电脑桌面
添加内谋知识网--内谋文库,文书,范文下载到电脑桌面
安装后可以在桌面快捷访问

2023-2024学年江苏省泗洪县数学七年级第一学期期末教学质量检测试题含解析.doc

2023-2024学年江苏省泗洪县数学七年级第一学期期末教学质量检测试题含解析.doc_第1页
1/14
2023-2024学年江苏省泗洪县数学七年级第一学期期末教学质量检测试题含解析.doc_第2页
2/14
2023-2024学年江苏省泗洪县数学七年级第一学期期末教学质量检测试题含解析.doc_第3页
3/14
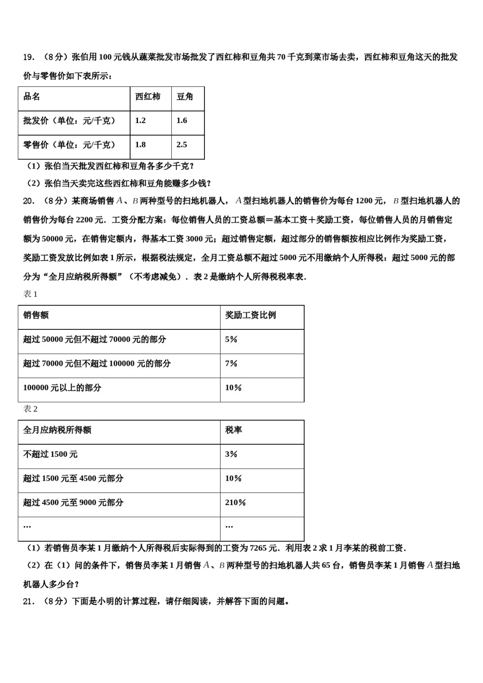
2023-2024学年江苏省泗洪县数学七年级第一学期期末教学质量检测试题注意事项铅笔作答;第二部分必须用黑1.考生要认真填写考场号和座位序号。2.试题所有答案必须填涂或书写在答题卡上,在试卷上作答无效。第一部分必须用2B色字迹的签字笔作答。3.考试结束后,考生须将试卷和答题卡放在桌面上,待监考员收回。一、选择题(每小题3分,共30分)1.下列有理数运算正确的是()A.B.C.D.2.如果x=1是关于x的方程﹣x+a=3x﹣2的解,则a的值为()A.1B.﹣1C.2D.﹣23.下列选项错误的是()A.若,,则B.若,则C.若,则D.若,则4.如图数轴上两点所表示的数分别为,则下列各式中不正确的是()A.B.C.D.5.若关于x、y的多项式2x2+mx+5y﹣2nx2﹣y+5x+7的值与x的取值无关,则m+n=()A.﹣4B.﹣5C.﹣6D.66.如图是一个运算程序的示意图,若开始输入x的值为125,则第2018次输出的结果为()A.5B.25C.1D.125C.5D.7.﹣5等于()A.﹣5B.8.关于比较38°15'和38.15°,下列说法正确的是()A.38°15'>38.15°B.38°15'<38.15°C.38°15'=38.15°D.无法比较9.下列计算中,正确的是()A.2a﹣3a=aB.a3﹣a2=aC.3ab﹣4ab=﹣abD.2a+4a=6a210.如图,已知线段AB=10cm,M是AB中点,点N在AB上,MN=3cm,那么线段NB的长为()A.2cmB.3cmC.5cmD.8cm二、填空题(本大题共有6小题,每小题3分,共18分)11.在三角形ABC中,AB=8,AC=9,BC=1.P0为BC边上的一点,在边AC上取点P1,使得CP1=CP0,在边AB上取点P2,使得AP2=AP1,在边BC上取点P3,使得BP3=BP2,若P0P3=1,则CP0的长度为__________.12.钟面上7点30分时,时针与分针的夹角的度数是_____.13.写一个含有字母a和b,次数是3的单项式_______.14.某大米包装袋上标注着“净含量:”,这里的“”表示的意思是_______.15.某商场要搭建简易帐篷作为临时售货处,搭建如图①的单顶帐篷需要17根钢管,这样的帐篷按图②、图③的方式串起来搭建,则串8顶这样的帐篷需要______根钢管.16.若a=2,b=3,且a﹣b=b﹣a,则a+b=_____.三、解下列各题(本大题共8小题,共72分)17.(8分)与互为相反数,与互为倒数,的倒数是它本身,求的值.18.(8分)计算:(1)(2)19.(8分)张伯用100元钱从蔬菜批发市场批发了西红柿和豆角共70千克到菜市场去卖,西红柿和豆角这天的批发价与零售价如下表所示:品名西红柿豆角批发价(单位:元/千克)1.21.6零售价(单位:元/千克)1.82.5(1)张伯当天批发西红柿和豆角各多少千克?(2)张伯当天卖完这些西红柿和豆角能赚多少钱?20.(8分)某商场销售、两种型号的扫地机器人,型扫地机器人的销售价为每台1200元,型扫地机器人的销售价为每台2200元.工资分配方案:每位销售人员的工资总额=基本工资+奖励工资,每位销售人员的月销售定额为50000元,在销售定额内,得基本工资3000元;超过销售定额,超过部分的销售额按相应比例作为奖励工资,奖励工资发放比例如表1所示,根据税法规定,全月工资总额不超过5000元不用缴纳个人所得税:超过5000元的部分为“全月应纳税所得额”(不考虑减免).表2是缴纳个人所得税税率表.表1销售额奖励工资比例超过50000元但不超过70000元的部分5%超过70000元但不超过100000元的部分7%100000元以上的部分10%表2全月应纳税所得额税率不超过1500元3%超过1500元至4500元部分10%超过4500元至9000元部分210%……(1)若销售员李某1月缴纳个人所得税后实际得到的工资为7265元.利用表2求1月李某的税前工资.型扫地(2)在(1)问的条件下,销售员李某1月销售、两种型号的扫地机器人共65台,销售员李某1月销售机器人多少台?21.(8分)下面是小明的计算过程,请仔细阅读,并解答下面的问题。计算:解:原式=……第一步=……第二步=……第三步解答过程是否有错,若有,错在第几步?错误原因是什么?最后请写出正确的过程。22.(10分)作图题:根据下列语句,画出图形:(1)画直线;(2)连接,相交于点;(3)在点的北偏西方向且与点距离为处有一点,请在图上确定点的位置.23.(10分)解下列方程(1)(2)24.(12分)已知线段AB=10...

1、当您付费下载文档后,您只拥有了使用权限,并不意味着购买了版权,文档只能用于自身使用,不得用于其他商业用途(如 [转卖]进行直接盈利或[编辑后售卖]进行间接盈利)。
2、本站所有内容均由合作方或网友上传,本站不对文档的完整性、权威性及其观点立场正确性做任何保证或承诺!文档内容仅供研究参考,付费前请自行鉴别。
3、如文档内容存在违规,或者侵犯商业秘密、侵犯著作权等,请点击“违规举报”。

碎片内容

2023-2024学年江苏省泗洪县数学七年级第一学期期末教学质量检测试题含解析.doc

您可能关注的文档

确认删除?