电脑桌面
添加内谋知识网--内谋文库,文书,范文下载到电脑桌面
安装后可以在桌面快捷访问

2023-2024学年湖北省孝感市数学七上期末检测模拟试题含解析.doc

2023-2024学年湖北省孝感市数学七上期末检测模拟试题含解析.doc_第1页
1/13
2023-2024学年湖北省孝感市数学七上期末检测模拟试题含解析.doc_第2页
2/13
2023-2024学年湖北省孝感市数学七上期末检测模拟试题含解析.doc_第3页
3/13
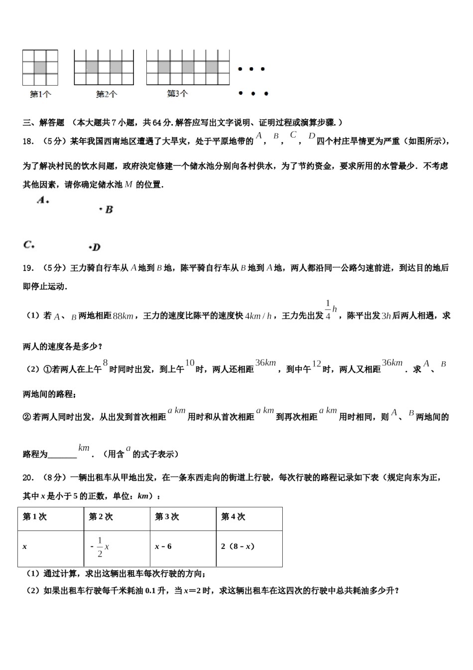
2023-2024学年湖北省孝感市数学七上期末检测模拟试题注意事项:1.答题前,考生先将自己的姓名、准考证号填写清楚,将条形码准确粘贴在考生信息条形码粘贴区。2.选择题必须使用2B铅笔填涂;非选择题必须使用0.5毫米黑色字迹的签字笔书写,字体工整、笔迹清楚。3.请按照题号顺序在各题目的答题区域内作答,超出答题区域书写的答案无效;在草稿纸、试题卷上答题无效。4.保持卡面清洁,不要折叠,不要弄破、弄皱,不准使用涂改液、修正带、刮纸刀。一、选择题:本大题共12个小题,每小题3分,共36分.在每小题给出的四个选项中,只有一项是符合题目要求的.1.某商品每件标价为150元,若按标价打8折后,再降价10元销售,仍获利10%,则该商品每件的进价为()A.100元B.105元C.110元D.120元2.甲在乙的北偏东方向上,则乙在甲的方位是()A.南偏东B.南偏西C.南偏东D.南偏西D.53.x=a是关于x的方程2a+3x=﹣5的解,则a的值是()A.﹣1B.1C.﹣54.计算的结果为()A.-5B.-1C.1D.55.如果方程(m﹣1)x2m﹣1+2=0是一个关于x的一元一次方程,那么m的值是()A.0B.1C.﹣1D.±16.将如图所示的直角梯形绕直线旋转一周,得到的立体图形是()A.B.C.D.7.下列说法中正确的有()①把两点之间的线段叫做这两点之间的距离;②若AB=BC,则点B是线段AC的中点;③已知∠AOB=80°,∠AOC=20°则∠BOC=100°;④已知线段MN=10cm,现有一点P满足PM+PN=20cm,则点P一定在直线MN外.A.0个B.1个C.2个D.3个8.2019年5月28日,北京大兴国际机场一期工程竣工,满足年吞吐量4500万人次的需求.数据4500万用科学记数法表示为()人A.B.C.D.9.某商人在一次买卖中均以60元卖出两件衣服,一件赚25%,一件赔25%,在这次交易中,该商人()A.赚8元B.赔8元C.不赚不赔D.无法确定10.化简:,正确结果是()A.B.C.D.11.从六边形的一个顶点出发,可以画出m条对角线,它们将六边形分成n个三角形.则m,n的值分别为()A.4,3B.3,3C.3,4D.4,412.如果向北走5米记作+5米,那么﹣7米表示()A.向东走7米B.向南走7米C.向西走7米D.向北走7米二、填空题(每题4分,满分20分,将答案填在答题纸上)13.已知都是有理数,且满足,则的值是____.14.如果一个角的余角是它的补角的,则这个角的度数是__________.15.如图,是一个运算程序的示意图,若开始输入x的值为625,则第2019次输出的结果为_____.16.在PC机上,为了让使用者清楚、直观地看出磁盘“已用空间”与“可用空间”占“整个磁盘空间”地百分比,使用的统计图是_____17.如图,每个图案均由边长相等的黑、白两色正方形按规律拼接而成,照此规律,第n个图案中白色正方形比黑色正方形多________个.(用含n的代数式表示)三、解答题(本大题共7小题,共64分.解答应写出文字说明、证明过程或演算步骤.)18.(5分)某年我国西南地区遭遇了大旱灾,处于平原地带的,,,四个村庄旱情更为严重(如图所示),为了解决村民的饮水问题,政府決定修建一个储水池分别向各村供水,为了节约资金,要求所用的水管最少.不考虑其他因素,请你确定储水池的位置.19.(5分)王力骑自行车从地到地,陈平骑自行车从地到地,两人都沿同一公路匀速前进,到达目的地后即停止运动.(1)若、两地相距,王力的速度比陈平的速度快,王力先出发,陈平出发后两人相遇,求两人的速度各是多少?,到中午时,两人又相距.求、(2)①若两人在上午时同时出发,到上午时,两人还相距两地间的路程;用时和从首次相距到再次相距用时相同,则、两地间的②若两人同时出发,从出发到首次相距路程为_______.(用含的式子表示)20.(8分)一辆出租车从甲地出发,在一条东西走向的街道上行驶,每次行驶的路程记录如下表(规定向东为正,其中x是小于5的正数,单位:km):第1次第2次第3次第4次xx﹣62(8﹣x)(1)通过计算,求出这辆出租车每次行驶的方向;(2)如果出租车行驶每千米耗油0.1升,当x=2时,求这辆出租车在这四次的行驶中总共耗油多少升?21.(10分)化简并求值:(a2+2ab+2b2)﹣2(b2﹣a2),其中a=2,b=.22.(10分)计算:(1)化简:...

1、当您付费下载文档后,您只拥有了使用权限,并不意味着购买了版权,文档只能用于自身使用,不得用于其他商业用途(如 [转卖]进行直接盈利或[编辑后售卖]进行间接盈利)。
2、本站所有内容均由合作方或网友上传,本站不对文档的完整性、权威性及其观点立场正确性做任何保证或承诺!文档内容仅供研究参考,付费前请自行鉴别。
3、如文档内容存在违规,或者侵犯商业秘密、侵犯著作权等,请点击“违规举报”。

碎片内容

2023-2024学年湖北省孝感市数学七上期末检测模拟试题含解析.doc

您可能关注的文档

确认删除?