电脑桌面
添加内谋知识网--内谋文库,文书,范文下载到电脑桌面
安装后可以在桌面快捷访问

2023-2024学年重庆市梁平区七年级数学第一学期期末考试试题含解析.doc

2023-2024学年重庆市梁平区七年级数学第一学期期末考试试题含解析.doc_第1页
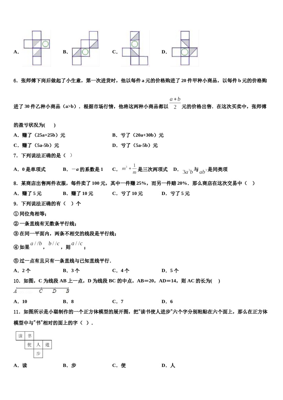
1/13
2023-2024学年重庆市梁平区七年级数学第一学期期末考试试题含解析.doc_第2页
2/13
2023-2024学年重庆市梁平区七年级数学第一学期期末考试试题含解析.doc_第3页
3/13
2023-2024学年重庆市梁平区七年级数学第一学期期末考试试题注意事项1.考试结束后,请将本试卷和答题卡一并交回.2.答题前,请务必将自己的姓名、准考证号用0.5毫米黑色墨水的签字笔填写在试卷及答题卡的规定位置.3.请认真核对监考员在答题卡上所粘贴的条形码上的姓名、准考证号与本人是否相符.4.作答选择题,必须用2B铅笔将答题卡上对应选项的方框涂满、涂黑;如需改动,请用橡皮擦干净后,再选涂其他答案.作答非选择题,必须用05毫米黑色墨水的签字笔在答题卡上的指定位置作答,在其他位置作答一律无效.5.如需作图,须用2B铅笔绘、写清楚,线条、符号等须加黑、加粗.一、选择题:本大题共12个小题,每小题3分,共36分.在每小题给出的四个选项中,只有一项是符合题目要求的.1.已知线段AB=8cm,在直线AB上画线BC,使BC=,则线段AC等于()A.12cmB.4cmC.12cm或4cmD.8cm或12cm()2.若是方程的解,则的值为A.B.C.D.D.5,5,43.四棱柱的面、棱、顶点的个数分别是()C.6,8,4A.4,8,8B.6,12,84.如图,下列描述正确的是()A.射线OA的方向是北偏东方向B.射线OB的方向是北偏西65°C.射线OC的方向是东南方向D.射线OD的方向是西偏南15°5.如图所示的正方体的展开图是()A.B.C.D.6.张师傅下岗后做起了小生意,第一次进货时,他以每件a元的价格购进了20件甲种小商品,以每件b元的价格购进了30件乙种小商品(a>b).根据市场行情,他将这两种小商品都以元的价格出售.在这次买卖中,张师傅的盈亏状况为()B.亏了(20a+30b)元A.赚了(25a+25b)元D.亏了(5a-5b)元C.赚了(5a-5b)元7.下列说法正确的是()A.0是单项式B.-a的系数是1C.是三次两项式D.与是同类项8.某商店出售两件衣服,每件卖了100元,其中一件赚25%,而另一件赔20%.那么商店在这次交易中()A.赚了5元B.赚了10元C.亏了10元D.亏了5元9.下列说法正确的有()个①同位角相等;②一条直线有无数条平行线;③在同一平面内,两条不相交的线段是平行线;④如果,,则;⑤过一点有且只有一条直线与已知直线平行.A.2个B.3个C.4个D.5个10.如图,C为线段AB上一点,D为线段BC的中点,AB=20,AD=14,则AC的长为()A.10B.8C.7D.611.如图所示是小聪制作的一个正方体模型的展开图,把“读书使人进步”六个字分别粘贴在六个面上,那么在正方体模型中与“书”相对的面上的字().A.读B.步C.使D.人12.、两地相距千米,甲、乙两车分别从、两地同时出发,相向而行,已知甲车的速度为千米/时,乙车的速度为千米/时,则当两车相距千米时,甲车行驶的时间是()A.小时B.小时C.小时或小时D.小时或小时二、填空题(每题4分,满分20分,将答案填在答题纸上)13.已知,当时,代数式的值是8,那么当时,这个代数式的值是________.14.如图,将一副三角板的直角顶点重合在一起,其中和是直角,若,则的度数是_______.15.若与是同类项,则____________.16.有一组单项式依次为根据它们的规律,第个单项式为______.17.2020的相反数是__________.三、解答题(本大题共7小题,共64分.解答应写出文字说明、证明过程或演算步骤.)18.(5分)先化简,再求值.2(a2+3a)﹣3(5+2a﹣3a2),其中a=﹣219.(5分)填空,完成下列说理过程如图,点A,O,B在同一条直线上,OD,OE分别平分∠AOC和∠BOC.(1)求∠DOE的度数;(2)如果∠COD=65°,求∠AOE的度数.解:(1)如图,因为OD是∠AOC的平分线,所以∠COD=∠AOC.因为OE是∠BOC的平分线,所以=∠BOC.所以∠DOE=∠COD+=(∠AOC+∠BOC)=∠AOB=°.(2)由(1)可知∠BOE=∠COE=-∠COD=°.所以∠AOE=-∠BOE=°.20.(8分)某工厂一周计划每日生产自行车100辆,由于工人实行轮休,每日上班人数不一定相等,实际每日生产量与计划量相比情况如下表(以计划量为标准,增加的车辆数记为正数,减少的车辆数记为负数):星期一二三四五六日增减/辆-1+3-2+4+7-5-10(1)生产量最多的一天比生产量最少的一天多生产多少辆?(2)本周总的生产量是多少辆?21.(10分)计算(1);(2)解方程:;22.(10分)某游泳馆推出了两种收费方式....

1、当您付费下载文档后,您只拥有了使用权限,并不意味着购买了版权,文档只能用于自身使用,不得用于其他商业用途(如 [转卖]进行直接盈利或[编辑后售卖]进行间接盈利)。
2、本站所有内容均由合作方或网友上传,本站不对文档的完整性、权威性及其观点立场正确性做任何保证或承诺!文档内容仅供研究参考,付费前请自行鉴别。
3、如文档内容存在违规,或者侵犯商业秘密、侵犯著作权等,请点击“违规举报”。

碎片内容

2023-2024学年重庆市梁平区七年级数学第一学期期末考试试题含解析.doc

您可能关注的文档

确认删除?