电脑桌面
添加内谋知识网--内谋文库,文书,范文下载到电脑桌面
安装后可以在桌面快捷访问

2023年安徽省铜陵市数学七上期末达标测试试题含解析.doc

2023年安徽省铜陵市数学七上期末达标测试试题含解析.doc_第1页
1/14
2023年安徽省铜陵市数学七上期末达标测试试题含解析.doc_第2页
2/14
2023年安徽省铜陵市数学七上期末达标测试试题含解析.doc_第3页
3/14
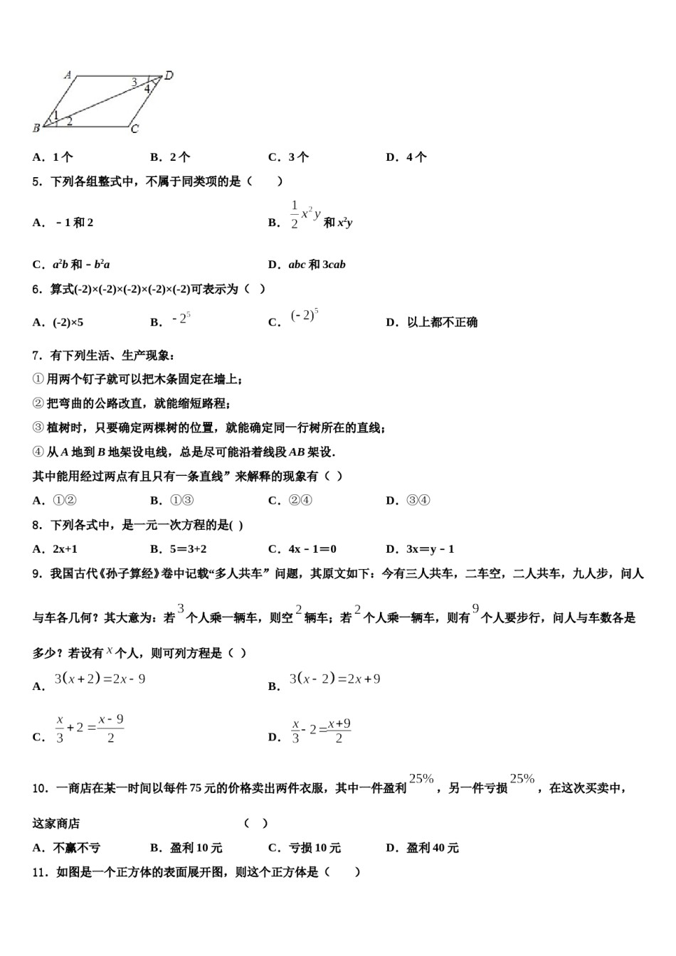
2023年安徽省铜陵市数学七上期末达标测试试题注意事项:1.答卷前,考生务必将自己的姓名、准考证号、考场号和座位号填写在试题卷和答题卡上。用2B铅笔将试卷类型(B)填涂在答题卡相应位置上。将条形码粘贴在答题卡右上角"条形码粘贴处"。2.作答选择题时,选出每小题答案后,用2B铅笔把答题卡上对应题目选项的答案信息点涂黑;如需改动,用橡皮擦干净后,再选涂其他答案。答案不能答在试题卷上。3.非选择题必须用黑色字迹的钢笔或签字笔作答,答案必须写在答题卡各题目指定区域内相应位置上;如需改动,先划掉原来的答案,然后再写上新答案;不准使用铅笔和涂改液。不按以上要求作答无效。4.考生必须保证答题卡的整洁。考试结束后,请将本试卷和答题卡一并交回。一、选择题:本大题共12个小题,每小题3分,共36分.在每小题给出的四个选项中,只有一项是符合题目要求的.1.如图,小明从处沿北偏东方向行走至处,又从处沿东偏南方向行走至处,则的度数为()A.B.C.D.2.下列说法正确的是()B.两点之间,直线最短A.射线PA和射线AP是同一条射线D.过两点有且只有一条直线C.延长射线AP3.在实数,0,,,,中,无理数有()个A.4B.3C.2D.14.如图,有下列说法:①若∠1=∠3,AD∥BC,则BD是∠ABC的平分线;②若AD∥BC,则∠1=∠2=∠3;③若∠1=∠3,则AD∥BC;④若AB∥CD,则∠C与∠ABC互补.其中正确的有()A.1个B.2个C.3个D.4个5.下列各组整式中,不属于同类项的是()A.﹣1和2B.和x2yC.a2b和﹣b2aD.abc和3cab6.算式(-2)×(-2)×(-2)×(-2)×(-2)可表示为()A.(-2)×5B.C.D.以上都不正确7.有下列生活、生产现象:①用两个钉子就可以把木条固定在墙上;②把弯曲的公路改直,就能缩短路程;③植树时,只要确定两棵树的位置,就能确定同一行树所在的直线;④从A地到B地架设电线,总是尽可能沿着线段AB架设.其中能用经过两点有且只有一条直线”来解释的现象有()A.①②B.①③C.②④D.③④8.下列各式中,是一元一次方程的是()A.2x+1B.5=3+2C.4x﹣1=0D.3x=y﹣19.我国古代《孙子算经》卷中记载“多人共车”问题,其原文如下:今有三人共车,二车空,二人共车,九人步,问人与车各几何?其大意为:若个人乘一辆车,则空辆车;若个人乘一辆车,则有个人要步行,问人与车数各是多少?若设有个人,则可列方程是()A.B.C.D.10.一商店在某一时间以每件75元的价格卖出两件衣服,其中一件盈利,另一件亏损,在这次买卖中,这家商店()A.不赢不亏B.盈利10元C.亏损10元D.盈利40元11.如图是一个正方体的表面展开图,则这个正方体是()A.B.C.D.12.下列各多项式中,能用平方差公式分解因式有是()A.﹣x+16B.x+9C.﹣x﹣4D.x﹣2y二、填空题(每题4分,满分20分,将答案填在答题纸上)13.若多项式的值为8,则多项式的值为_______________.14.多项式的次数是______.15.长方形的长是3a,宽是2a-b,则长方形的周长是___________.16.如图,已知正方形,点是线段延长线上一点,联结,其中.若将绕着点逆时针旋转使得与第一次重合时,点落在点(图中未画出).求:在此过程中,(1)旋转的角度等于______________.(2)线段扫过的平面部分的面积为__________(结果保留)(3)联结,则的面积为____________.17.已知单项式与是同类项,则______.三、解答题(本大题共7小题,共64分.解答应写出文字说明、证明过程或演算步骤.)18.(5分)如图,是直角,OP平分,OQ平分,,求的度数.19.(5分)如图,已知线段,,,作线段,使得.(不写作法,保留作图痕迹)20.(8分)清远市为加快新农村建设,建设美丽乡村,对A、B两类村庄进行了全面改建.根据预算,建设一个A类美丽村庄和一个B类美丽村庄共需资金270万元;我县建设了2个A类村庄和5个B类村庄共投入资金1020万元.(1)建设一个A类美丽村庄和一个B类美丽村庄所需的资金分别是多少万元?(2)改建3个A类美丽村庄和6个B类美丽村庄共需资金多少万元?(3)由于村财政有限,A类和B类村每村村财政只能拿出20万出来建设,其余的都需要市财政补助,请问改建3个A类和6个B类村庄,市...

1、当您付费下载文档后,您只拥有了使用权限,并不意味着购买了版权,文档只能用于自身使用,不得用于其他商业用途(如 [转卖]进行直接盈利或[编辑后售卖]进行间接盈利)。
2、本站所有内容均由合作方或网友上传,本站不对文档的完整性、权威性及其观点立场正确性做任何保证或承诺!文档内容仅供研究参考,付费前请自行鉴别。
3、如文档内容存在违规,或者侵犯商业秘密、侵犯著作权等,请点击“违规举报”。

碎片内容

2023年安徽省铜陵市数学七上期末达标测试试题含解析.doc

您可能关注的文档

确认删除?