电脑桌面
添加内谋知识网--内谋文库,文书,范文下载到电脑桌面
安装后可以在桌面快捷访问

2023年山东省青岛市市南区七年级数学第一学期期末复习检测试题含解析.doc

2023年山东省青岛市市南区七年级数学第一学期期末复习检测试题含解析.doc_第1页
1/19
2023年山东省青岛市市南区七年级数学第一学期期末复习检测试题含解析.doc_第2页
2/19
2023年山东省青岛市市南区七年级数学第一学期期末复习检测试题含解析.doc_第3页
3/19
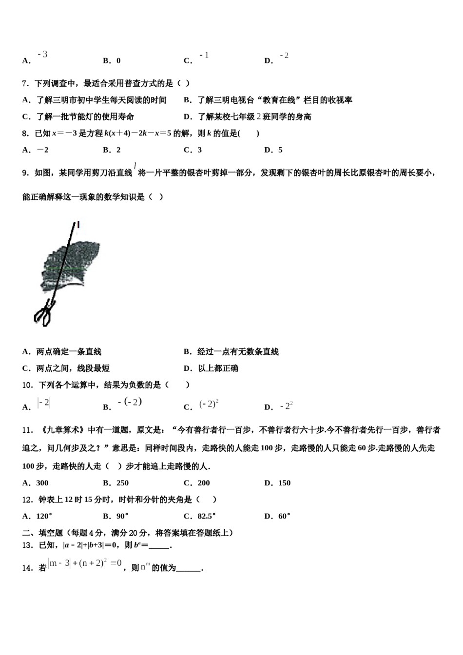
2023年山东省青岛市市南区七年级数学第一学期期末复习检测试题注意事项铅笔作答;第二部分必须用黑1.考生要认真填写考场号和座位序号。2.试题所有答案必须填涂或书写在答题卡上,在试卷上作答无效。第一部分必须用2B色字迹的签字笔作答。3.考试结束后,考生须将试卷和答题卡放在桌面上,待监考员收回。一、选择题:本大题共12个小题,每小题3分,共36分.在每小题给出的四个选项中,只有一项是符合题目要求的.1.给出下列式子:0,3a,π,,1,3a2+1,-,+y.其中单项式的个数是()A.5个B.1个C.2个D.3个D.-150元2.收入200元记作+200元,那么支出50元记作()A.-50元B.+50元C.+150元3.下列图形中,是棱柱的是()A.B.C.D.4.已知,则的值是()A.B.C.3D.2D.5个5.下列说法正确的有()个①同位角相等;②一条直线有无数条平行线;③在同一平面内,两条不相交的线段是平行线;④如果,,则;⑤过一点有且只有一条直线与已知直线平行.A.2个B.3个C.4个6.四个数:0,,,,其中最小的数是()A.B.0C.D.7.下列调查中,最适合采用普查方式的是()A.了解三明市初中学生每天阅读的时间B.了解三明电视台“教育在线”栏目的收视率C.了解一批节能灯的使用寿命D.了解某校七年级班同学的身高8.已知x=-3是方程k(x+4)-2k-x=5的解,则k的值是()A.-2B.2C.3D.59.如图,某同学用剪刀沿直线将一片平整的银杏叶剪掉一部分,发现剩下的银杏叶的周长比原银杏叶的周长要小,能正确解释这一现象的数学知识是()A.两点确定一条直线B.经过一点有无数条直线C.两点之间,线段最短D.以上都正确10.下列各个运算中,结果为负数的是()A.B.C.D.11.《九章算术》中有一道题,原文是:“今有善行者行一百步,不善行者行六十步.今不善行者先行一百步,善行者追之,问几何步及之?”意思是:同样时间段内,走路快的人能走100步,走路慢的人只能走60步.走路慢的人先走100步,走路快的人走()步才能追上走路慢的人.A.300B.250C.200D.15012.钟表上12时15分时,时针和分针的夹角是()A.120°B.90°C.82.5°D.60°二、填空题(每题4分,满分20分,将答案填在答题纸上)13.已知,a﹣2+b+3=0,则ba=_____.14.若,则的值为______.15.已知,则的余角的度数是__________.16.若a,b互为相反数,c,d互为倒数,m的绝对值为,则6a+6b-3m2+2cd的值是______________.17.如图所示的各正方形中的四个之间存在一定的规律,按此规律得出:a+b+c=_____.三、解答题(本大题共7小题,共64分.解答应写出文字说明、证明过程或演算步骤.)18.(5分)计算或化简:(1);(2);(3).19.(5分)数学问题:计算(其中m,n都是正整数,且m≥2,n≥1).探究问题:为解决上面的数学问题,我们运用数形结合的思想方法,通过不断地分割一个面积为1的正方形,把数量关系和几何图形巧妙地结合起来,并采取一般问题特殊化的策略来进行探究.探究一:计算.第1次分割,把正方形的面积二等分,其中阴影部分的面积为;第2次分割,把上次分割图中空白部分的面积继续二等分,阴影部分的面积之和为+;第3次分割,把上次分割图中空白部分的面积继续二等分,…;…第n次分割,把上次分割图中空白部分的面积最后二等分,所有阴影部分的面积之和为+++…+,最后空白部分的面积是.根据第n次分割图可得等式:+++…+=1﹣.探究二:计算+++…+.第1次分割,把正方形的面积三等分,其中阴影部分的面积为;第2次分割,把上次分割图中空白部分的面积继续三等分,阴影部分的面积之和为+;第3次分割,把上次分割图中空白部分的面积继续三等分,…;…第n次分割,把上次分割图中空白部分的面积最后三等分,所有阴影部分的面积之和为+++…+,最后空白部分的面积是.根据第n次分割图可得等式:+++…+=1﹣,两边同除以2,得+++…+=﹣.探究三:计算+++…+.(仿照上述方法,只画出第n次分割图,在图上标注阴影部分面积,并写出探究过程)解决问题:计算+++…+.(只需画出第n次分割图,在图上标注阴影部分面积,并完成以下填空)根据第n次分割图可得等式:_________,所以,+++…+=__...

1、当您付费下载文档后,您只拥有了使用权限,并不意味着购买了版权,文档只能用于自身使用,不得用于其他商业用途(如 [转卖]进行直接盈利或[编辑后售卖]进行间接盈利)。
2、本站所有内容均由合作方或网友上传,本站不对文档的完整性、权威性及其观点立场正确性做任何保证或承诺!文档内容仅供研究参考,付费前请自行鉴别。
3、如文档内容存在违规,或者侵犯商业秘密、侵犯著作权等,请点击“违规举报”。

碎片内容

2023年山东省青岛市市南区七年级数学第一学期期末复习检测试题含解析.doc

您可能关注的文档

确认删除?