电脑桌面
添加内谋知识网--内谋文库,文书,范文下载到电脑桌面
安装后可以在桌面快捷访问

2023年福建省莆田市七年级数学第一学期期末监测模拟试题含解析.doc

2023年福建省莆田市七年级数学第一学期期末监测模拟试题含解析.doc_第1页
1/13
2023年福建省莆田市七年级数学第一学期期末监测模拟试题含解析.doc_第2页
2/13
2023年福建省莆田市七年级数学第一学期期末监测模拟试题含解析.doc_第3页
3/13
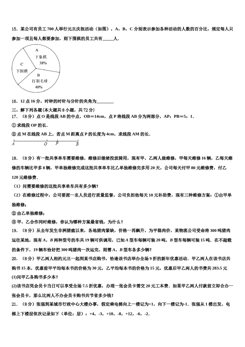
2023年福建省莆田市七年级数学第一学期期末监测模拟试题注意事项:1.答卷前,考生务必将自己的姓名、准考证号、考场号和座位号填写在试题卷和答题卡上。用2B铅笔将试卷类型(B)填涂在答题卡相应位置上。将条形码粘贴在答题卡右上角"条形码粘贴处"。2.作答选择题时,选出每小题答案后,用2B铅笔把答题卡上对应题目选项的答案信息点涂黑;如需改动,用橡皮擦干净后,再选涂其他答案。答案不能答在试题卷上。3.非选择题必须用黑色字迹的钢笔或签字笔作答,答案必须写在答题卡各题目指定区域内相应位置上;如需改动,先划掉原来的答案,然后再写上新答案;不准使用铅笔和涂改液。不按以上要求作答无效。4.考生必须保证答题卡的整洁。考试结束后,请将本试卷和答题卡一并交回。一、选择题(每小题3分,共30分)1.下列说法正确的是A.全等三角形是指形状相同的两个三角形B.全等三角形是指面积相等的两个三角形C.两个等边三角形是全等三角形D.全等三角形是指两个能完全重合的三角形2.如图,Rt△ABC中,∠C=90°,∠B=30°,分别以点A和点B为圆心,大于的长为半径作弧,两弧相交于M、N两点,作直线MN,交BC于点D,连接AD,则∠CAD的度数是()A.20°B.30°C.45°D.60°3.过某个多边形一点顶点的所有对角线,将这个多边形分成了5个三角形,则这个多边形是()A.五边形B.六边形C.七边形D.八边形4.计算下列各式,值最小的是()A.B.C.D.5.如图,左面的平面图形绕轴旋转一周,可以得到的立体图形是()A.B.C.D.6.关于整式的概念,下列说法正确的是()A.的系数是B.3是单项式C.的次数是6D.是5次三项式7.已知代数式的值是-5,则代数式的值是A.18B.7C.-7D.-158.下列乘法中,能运用完全平方公式进行运算的是()A.(x+a)(x-a)B.(b+m)(m-b)C.(-x-b)(x-b)D.(a+b)(-a-b)9.某学校实行小班化教学,若每间教室安排20名学生,则缺少3间教室;若每间教室安排24名学生,则空出一间教室,那么这所学校共有教室()A.18间B.22间C.20间D.21间10.下列说法,正确的是()A.经过一点有且只有一条直线B.两条射线组成的图形叫做角C.两条直线相交至少有两个交点D.两点确定一条直线二、填空题(本大题共有6小题,每小题3分,共18分)11.一个角的补角加上10°后,等于这个角的余角的3倍,则这个角=________°.12.如图,整个圆表示某班参加课外活动的总人数,跳绳的人数占30%,表示踢毽的扇形圆心角是60°,踢毽和打篮球的人数比是12,那么表示参加“其它”活动的人数占总人数的____%.13.列等式表示“比的3倍大5的数等于的4倍”为________.14.在等式的两个方格中分别填入一个数,使这两个数互为相反数且使等式成立,则第一个方格内的数是________.15.某公司有员工700人举行元旦庆祝活动(如图),A、B、C分别表示参加各种活动的人数的百分比,规定每人只参加一项且每人都要参加,则下围棋的员工共有_____人.16.12点16分,时钟的时针与分针的夹角为________三、解下列各题(本大题共8小题,共72分)17.(8分)点O是线段AB的中点,OB=14cm,点P将线段AB分为两部分,AP:PB=5:1.①求线段OP的长.②点M在线段AB上,若点M距离点P的长度为4cm,求线段AM的长.18.(8分)有一批共享单车需要维修,维修后继续投放骑用,现有甲、乙两人做维修,甲每天维修16辆,乙每天维修的车辆比甲多8辆,甲单独维修完成这批共享单车比乙单独维修完多用20天,公司每天付甲80元维修费,付乙120元维修费.(1)问需要维修的这批共享单车共有多少辆?(2)在维修过程中,公司要派一名人员进行质量监督,公司负担他每天10元补助费,现有三种维修方案:①由甲单独维修;②由乙单独维修;③甲、乙合作同时维修,你认为哪种方案最省钱,为什么?19.(8分)从去年发生非洲猪瘟以来,各地猪肉紧缺,价格一再飙升,为平稳肉价,某物流公司受命将300吨猪肉运往某地,现有A,B两种型号的车共19辆可供调用,已知A型车每辆可装20吨,B型车每辆可装15吨.在不超载的条件下,19辆车恰好把300吨猪肉一次运完,则需A,B型车各多少辆?20.(8分)甲乙两人相约元旦一起到某书店购书,恰逢该书店举办全场...

1、当您付费下载文档后,您只拥有了使用权限,并不意味着购买了版权,文档只能用于自身使用,不得用于其他商业用途(如 [转卖]进行直接盈利或[编辑后售卖]进行间接盈利)。
2、本站所有内容均由合作方或网友上传,本站不对文档的完整性、权威性及其观点立场正确性做任何保证或承诺!文档内容仅供研究参考,付费前请自行鉴别。
3、如文档内容存在违规,或者侵犯商业秘密、侵犯著作权等,请点击“违规举报”。

碎片内容

2023年福建省莆田市七年级数学第一学期期末监测模拟试题含解析.doc

您可能关注的文档

确认删除?