电脑桌面
添加内谋知识网--内谋文库,文书,范文下载到电脑桌面
安装后可以在桌面快捷访问

2024届河南省郑州市郑东新区九制实验学校数学七年级第一学期期末经典模拟试题含解析.doc

2024届河南省郑州市郑东新区九制实验学校数学七年级第一学期期末经典模拟试题含解析.doc_第1页
1/12
2024届河南省郑州市郑东新区九制实验学校数学七年级第一学期期末经典模拟试题含解析.doc_第2页
2/12
2024届河南省郑州市郑东新区九制实验学校数学七年级第一学期期末经典模拟试题含解析.doc_第3页
3/12
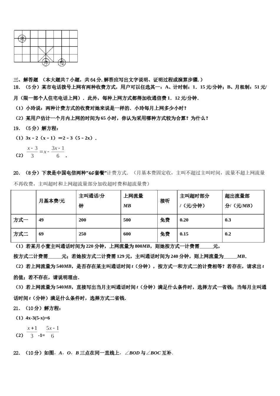
2024届河南省郑州市郑东新区九制实验学校数学七年级第一学期期末经典模拟试题考生请注意:1.答题前请将考场、试室号、座位号、考生号、姓名写在试卷密封线内,不得在试卷上作任何标记。2.第一部分选择题每小题选出答案后,需将答案写在试卷指定的括号内,第二部分非选择题答案写在试卷题目指定的位置上。3.考生必须保证答题卡的整洁。考试结束后,请将本试卷和答题卡一并交回。一、选择题:本大题共12个小题,每小题3分,共36分.在每小题给出的四个选项中,只有一项是符合题目要求的.1.小华在小凡的南偏东30°方位,则小凡在小华的()方位A.南偏东60°B.北偏西30°C.南偏东30°D.北偏西60°2.3倒数等于()A.3B.C.-3D.3.甲、乙、丙三地海拔分别为,,,那么最高的地方比最低的地方高()A.B.C.D.D.34.有理数﹣1,﹣2,0,3中,最小的数是()A.﹣1B.﹣2C.05.下列立体图形中,俯视图与主视图不同的是()A.B.C.D.6.下列各组式子中,是同类项的是()A.3x2y与﹣3xy2B.3xy与﹣2yxC.2x与2x2D.5xy与5yzC.0D.-2107.计算(-2)11+(-2)10的值是()D.A.-2B.(-2)218.如果点在第四象限,则的取值范围是()A.B.C.9.能解释:“用两个钉子就可以把木条固定在墙上”,这实际问题的数学知识是()A.两点之间线段最短B.两点确定一条直线C.垂线段最短D.在同一平面内,过一点有且只有一条直线与已知直线垂直10.根据等式的性质,下列变形正确的是()A.如果,那么B.如果,那么C.如果,那么D.如果,那么)11.下列图形按线折叠,刚好能围成正方体盒子的有(A.1个B.2个C.3个D.4个12.陈老师打算购买气球装扮学校“六一”儿童节活动会场,气球的种类有笑脸和爱心两种,两种气球的价格不同,但同一种气球的价格相同,由于会场布置需要,购买时以一束(4个气球)为单位,已知第一、二束气球的价格如图所示,则第三束气球的价格为()A.19B.18C.16D.15二、填空题(每题4分,满分20分,将答案填在答题纸上)13.上午8:25时,时钟的时针和分针的夹角(小于平角的角)度数是_______.14.已知,,则的值为________.15.若是关于x的一元一次方程,则m的值为_______.16.比大而比小的所有整数的和为______.17.如图所示的象棋盘上,若“帅”位于点(1,-2)上,“相”位于点(3,-2)上,则“炮”位于点____三、解答题(本大题共7小题,共64分.解答应写出文字说明、证明过程或演算步骤.)18.(5分)某市电话拨号上网有两种收费方式,用户可以任选其一:A、计时制:1.15元/分钟;B、月租制:51元/月(限一部个人住宅电话上网).此外,每种上网方式都得加收通信费1.12元/分钟.(1)小玲说:两种计费方式的收费对她来说是一样的.小玲每月上网多少小时?(2)某用户估计一个月内上网的时间为65小时,你认为采用哪种方式较为合算?为什么?19.(5分)解方程:(1)3x﹣2(x﹣1)=2﹣3(5﹣2x).(2).20.(8分)下表是中国电信两种”4G套餐”计费方式.(月基本费固定收,主叫不超过主叫时间,流量不超上网流量不再收费,主叫超时和上网超流量部分加收超时费和超流量费)月基本费/元主叫通话/分上网流量主叫超时部分超出流量部钟MB接听分/(元/MB)/(元/分钟)方式一49200500免费0.200.3方式二69250600免费0.150.2(1)若某月小萱主叫通话时间为220分钟,上网流量为800MB,则她按方式一计费需元,按方式二计费需元;若她按方式二计费需129元,主叫通话时间为240分钟,则上网流量为MB.(2)若上网流量为540MB,是否存在某主叫通话时间t(分钟),按方式一和方式二的计费相等?若存在,请求出t的值;若不存在,请说明理由.(3)若上网流量为540MB,直接写出当月主叫通话时间t(分钟)满足什么条件时,选择方式一省钱;当每月主叫通话时间t(分钟)满足什么条件时,选择方式二省钱.21.(10分)解方程:(1)4x-3(5-x)=6(2)-1=22.(10分)如图,A,O,B三点在同一直线上,∠BOD与∠BOC互补.(1)试判断∠AOC与∠BOD之间有怎样的数量关系,写出你的结论,并加以证明;(2)OM平分∠AOC,ON平分∠AOD,①依题意,将备用图补全;②若∠MON=40°...

1、当您付费下载文档后,您只拥有了使用权限,并不意味着购买了版权,文档只能用于自身使用,不得用于其他商业用途(如 [转卖]进行直接盈利或[编辑后售卖]进行间接盈利)。
2、本站所有内容均由合作方或网友上传,本站不对文档的完整性、权威性及其观点立场正确性做任何保证或承诺!文档内容仅供研究参考,付费前请自行鉴别。
3、如文档内容存在违规,或者侵犯商业秘密、侵犯著作权等,请点击“违规举报”。

碎片内容

2024届河南省郑州市郑东新区九制实验学校数学七年级第一学期期末经典模拟试题含解析.doc

您可能关注的文档

确认删除?