电脑桌面
添加内谋知识网--内谋文库,文书,范文下载到电脑桌面
安装后可以在桌面快捷访问

2024届甘肃省庆阳市宁县数学七年级第一学期期末统考试题含解析.doc

2024届甘肃省庆阳市宁县数学七年级第一学期期末统考试题含解析.doc_第1页
1/15
2024届甘肃省庆阳市宁县数学七年级第一学期期末统考试题含解析.doc_第2页
2/15
2024届甘肃省庆阳市宁县数学七年级第一学期期末统考试题含解析.doc_第3页
3/15
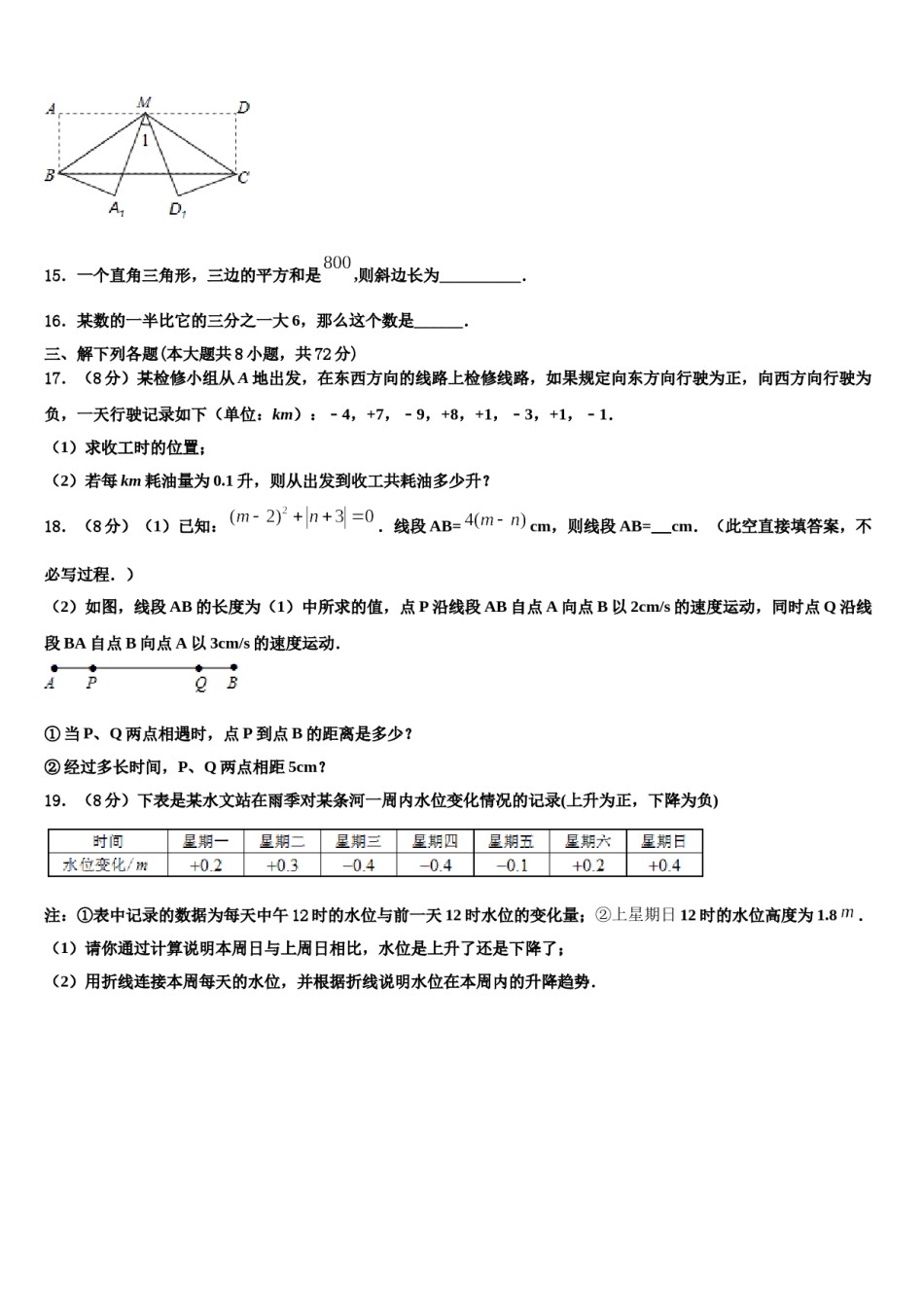
2024届甘肃省庆阳市宁县数学七年级第一学期期末统考试题注意事项:1.答题前,考生先将自己的姓名、准考证号码填写清楚,将条形码准确粘贴在条形码区域内。2.答题时请按要求用笔。3.请按照题号顺序在答题卡各题目的答题区域内作答,超出答题区域书写的答案无效;在草稿纸、试卷上答题无效。4.作图可先使用铅笔画出,确定后必须用黑色字迹的签字笔描黑。5.保持卡面清洁,不要折暴、不要弄破、弄皱,不准使用涂改液、修正带、刮纸刀。一、选择题(每小题3分,共30分)1.在新冠肺炎防控期间,要了解某学校以下情况,其中适合用普查的有()①了解学校口罩、洗手液、消毒片的储备情况;②了解全体师生在寒假期间的离锡情况;③了解全体师生入校时的体温情况;④了解全体师生对“七步洗手法”的运用情况.A.1个B.2个C.3个D.42.若,则式子的值为()A.-11B.-1C.11D.13.的相反数是()A.B.C.3D.-34.估计的大小应在()A.3.5与4之间B.4与4.5之间C.4.5与5之间D.5与5.5之间5.用代数式表示:“a,b两数的平方和与a,b乘积的差”,正确的是()A.B.C.D.6.已知单项式﹣m2x-1n9和m5n3y是同类项,则代数式x﹣y的值是()A.3B.6C.﹣3D.07.下列各对数中,数值相等的是()A.23和32B.(﹣2)2和﹣22C.2和﹣2D.和8.若m+n<0,mn>0,那么这两个数()A.都是正数B.都是负数C.一正一负D.符号不能确定9.中国人最先使用负数,魏晋时期的数学家刘徽在“正负术”的注文指出,可将算筹(小棍形状的记数工具)正放表示正数,斜放表示负数,如图,根据刘徽的这种表示法,观察图①,可推算图②中所得的数值为()A.﹣1B.﹣2C.﹣3D.﹣410.下列单项式与是同类项的是()A.B.C.D.二、填空题(本大题共有6小题,每小题3分,共18分)11.把四张形状大小完全相同的小长方形卡片(如图1)按两种不同的方式,不重叠地放在一个底面为长方形(一边长为4)的盒子底部(如图2、图3),盒子底面未被卡片覆盖的部分用阴影表示.已知阴影部分均为长方形,且图2与图3阴影部分周长之比为5:6,则盒子底部长方形的面积为_____.12.已知(k2﹣1)x2﹣(k+1)x+10=0是关于x的一元一次方程,则k的值为___.13.用四舍五入取近似值:____________(精确到百位).14.如图所示,在矩形纸片ABCD中,点M为AD边的中点,将纸片沿BM,CM折叠,使点A落在A1处,点D落在D1处.若∠1=30°,则∠BMC的度数为_____.15.一个直角三角形,三边的平方和是,则斜边长为__________.16.某数的一半比它的三分之一大6,那么这个数是______.三、解下列各题(本大题共8小题,共72分)17.(8分)某检修小组从A地出发,在东西方向的线路上检修线路,如果规定向东方向行驶为正,向西方向行驶为负,一天行驶记录如下(单位:km):﹣4,+7,﹣9,+8,+1,﹣3,+1,﹣1.(1)求收工时的位置;(2)若每km耗油量为0.1升,则从出发到收工共耗油多少升?18.(8分)(1)已知:.线段AB=cm,则线段AB=cm.(此空直接填答案,不必写过程.)(2)如图,线段AB的长度为(1)中所求的值,点P沿线段AB自点A向点B以2cm/s的速度运动,同时点Q沿线段BA自点B向点A以3cm/s的速度运动.①当P、Q两点相遇时,点P到点B的距离是多少?②经过多长时间,P、Q两点相距5cm?19.(8分)下表是某水文站在雨季对某条河一周内水位变化情况的记录(上升为正,下降为负)注:①表中记录的数据为每天中午12时的水位与前一天12时水位的变化量;②上星期日12时的水位高度为1.8.(1)请你通过计算说明本周日与上周日相比,水位是上升了还是下降了;(2)用折线连接本周每天的水位,并根据折线说明水位在本周内的升降趋势.20.(8分)图①是一个三角形,分别连接这个三角形三边的中点得到图②,再分别连接图②中间的小三角形三边的中点,得到图③.(1)图②有__________个三角形;图③有________个三角形;(2)按上面的方法继续下去,第10个图有_________个三角形,第个图形中有_______个三角形.(用含的代数式表示)21.(8分)(1)计算:(2)化简求值:,其中(3)解方程:(4)22.(10分)计算:a+2(a-b)-3(a+b)23.(10分)机械厂加工车...

1、当您付费下载文档后,您只拥有了使用权限,并不意味着购买了版权,文档只能用于自身使用,不得用于其他商业用途(如 [转卖]进行直接盈利或[编辑后售卖]进行间接盈利)。
2、本站所有内容均由合作方或网友上传,本站不对文档的完整性、权威性及其观点立场正确性做任何保证或承诺!文档内容仅供研究参考,付费前请自行鉴别。
3、如文档内容存在违规,或者侵犯商业秘密、侵犯著作权等,请点击“违规举报”。

碎片内容

2024届甘肃省庆阳市宁县数学七年级第一学期期末统考试题含解析.doc

您可能关注的文档

确认删除?