电脑桌面
添加内谋知识网--内谋文库,文书,范文下载到电脑桌面
安装后可以在桌面快捷访问

四川省绵阳市三台县2023年数学七上期末复习检测模拟试题含解析.doc

四川省绵阳市三台县2023年数学七上期末复习检测模拟试题含解析.doc_第1页
1/15
四川省绵阳市三台县2023年数学七上期末复习检测模拟试题含解析.doc_第2页
2/15
四川省绵阳市三台县2023年数学七上期末复习检测模拟试题含解析.doc_第3页
3/15
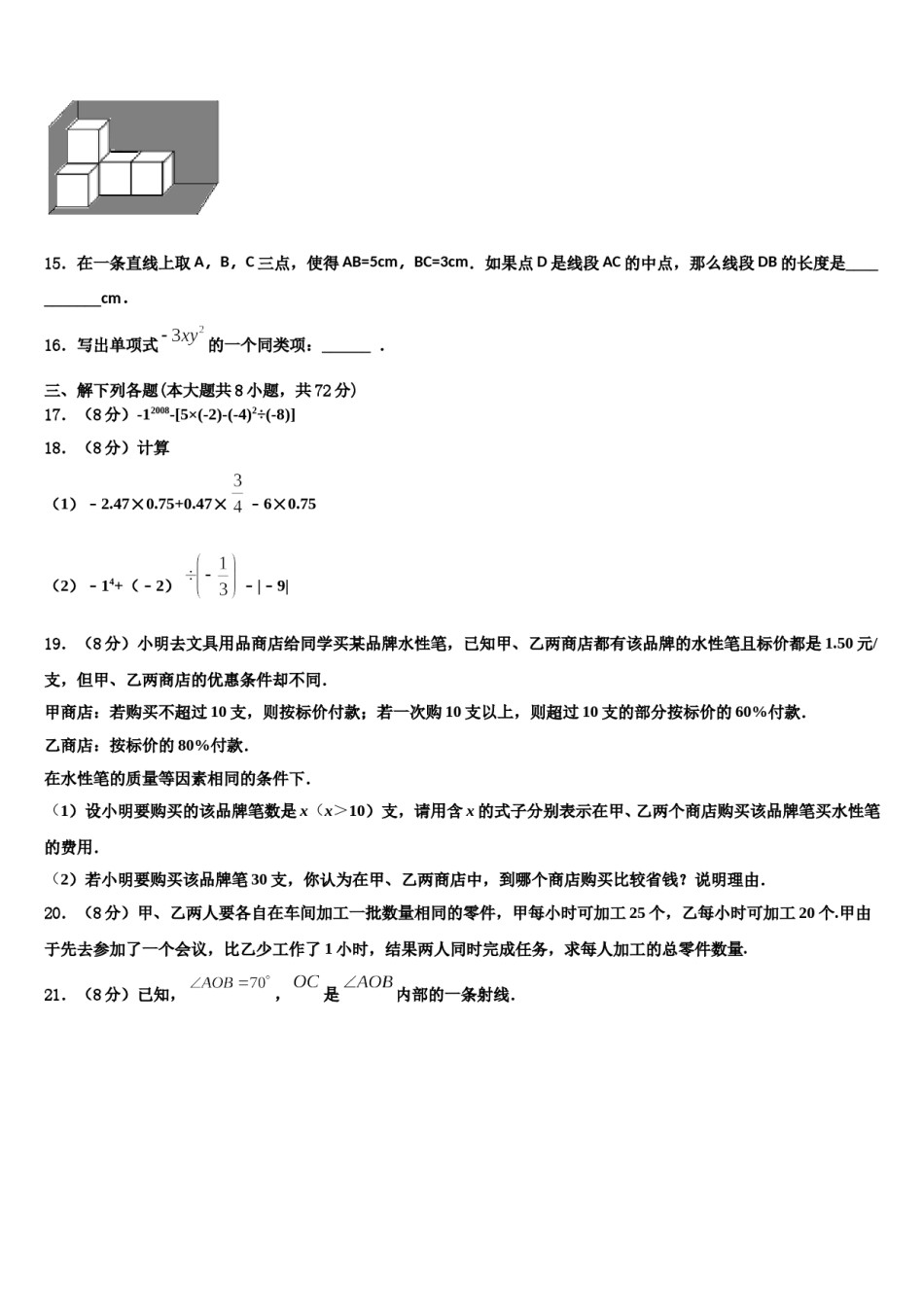
四川省绵阳市三台县2023年数学七上期末复习检测模拟试题注意事项1.考试结束后,请将本试卷和答题卡一并交回.2.答题前,请务必将自己的姓名、准考证号用0.5毫米黑色墨水的签字笔填写在试卷及答题卡的规定位置.3.请认真核对监考员在答题卡上所粘贴的条形码上的姓名、准考证号与本人是否相符.4.作答选择题,必须用2B铅笔将答题卡上对应选项的方框涂满、涂黑;如需改动,请用橡皮擦干净后,再选涂其他答案.作答非选择题,必须用05毫米黑色墨水的签字笔在答题卡上的指定位置作答,在其他位置作答一律无效.5.如需作图,须用2B铅笔绘、写清楚,线条、符号等须加黑、加粗.一、选择题(每小题3分,共30分)1.计算(-2)11+(-2)10的值是()A.-2B.(-2)21C.0D.-2102.下列图形的主视图与左视图不相同的是()A.B.C.D.3.﹣2019的倒数是()A.﹣2019B.2019C.﹣D.4.若关于的方程的解是-4,则的值为()A.B.C.D.5.下列各图中,∠1与∠2是对顶角的是()A.B.C.D.6.如图所示的几何体是由六个小正方体组合而成的,它的俯视图是()A.B.C.D.7.一艘轮船在A,B两个码头之间航行,顺水航行需4h,逆水航行需5h.已知水流速度为2km/h,求轮船在静水中的航行速度。若设轮船在静水中的航行速度为xkm/h,则可列一元一次方程为()A.B.C.D.8.如图,OC是∠AOB的平分线,OD平分∠AOC,且∠COD=20°,则∠AOB=()A.40°B.50°C.90°D.80°9.下列图形绕图中的虚线旋转一周,能形成圆锥的是()A.B.C.D.10.已知,则()A.6B.C.D.6或二、填空题(本大题共有6小题,每小题3分,共18分)11.比较大小:﹣(﹣9)_____﹣(+9)填“>”,“<”,或”=”符号)12.已知与互余,且,则__________________________13.若代数式M=5x2﹣2x﹣1,N=4x2﹣2x﹣3,则M,N的大小关系是M___N(填“>”“<”或“=”)14.由5个棱长为1的小正方形组成的几何体如图放置,一面着地,两面靠墙,如果要将露出来的部分涂色,则涂色部分的面积为_____.15.在一条直线上取A,B,C三点,使得AB=5cm,BC=3cm.如果点D是线段AC的中点,那么线段DB的长度是___________cm.16.写出单项式的一个同类项:______.三、解下列各题(本大题共8小题,共72分)17.(8分)-12008-[5×(-2)-(-4)2÷(-8)]18.(8分)计算(1)﹣2.47×0.75+0.47×﹣6×0.75(2)﹣14+(﹣2)﹣﹣919.(8分)小明去文具用品商店给同学买某品牌水性笔,已知甲、乙两商店都有该品牌的水性笔且标价都是1.50元/支,但甲、乙两商店的优惠条件却不同.甲商店:若购买不超过10支,则按标价付款;若一次购10支以上,则超过10支的部分按标价的60%付款.乙商店:按标价的80%付款.在水性笔的质量等因素相同的条件下.(1)设小明要购买的该品牌笔数是x(x>10)支,请用含x的式子分别表示在甲、乙两个商店购买该品牌笔买水性笔的费用.(2)若小明要购买该品牌笔30支,你认为在甲、乙两商店中,到哪个商店购买比较省钱?说明理由.20.(8分)甲、乙两人要各自在车间加工一批数量相同的零件,甲每小时可加工25个,乙每小时可加工20个.甲由于先去参加了一个会议,比乙少工作了1小时,结果两人同时完成任务,求每人加工的总零件数量.21.(8分)已知,,是内部的一条射线.(1)如图1,当是的角平分线,求的度数;(2)如图2,当时,是的余角,是的角平分线,请补全图形,并求的度数;(3)若把“,”改为“是锐角,且,”,(2)中的其余条件不变,请直接写出的度数_____________________.(用含的式子表示)22.(10分)化简下列各数:(1)+(﹣2);(2)﹣(+5);(3)﹣(﹣3.4);(4)﹣[+(﹣8)];(5)﹣[﹣(﹣9)]化简过程中,你有何发现?化简结果的符号与原式中的“﹣”号的个数有什么关系?23.(10分)如图所示,由一些点组成形如三角形的图形,每条“边”(包括两个顶点)有个点,每个图形的总点数记为S.(Ⅰ)当时,S的值为______;当时,S的值为______;(Ⅱ)每条“边”有n个点时的总点数S是______(用含n的式子表示);(Ⅲ)当时,总点数S是多少?24.(12分)为发展校园足球运动,我市城区四校决...

1、当您付费下载文档后,您只拥有了使用权限,并不意味着购买了版权,文档只能用于自身使用,不得用于其他商业用途(如 [转卖]进行直接盈利或[编辑后售卖]进行间接盈利)。
2、本站所有内容均由合作方或网友上传,本站不对文档的完整性、权威性及其观点立场正确性做任何保证或承诺!文档内容仅供研究参考,付费前请自行鉴别。
3、如文档内容存在违规,或者侵犯商业秘密、侵犯著作权等,请点击“违规举报”。

碎片内容

四川省绵阳市三台县2023年数学七上期末复习检测模拟试题含解析.doc

您可能关注的文档

确认删除?