电脑桌面
添加内谋知识网--内谋文库,文书,范文下载到电脑桌面
安装后可以在桌面快捷访问

天津市和平区汇文中学2023-2024学年数学七上期末质量跟踪监视模拟试题含解析.doc

天津市和平区汇文中学2023-2024学年数学七上期末质量跟踪监视模拟试题含解析.doc_第1页
1/15
天津市和平区汇文中学2023-2024学年数学七上期末质量跟踪监视模拟试题含解析.doc_第2页
2/15
天津市和平区汇文中学2023-2024学年数学七上期末质量跟踪监视模拟试题含解析.doc_第3页
3/15
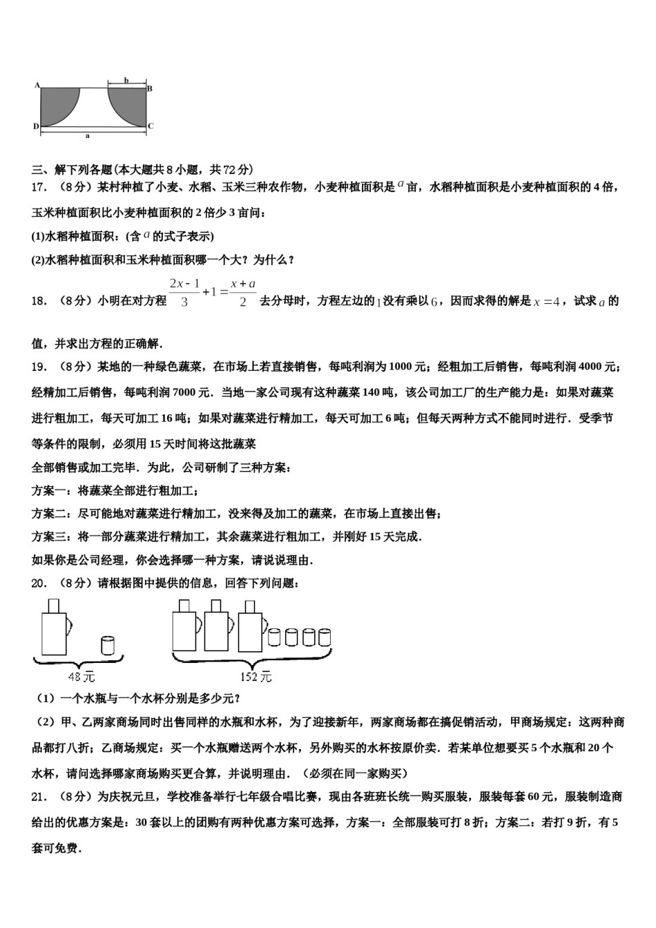
天津市和平区汇文中学2023-2024学年数学七上期末质量跟踪监视模拟试题考生请注意:1.答题前请将考场、试室号、座位号、考生号、姓名写在试卷密封线内,不得在试卷上作任何标记。2.第一部分选择题每小题选出答案后,需将答案写在试卷指定的括号内,第二部分非选择题答案写在试卷题目指定的位置上。3.考生必须保证答题卡的整洁。考试结束后,请将本试卷和答题卡一并交回。一、选择题(每小题3分,共30分)1.若x=﹣3,y=2,则x﹣2y=()A.﹣7B.﹣1C.﹣7或1D.7或﹣12.把一个周角7等分,每一份角的度数(精确到分)约为()A.52°26'B.52°6'C.51°4'D.51°26'3.如图,∠AOC=90°,OC平分∠DOB,且∠DOC=25°35′,∠BOA度数是()A.64°65′B.54°65′C.64°25′D.54°25′D.1﹣24.下列各式结果为负数的是()A.﹣(﹣1)B.(﹣1)4C.﹣﹣15.下列几个图形与相应语言描述相符的个数有()延长线段直线相交于点点在直线上过点画直线A.4个B.3个C.2个D.1个6.是关于的方程的解,则的值是()A.-2B.2C.-1D.17.下列各式中与的值不相等的是()A.B.C.D.8.计算机按照如图所示的程序计算,若开始输入的值为27,第一次的得到的结果为9,第二次得到的结果为3,第2019次得到的结果为()A.27B.9C.3D.19.2018年10月23日,港珠澳大桥开通仪式在广东珠海举行,出席仪式并宣布大桥正式开通;大桥于同年10月24日上午9时正式通车,大桥东起香港国际机场附近的香港口岸人工岛,向西横跨伶仃洋海域后连接珠海和澳门人工岛,止于珠海洪湾,工程项目总投资额1269亿元,这个数字用科学记数法表示为()A.1.269×1011B.1.269×108C.12.69×1010D.0.1269×101110.小王在某月的日历上圈出了如图所示的四个数a、b、c、d,已知这四个数的和等于34,则a等于()A.3B.4C.5D.6______.二、填空题(本大题共有6小题,每小题3分,共18分)11.若多项式不含项,则12.下图所示的网格是正方形网格,________.(填“”,“”或“”)13.若与是同类项,则mn=_____14.的平方根是.15.如图是一个几何体的展开图,则这个几何体有_______条棱.16.长方形窗户上的装饰物如图所示,它是分别以A,B为圆心,b为半径作的扇形,则能射进阳光部分的面积是_________.三、解下列各题(本大题共8小题,共72分)17.(8分)某村种植了小麦、水稻、玉米三种农作物,小麦种植面积是亩,水稻种植面积是小麦种植面积的4倍,玉米种植面积比小麦种植面积的2倍少3亩问:(1)水稻种植面积:(含的式子表示)(2)水稻种植面积和玉米种植面积哪一个大?为什么?18.(8分)小明在对方程去分母时,方程左边的没有乘以,因而求得的解是,试求的值,并求出方程的正确解.19.(8分)某地的一种绿色蔬菜,在市场上若直接销售,每吨利润为1000元;经粗加工后销售,每吨利润4000元;经精加工后销售,每吨利润7000元.当地一家公司现有这种蔬菜140吨,该公司加工厂的生产能力是:如果对蔬菜进行粗加工,每天可加工16吨;如果对蔬菜进行精加工,每天可加工6吨;但每天两种方式不能同时进行.受季节等条件的限制,必须用15天时间将这批蔬菜全部销售或加工完毕.为此,公司研制了三种方案:方案一:将蔬菜全部进行粗加工;方案二:尽可能地对蔬菜进行精加工,没来得及加工的蔬菜,在市场上直接出售;方案三:将一部分蔬菜进行精加工,其余蔬菜进行粗加工,并刚好15天完成.如果你是公司经理,你会选择哪一种方案,请说说理由.20.(8分)请根据图中提供的信息,回答下列问题:(1)一个水瓶与一个水杯分别是多少元?(2)甲、乙两家商场同时出售同样的水瓶和水杯,为了迎接新年,两家商场都在搞促销活动,甲商场规定:这两种商品都打八折;乙商场规定:买一个水瓶赠送两个水杯,另外购买的水杯按原价卖.若某单位想要买5个水瓶和20个水杯,请问选择哪家商场购买更合算,并说明理由.(必须在同一家购买)21.(8分)为庆祝元旦,学校准备举行七年级合唱比赛,现由各班班长统一购买服装,服装每套60元,服装制造商给出的优惠方案是:30套以上的团购有两种优惠方案可选择,方案一:全部服装可打8折;方案二:若...

1、当您付费下载文档后,您只拥有了使用权限,并不意味着购买了版权,文档只能用于自身使用,不得用于其他商业用途(如 [转卖]进行直接盈利或[编辑后售卖]进行间接盈利)。
2、本站所有内容均由合作方或网友上传,本站不对文档的完整性、权威性及其观点立场正确性做任何保证或承诺!文档内容仅供研究参考,付费前请自行鉴别。
3、如文档内容存在违规,或者侵犯商业秘密、侵犯著作权等,请点击“违规举报”。

碎片内容

天津市和平区汇文中学2023-2024学年数学七上期末质量跟踪监视模拟试题含解析.doc

您可能关注的文档

确认删除?