电脑桌面
添加内谋知识网--内谋文库,文书,范文下载到电脑桌面
安装后可以在桌面快捷访问

娄底市重点中学2023年七年级数学第一学期期末监测模拟试题含解析.doc

娄底市重点中学2023年七年级数学第一学期期末监测模拟试题含解析.doc_第1页
1/12
娄底市重点中学2023年七年级数学第一学期期末监测模拟试题含解析.doc_第2页
2/12
娄底市重点中学2023年七年级数学第一学期期末监测模拟试题含解析.doc_第3页
3/12
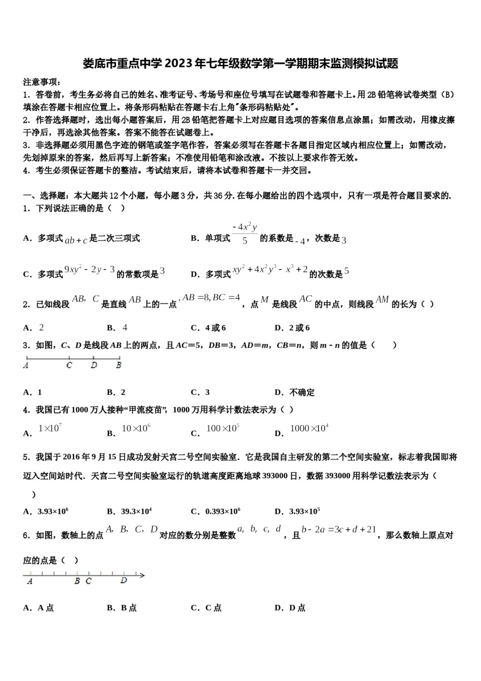
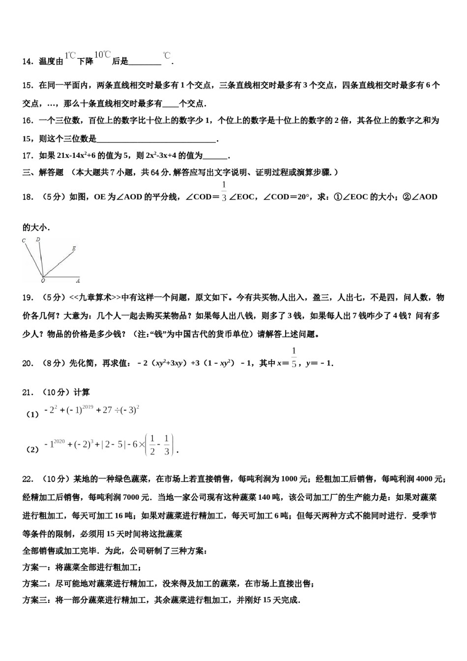
娄底市重点中学2023年七年级数学第一学期期末监测模拟试题注意事项:1.答卷前,考生务必将自己的姓名、准考证号、考场号和座位号填写在试题卷和答题卡上。用2B铅笔将试卷类型(B)填涂在答题卡相应位置上。将条形码粘贴在答题卡右上角"条形码粘贴处"。2.作答选择题时,选出每小题答案后,用2B铅笔把答题卡上对应题目选项的答案信息点涂黑;如需改动,用橡皮擦干净后,再选涂其他答案。答案不能答在试题卷上。3.非选择题必须用黑色字迹的钢笔或签字笔作答,答案必须写在答题卡各题目指定区域内相应位置上;如需改动,先划掉原来的答案,然后再写上新答案;不准使用铅笔和涂改液。不按以上要求作答无效。4.考生必须保证答题卡的整洁。考试结束后,请将本试卷和答题卡一并交回。一、选择题:本大题共12个小题,每小题3分,共36分.在每小题给出的四个选项中,只有一项是符合题目要求的.1.下列说法正确的是()A.多项式是二次三项式B.单项式的系数是,次数是C.多项式的常数项是D.多项式的次数是2.已知线段是直线上的一点,点是线段的中点,则线段的长为()A.B.C.4或6D.2或63.如图,C、D是线段AB上的两点,且AC=5,DB=3,AD=m,CB=n,则m﹣n的值是()A.1B.2C.3D.不确定4.我国已有1000万人接种“甲流疫苗”,1000万用科学计数法表示为()A.B.C.D.5.我国于2016年9月15日成功发射天宫二号空间实验室.它是我国自主研发的第二个空间实验室,标志着我国即将迈入空间站时代.天宫二号空间实验室运行的轨道高度距离地球393000日,数据393000用科学记数法表示为()B.39.3×104C.0.393×106D.3.93×105A.3.93×1066.如图,数轴上的点对应的数分别是整数,且,那么数轴上原点对应的点是()A.A点B.B点C.C点D.D点7.观察下列的”蜂窝图”,若第个图形中的””的个数是2020,则的值是()A.672B.673C.674D.6758.如图,用平面去截一个正方体,所得截面的形状应是()A.B.C.D.9.有理数a,b在数轴上的位置如图所示,则下列各式:①a+b>1;②a﹣b>1;③b>a;④ab<1.一定成立的是()A.①②③B.③④C.②③④D.①③④10.下列说法正确的是:().A.单项式m的次数是0B.单项式5×105t的系数是5C.单项式的系数是D.-2010是单项式11.若∠1=40.4°,∠2=40°4′,则∠1与∠2的关系是()A.∠1=∠2B.∠1>∠2C.∠1<∠2D.以上都不对12.太阳的温度很高,其表面温度大概有6000℃,而太阳中心的温度达到了19200000℃,用科学记数法可将19200000表示为()A.1.92×106B.1.92×107C.1.92×108D.1.92×109二、填空题(每题4分,满分20分,将答案填在答题纸上)13.计算:3--5=____________.14.温度由下降后是________.15.在同一平面内,两条直线相交时最多有1个交点,三条直线相交时最多有3个交点,四条直线相交时最多有6个交点,…,那么十条直线相交时最多有____个交点.16.一个三位数,百位上的数字比十位上的数字少1,个位上的数字是十位上的数字的2倍,其各位上的数字之和为15,则这个三位数是_____________________________.17.如果21x-14x2+6的值为5,则2x2-3x+4的值为______.三、解答题(本大题共7小题,共64分.解答应写出文字说明、证明过程或演算步骤.)18.(5分)如图,OE为∠AOD的平分线,∠COD=∠EOC,∠COD=20°,求:①∠EOC的大小;②∠AOD的大小.19.(5分)<<九章算术>>中有这样一个问题,原文如下。今有共买物,人出入,盈三,人出七,不是四,问人数,物价各几何?大意为:几个人一起去购买某物品?如果每人出八钱,则多了3钱,如果每人出7钱咋少了4钱?问有多少人?物品的价格是多少钱?(注:“钱”为中国古代的货币单位)请解答上述问题。20.(8分)先化简,再求值:﹣2(xy2+3xy)+3(1﹣xy2)﹣1,其中x=,y=﹣1.21.(10分)计算(1)(2).22.(10分)某地的一种绿色蔬菜,在市场上若直接销售,每吨利润为1000元;经粗加工后销售,每吨利润4000元;经精加工后销售,每吨利润7000元.当地一家公司现有这种蔬菜140吨,该公司加工厂的生产能力是:如果对蔬菜进行粗加工,每天可加工16吨;如...

1、当您付费下载文档后,您只拥有了使用权限,并不意味着购买了版权,文档只能用于自身使用,不得用于其他商业用途(如 [转卖]进行直接盈利或[编辑后售卖]进行间接盈利)。
2、本站所有内容均由合作方或网友上传,本站不对文档的完整性、权威性及其观点立场正确性做任何保证或承诺!文档内容仅供研究参考,付费前请自行鉴别。
3、如文档内容存在违规,或者侵犯商业秘密、侵犯著作权等,请点击“违规举报”。

碎片内容

娄底市重点中学2023年七年级数学第一学期期末监测模拟试题含解析.doc

您可能关注的文档

确认删除?