电脑桌面
添加内谋知识网--内谋文库,文书,范文下载到电脑桌面
安装后可以在桌面快捷访问

安徽省宣城市第十二中学2023年数学七年级第一学期期末经典试题含解析.doc

安徽省宣城市第十二中学2023年数学七年级第一学期期末经典试题含解析.doc_第1页
1/13
安徽省宣城市第十二中学2023年数学七年级第一学期期末经典试题含解析.doc_第2页
2/13
安徽省宣城市第十二中学2023年数学七年级第一学期期末经典试题含解析.doc_第3页
3/13
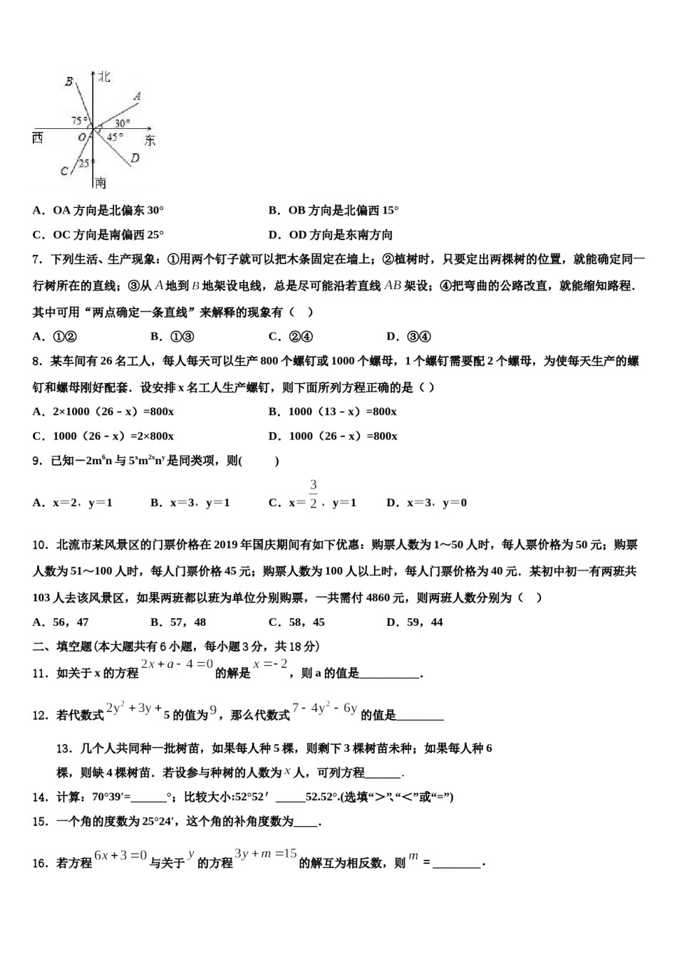
安徽省宣城市第十二中学2023年数学七年级第一学期期末经典试题考生须知:1.全卷分选择题和非选择题两部分,全部在答题纸上作答。选择题必须用2B铅笔填涂;非选择题的答案必须用黑色字迹的钢笔或答字笔写在“答题纸”相应位置上。2.请用黑色字迹的钢笔或答字笔在“答题纸”上先填写姓名和准考证号。3.保持卡面清洁,不要折叠,不要弄破、弄皱,在草稿纸、试题卷上答题无效。一、选择题(每小题3分,共30分)1.如图,带有弧线的角是用一副三角板拼成的,这个角的度数为()A.B.C.D.2.如图,是一个正方体的展开图,把展开图折叠成正方体后,有“祝”字一面的相对面上的字是()A.你B.试C.顺D.利,则这个三角形的顶角为()3.已知一个等腰三角形的底角为A.B.C.D.4.当x=3,y=2时,代数式的值是()A.B.2C.0D.35.港珠澳大桥是连接香港、珠海、澳门的超大型跨海通道,全长约55000米,把55000用科学记数法表示为()A.55×103B.5.5×104C.5.5×105D.0.55×1056.如图,下列说法中错误的是()A.OA方向是北偏东30°B.OB方向是北偏西15°C.OC方向是南偏西25°D.OD方向是东南方向7.下列生活、生产现象:①用两个钉子就可以把木条固定在墙上;②植树时,只要定出两棵树的位置,就能确定同一行树所在的直线;③从地到地架设电线,总是尽可能沿若直线架设;④把弯曲的公路改直,就能缩知路程.其中可用“两点确定一条直线”来解释的现象有()A.①②B.①③C.②④D.③④8.某车间有26名工人,每人每天可以生产800个螺钉或1000个螺母,1个螺钉需要配2个螺母,为使每天生产的螺钉和螺母刚好配套.设安排x名工人生产螺钉,则下面所列方程正确的是()A.2×1000(26﹣x)=800xB.1000(13﹣x)=800xC.1000(26﹣x)=2×800xD.1000(26﹣x)=800x9.已知-2m6n与5xm2xny是同类项,则()A.x=2,y=1B.x=3,y=1C.x=,y=1D.x=3,y=010.北流市某风景区的门票价格在2019年国庆期间有如下优惠:购票人数为1~50人时,每人票价格为50元;购票人数为51~100人时,每人门票价格45元;购票人数为100人以上时,每人门票价格为40元.某初中初一有两班共103人去该风景区,如果两班都以班为单位分别购票,一共需付4860元,则两班人数分别为()A.56,47B.57,48C.58,45D.59,44二、填空题(本大题共有6小题,每小题3分,共18分)11.如关于x的方程的解是,则a的值是__________.12.若代数式5的值为,那么代数式的值是________13.几个人共同种一批树苗,如果每人种5棵,则剩下3棵树苗未种;如果每人种6棵,则缺4棵树苗.若设参与种树的人数为人,可列方程______.14.计算:70°39′=______°;比较大小:52°52′_____52.52°.(选填“>”、“<”或“=”)15.一个角的度数为25°24′,这个角的补角度数为____.16.若方程与关于的方程的解互为相反数,则=________.三、解下列各题(本大题共8小题,共72分)的值,其中,;17.(8分)(1)求(2)若关于x,y的多项式不含三次项,求m与n的值.18.(8分)在阿斯塔纳进行的2019国际象棋世界团体锦标赛当地时间14日落幕,中国女队以全胜战绩(八连胜)完美夺冠,中国队与俄罗斯队的对决尤为激烈,双方苦战15轮,最终中国队净胜俄罗斯队3分,比赛的积分规则是胜得1分,负得0分,和棋各得0.5分,问中国队与俄国斯队的积分各是多少?19.(8分)若关于x的方程mx-=(x-)有负整数解,求整数m的值.20.(8分)黄桥初中用随机抽样的方法在九年级开展了“你是否喜欢网课”的调查,并将得到的数据整理成了以下统计图(不完整).(1)此次共调查了名学生;(2)请将条形统计图补充完整;(3)若黄桥初中九年级共有1200名学生,请你估计其中“非常喜欢”网课的人数.21.(8分)某车间名工人,每人每天平均生产螺栓个或螺母个,要使生产的螺栓和螺母恰好能按刚好配套,问应安排多少个人生产螺栓?22.(10分)先化简,再求值:(4x1-4y1)-3(x1y1+x1)+3(x1y1+y1),其中x=-1,y=1.23.(10分)列方程解应用题某建筑公司有甲.乙两个施工队,甲队的技术人员人数是乙队技术人员人数的2倍.今年公司进行人员调整,从甲施工队调出10...

1、当您付费下载文档后,您只拥有了使用权限,并不意味着购买了版权,文档只能用于自身使用,不得用于其他商业用途(如 [转卖]进行直接盈利或[编辑后售卖]进行间接盈利)。
2、本站所有内容均由合作方或网友上传,本站不对文档的完整性、权威性及其观点立场正确性做任何保证或承诺!文档内容仅供研究参考,付费前请自行鉴别。
3、如文档内容存在违规,或者侵犯商业秘密、侵犯著作权等,请点击“违规举报”。

碎片内容

安徽省宣城市第十二中学2023年数学七年级第一学期期末经典试题含解析.doc

您可能关注的文档

确认删除?