电脑桌面
添加内谋知识网--内谋文库,文书,范文下载到电脑桌面
安装后可以在桌面快捷访问

广东省惠州市惠城区第一中学2023年七年级数学第一学期期末达标检测试题含解析.doc

广东省惠州市惠城区第一中学2023年七年级数学第一学期期末达标检测试题含解析.doc_第1页
1/14
广东省惠州市惠城区第一中学2023年七年级数学第一学期期末达标检测试题含解析.doc_第2页
2/14
广东省惠州市惠城区第一中学2023年七年级数学第一学期期末达标检测试题含解析.doc_第3页
3/14
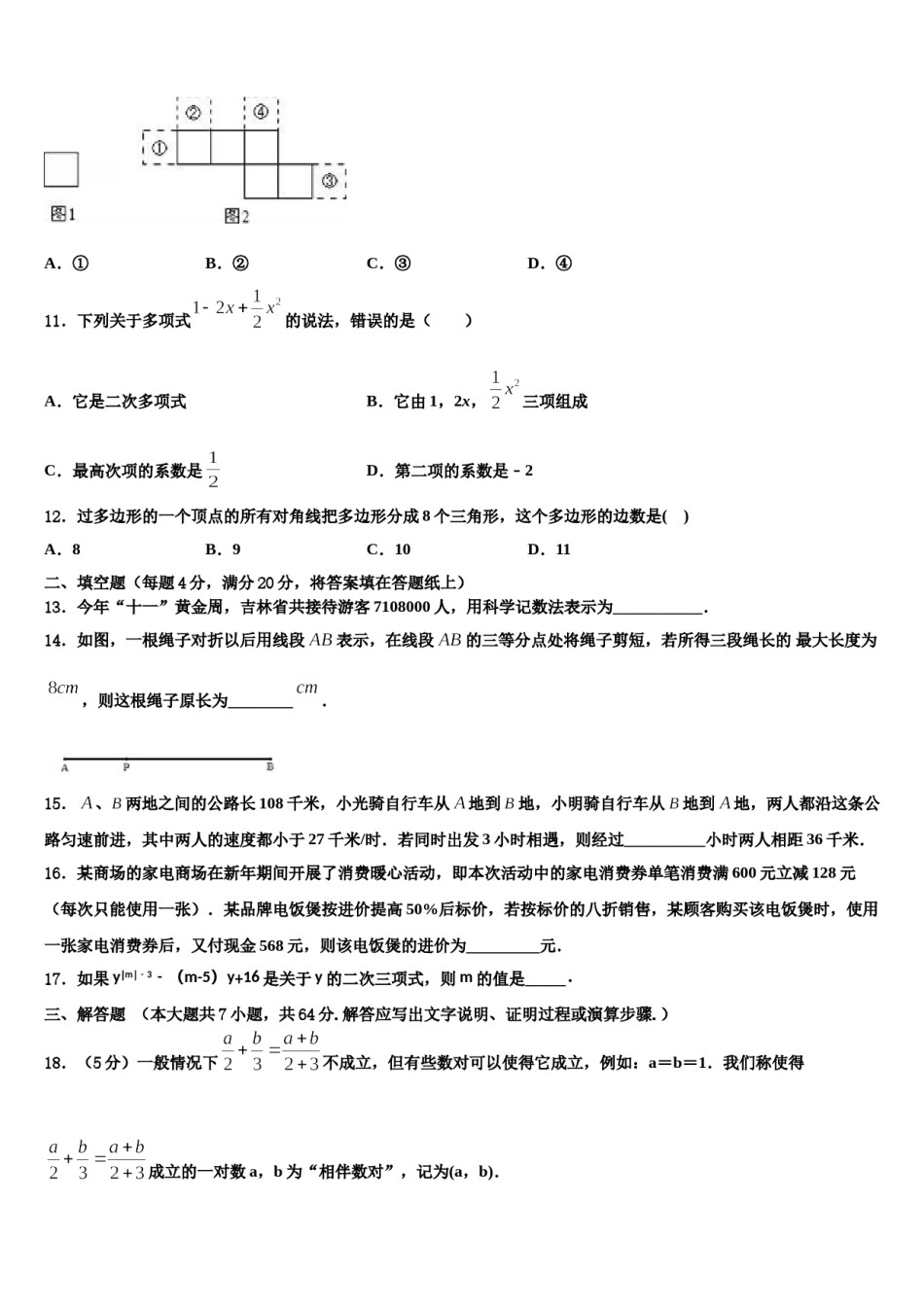
广东省惠州市惠城区第一中学2023年七年级数学第一学期期末达标检测试题注意事项:1.答题前,考生先将自己的姓名、准考证号填写清楚,将条形码准确粘贴在考生信息条形码粘贴区。2.选择题必须使用2B铅笔填涂;非选择题必须使用0.5毫米黑色字迹的签字笔书写,字体工整、笔迹清楚。3.请按照题号顺序在各题目的答题区域内作答,超出答题区域书写的答案无效;在草稿纸、试题卷上答题无效。4.保持卡面清洁,不要折叠,不要弄破、弄皱,不准使用涂改液、修正带、刮纸刀。一、选择题:本大题共12个小题,每小题3分,共36分.在每小题给出的四个选项中,只有一项是符合题目要求的.1.某正方体的每个面上都有一个汉字,如图是它的一种展开图,那么在原正方体中,与“我”字所在面相对的面上的汉字是A.厉B.害C.了D.国2.如图,在)方格中做填字游戏,要求每行每列及对角线上三个方格中的数字和都相等,则表格中的值是(A.B.C.D.3.扑克牌游戏中,小明背对小亮,让小亮按下列四个步骤操作:①第一步:分发左、中、右三堆牌,每堆牌不少于四张,且各堆牌的张数相同;②第二步:从左边一堆拿出四张,放入中间一堆;③第三步:从右边一堆拿出三张,放入中间一堆;④第四步:左边一堆有几张牌,就从中间一堆拿几张牌放入左边一堆.这时,小明准确说出了中间一堆牌现有的张数,你认为中间一堆的张数是()A.B.C.D.4.如图几何体的展开图形最有可能是()A.B.C.D.5.下列图形中,既是轴对称图形又是旋转对称图形的是()A.角B.等边三角形C.等腰梯形D.平行四边形6.如图,点在直线上,是的角平分线,.则的度数是()A.59°B.60°C.69°D.70°7.的相反数是()A.B.2C.D.8.下列说法:①必是负数;②绝对值最小的数是0;③在数轴上,原点两旁的两个点表示的数必互为相反数;④在数轴上,左边的点比右边的点所表示的数大,其中正确的有()A.0个B.1个C.2个D.3个9.下列说法不正确的是()A.0是单项式B.单项式﹣的系数是﹣C.单项式a2b的次数为2D.多项式1﹣xy+2x2y是三次三项式10.图甲和图乙中所有的正方形都全等,将图甲的正方形放在图乙中的①②③④某一位置,所组成的图形不能围成正方体的位置是()A.①B.②C.③D.④11.下列关于多项式的说法,错误的是()A.它是二次多项式B.它由1,2x,三项组成C.最高次项的系数是D.第二项的系数是﹣212.过多边形的一个顶点的所有对角线把多边形分成8个三角形,这个多边形的边数是()A.8B.9C.10D.11二、填空题(每题4分,满分20分,将答案填在答题纸上)13.今年“十一”黄金周,吉林省共接待游客7108000人,用科学记数法表示为___________.14.如图,一根绳子对折以后用线段表示,在线段的三等分点处将绳子剪短,若所得三段绳长的最大长度为,则这根绳子原长为________.15.、两地之间的公路长108千米,小光骑自行车从地到地,小明骑自行车从地到地,两人都沿这条公路匀速前进,其中两人的速度都小于27千米/时.若同时出发3小时相遇,则经过__________小时两人相距36千米.16.某商场的家电商场在新年期间开展了消费暖心活动,即本次活动中的家电消费券单笔消费满600元立减128元(每次只能使用一张).某品牌电饭煲按进价提高50%后标价,若按标价的八折销售,某顾客购买该电饭煲时,使用一张家电消费券后,又付现金568元,则该电饭煲的进价为_________元.17.如果ym﹣3﹣(m-5)y+16是关于y的二次三项式,则m的值是_____.三、解答题(本大题共7小题,共64分.解答应写出文字说明、证明过程或演算步骤.)18.(5分)一般情况下不成立,但有些数对可以使得它成立,例如:a=b=1.我们称使得成立的一对数a,b为“相伴数对”,记为(a,b).(1)若(1,k)是“相伴数对”,求k的值;(2)直接写出一个“相伴数对”(a1,b1),其中a1≠1,且a1≠1;(3)若(m,n)是“相伴数对”,求的值.19.(5分)化简求值,其中20.(8分)有个填写运算符号的游戏:在“”中的每个□内,填入中的某一个(可重复使用),然后计算结果.(1)计算:;(2)若请推算□内的符号;(3)在“”的□内填入符号后,使计算所得数最小,直接...

1、当您付费下载文档后,您只拥有了使用权限,并不意味着购买了版权,文档只能用于自身使用,不得用于其他商业用途(如 [转卖]进行直接盈利或[编辑后售卖]进行间接盈利)。
2、本站所有内容均由合作方或网友上传,本站不对文档的完整性、权威性及其观点立场正确性做任何保证或承诺!文档内容仅供研究参考,付费前请自行鉴别。
3、如文档内容存在违规,或者侵犯商业秘密、侵犯著作权等,请点击“违规举报”。

碎片内容

广东省惠州市惠城区第一中学2023年七年级数学第一学期期末达标检测试题含解析.doc

您可能关注的文档

确认删除?