电脑桌面
添加内谋知识网--内谋文库,文书,范文下载到电脑桌面
安装后可以在桌面快捷访问

陕西省榆林市一中学分校2023-2024学年数学七年级第一学期期末监测试题含解析.doc

陕西省榆林市一中学分校2023-2024学年数学七年级第一学期期末监测试题含解析.doc_第1页
1/11
陕西省榆林市一中学分校2023-2024学年数学七年级第一学期期末监测试题含解析.doc_第2页
2/11
陕西省榆林市一中学分校2023-2024学年数学七年级第一学期期末监测试题含解析.doc_第3页
3/11
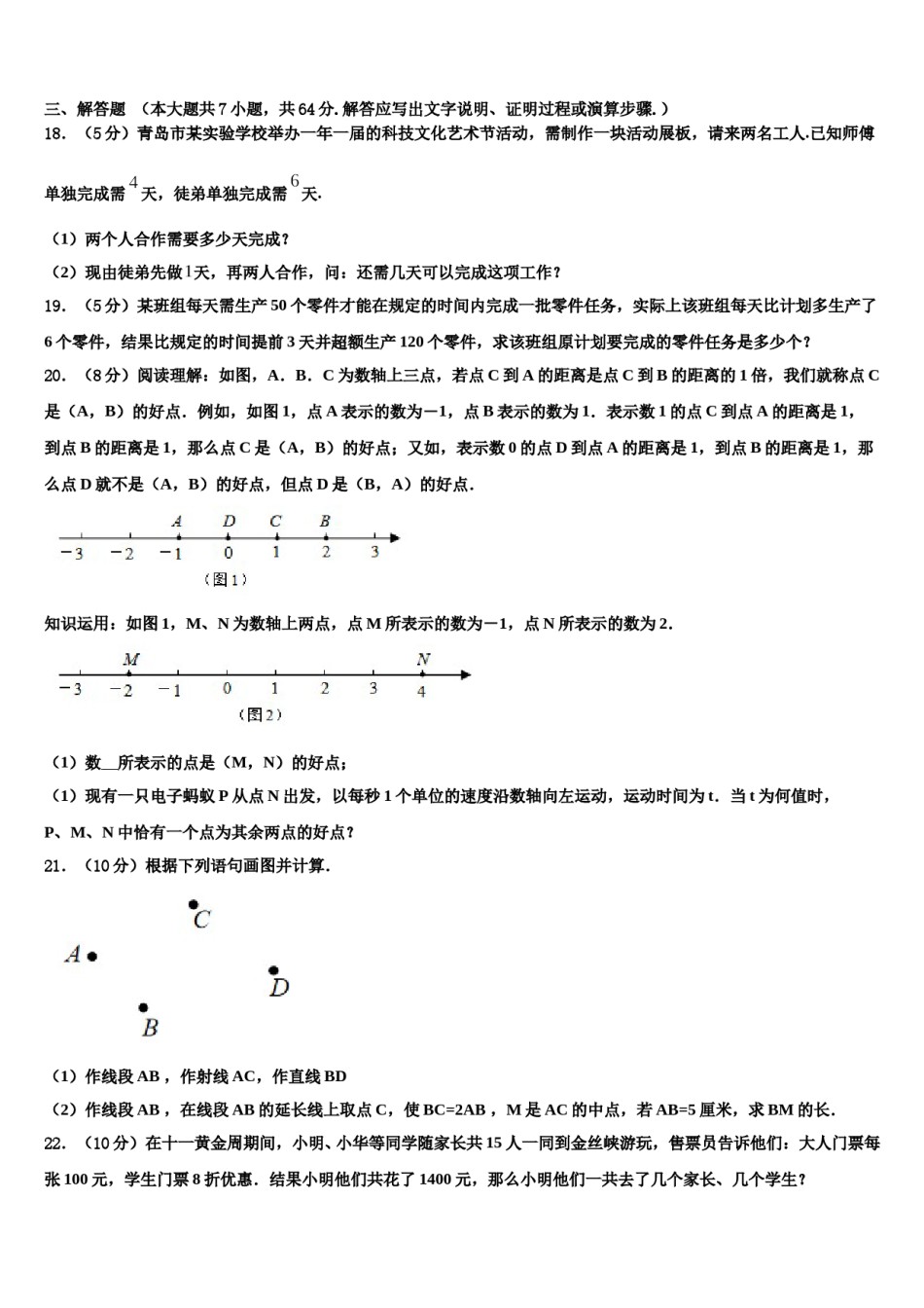
陕西省榆林市一中学分校2023-2024学年数学七年级第一学期期末监测试题注意事项:1.答题前,考生先将自己的姓名、准考证号填写清楚,将条形码准确粘贴在考生信息条形码粘贴区。2.选择题必须使用2B铅笔填涂;非选择题必须使用0.5毫米黑色字迹的签字笔书写,字体工整、笔迹清楚。3.请按照题号顺序在各题目的答题区域内作答,超出答题区域书写的答案无效;在草稿纸、试题卷上答题无效。4.保持卡面清洁,不要折叠,不要弄破、弄皱,不准使用涂改液、修正带、刮纸刀。一、选择题:本大题共12个小题,每小题3分,共36分.在每小题给出的四个选项中,只有一项是符合题目要求的.1.“双12”前,某微商店在京东以元每个的价格购进充电宝50个,后又从天猫以元每个的价格购进相同型号的充电宝30个,“双12”时以元每个的价格在平台全部卖出,则该微商()A.亏损了B.盈利了C.不亏不盈D.亏损还是盈利由,的值决定2.如图,长方体的底面是长为4cm、宽为2cm的长方形,如果从左面看这个长方体时看到的图形面积为6cm2,则这个长方体的体积等于()A.B.C.D.3.近似数3.5的准确值a的取值范围是()A.B.C.D.4.一个两位数x,还有一个两位数y,若把两位数x放在y前面,组成一个四位数,则这个四位数为()A.10x+yB.xyC.100x+yD.1000x+y5.购买1支单价为元的笔和3个单价为元的笔记本,所需钱数为()A.元B.元C.元D.元6.如图所示是小聪制作的一个正方体模型的展开图,把“读书使人进步”六个字分别粘贴在六个面上,那么在正方体模型中与“书”相对的面上的字().A.读B.步C.使D.人7.已知,,则的值是()A.-1B.1C.-5D.158.若一个整数12500…0用科学记数法表示为1.25×1010,则原数中“0”的个数为()A.5B.8C.9D.109.在代数式:,3m﹣1,﹣22,,2πa中,单项式的个数有()A.4个B.3个C.2个D.1个10.、两数在数轴上位置如图所示,将、、、用“<”连接,其中正确的是()A.<<<B.<<<C.<<<D.<<<11.某台电冰箱冷藏室的温度是,冷冻室的温度比冷藏室的温度低,那么这台电冰箱冷冻室的温度为()A.B.C.D.12.作为世界文化遗产的长城,其总长大约是6700000m,将6700000用科学记数法表示为()A.B.C.D.二、填空题(每题4分,满分20分,将答案填在答题纸上)13.计算:﹣32×(﹣1)3=_____.14.点P在数轴上距原点6个单位长度,且位于原点的左侧,若将P向右移动5个单位长度,再向左移动2个单位长度,此时点P表示的数是_____.15.小乐在解方程﹣1=0(x为未知数)时,误将﹣x看作+x,得方程的解为x=1,则原方程的解为_____.16.已知实数在数轴上的位置如图所示,则____.17.比较:__________.(选填“”“”或“”)三、解答题(本大题共7小题,共64分.解答应写出文字说明、证明过程或演算步骤.)18.(5分)青岛市某实验学校举办一年一届的科技文化艺术节活动,需制作一块活动展板,请来两名工人.已知师傅单独完成需天,徒弟单独完成需天.(1)两个人合作需要多少天完成?(2)现由徒弟先做天,再两人合作,问:还需几天可以完成这项工作?19.(5分)某班组每天需生产50个零件才能在规定的时间内完成一批零件任务,实际上该班组每天比计划多生产了6个零件,结果比规定的时间提前3天并超额生产120个零件,求该班组原计划要完成的零件任务是多少个?20.(8分)阅读理解:如图,A.B.C为数轴上三点,若点C到A的距离是点C到B的距离的1倍,我们就称点C是(A,B)的好点.例如,如图1,点A表示的数为-1,点B表示的数为1.表示数1的点C到点A的距离是1,到点B的距离是1,那么点C是(A,B)的好点;又如,表示数0的点D到点A的距离是1,到点B的距离是1,那么点D就不是(A,B)的好点,但点D是(B,A)的好点.知识运用:如图1,M、N为数轴上两点,点M所表示的数为-1,点N所表示的数为2.(1)数所表示的点是(M,N)的好点;(1)现有一只电子蚂蚁P从点N出发,以每秒1个单位的速度沿数轴向左运动,运动时间为t.当t为何值时,P、M、N中恰有一个点为其余两点的好点?21.(10分)根据下列语句画图并计算.(1)作线段AB,作射线AC,作直线BD(...

1、当您付费下载文档后,您只拥有了使用权限,并不意味着购买了版权,文档只能用于自身使用,不得用于其他商业用途(如 [转卖]进行直接盈利或[编辑后售卖]进行间接盈利)。
2、本站所有内容均由合作方或网友上传,本站不对文档的完整性、权威性及其观点立场正确性做任何保证或承诺!文档内容仅供研究参考,付费前请自行鉴别。
3、如文档内容存在违规,或者侵犯商业秘密、侵犯著作权等,请点击“违规举报”。

碎片内容

陕西省榆林市一中学分校2023-2024学年数学七年级第一学期期末监测试题含解析.doc

您可能关注的文档

确认删除?