电脑桌面
添加内谋知识网--内谋文库,文书,范文下载到电脑桌面
安装后可以在桌面快捷访问

陕西省西安电子科技大附属中学2023年数学七年级第一学期期末经典模拟试题含解析.doc

陕西省西安电子科技大附属中学2023年数学七年级第一学期期末经典模拟试题含解析.doc_第1页
1/13
陕西省西安电子科技大附属中学2023年数学七年级第一学期期末经典模拟试题含解析.doc_第2页
2/13
陕西省西安电子科技大附属中学2023年数学七年级第一学期期末经典模拟试题含解析.doc_第3页
3/13
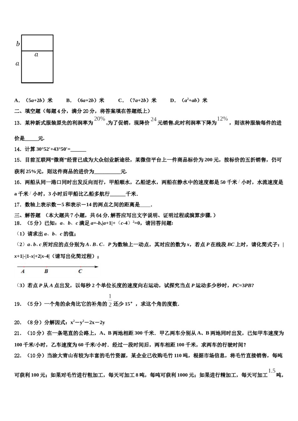
陕西省西安电子科技大附属中学2023年数学七年级第一学期期末经典模拟试题考生请注意:1.答题前请将考场、试室号、座位号、考生号、姓名写在试卷密封线内,不得在试卷上作任何标记。2.第一部分选择题每小题选出答案后,需将答案写在试卷指定的括号内,第二部分非选择题答案写在试卷题目指定的位置上。3.考生必须保证答题卡的整洁。考试结束后,请将本试卷和答题卡一并交回。一、选择题:本大题共12个小题,每小题3分,共36分.在每小题给出的四个选项中,只有一项是符合题目要求的.1.一项工程甲单独做要40天完成,乙单独做需要50天完成,甲先单独做4天,然后两人合作x天完成这项工程,则可列的方程是()A.B.C.D.2.下列各组数中,能构成直角三角形的是()A.4,5,6B.1,1,C.6,8,11D.5,12,233.下列说法正确的是()A.与是同类项B.的系数是C.的次数是2D.是二次三项式4.如图,水平的讲台上放置的圆柱形笔筒和正方体形粉笔盒,其俯视图是()A.B.C.D.5.当,时,代数式的值是()A.6B.5C.4D.6.的倒数的相反数是()A.B.C.2D.﹣27.某商店在某一时间以每件90元的价格出售两件商品,其中一件盈利25%,另一件亏损25%,则在这次买卖中,商家()B.赚了12元C.亏损了12元D.不亏不损A.亏损8元8.A、B两地相距600km,甲车以60km/h的速度从A地驶向B地,2h后,乙车以100km/h的速度沿着相同的道路从A地驶向B地.设乙车出发x小时后追上甲车,根据题意可列方程为()A.60(x+2)=100xB.60x=100(x-2)C.60x+100(x-2)=600D.60(x+2)+100x=6009.如图,把矩形沿对折后使两部分重合,若则()A.B.C.D.10.在数轴上,点对应的数为3,点对应的数为7,则线段的中点所对应的数为()D.5A.4B.4.5C.-511.设,,是实数,则下列判断正确的是()A.若,则B.C.若,则D.若,则12.小明父亲拟用不锈钢制造一个上部是一个长方形、下部是一个正方形的窗户,相关数据(单位米)如图所示,那么制造这个窗户所需不锈钢的总长是()A.(5a+2b)米B.(6a+2b)米C.(7a+2b)米D.(a2+ab)米二、填空题(每题4分,满分20分,将答案填在答题纸上)13.某种新式服装原先的利润率为,为了促销,现降价元销售,此时利润率下降为,则该种服装每件的进价是_____元.14.计算30°52′+43°50′=______15.目前互联网“微商”经营已成为大众创业新途径,某微信平台上一件商品标价为200元,按标价的五折销售,仍可获利25%元,则这件商品的进价为__________元.16.两船从同一港口同时出发反向而行,甲船顺水,乙船逆水,两船在静水中的速度都是50千米小时,水流速度是a千米小时,3小时后甲船比乙船多航行______千米.17.数轴上表示数-5和表示-14的两点之间的距离是.三、解答题(本大题共7小题,共64分.解答应写出文字说明、证明过程或演算步骤.)18.(5分)已知:a、b、c满足a=-b,a+1+(c-4)2=0,请回答问题:(1)请求出a、b、c的值;(2)a、b、c所对应的点分别为A、B、C,P为数轴上一动点,其对应的数为x,若点P在线段BC上时,请化简式子:x+1-1-x+2x-4(请写出化简过程);(3)若点P从A点出发,以每秒2个单位长度的速度向右运动,试探究当点P运动多少秒时,PC=3PB?19.(5分)一个角的余角比它的补角的还少15°,求这个角的度数.20.(8分)分解因式:x2-y2-2x-2y21.(10分)在一条笔直的公路上,A、B两地相距300千米.甲乙两车分别从A、B两地同时出发,已知甲车速度为100千米/小时,乙车速度为60千米/小时.经过一段时间后,两车相距100千米,求两车的行驶时间?22.(10分)当涂大青山有较为丰富的毛竹资源,某企业已收购毛竹110吨,根据市场信息,将毛竹直接销售,每吨可获利100元;如果对毛竹进行粗加工,每天可加工8吨,每吨可获利1000元;如果进行精加工,每天可加工吨,每吨可获利5000元,由于受条件限制,在同一天中只能采用一种方式加工,并且必须在一个月(30天)内将这批毛竹全部销售、为此研究了两种方案:(1)方案一:将收购毛竹全部粗加工后销售,则可获利________元;方案二:30天时间都进行精加工,未来得及加工的毛竹,在市场上直接销售...

1、当您付费下载文档后,您只拥有了使用权限,并不意味着购买了版权,文档只能用于自身使用,不得用于其他商业用途(如 [转卖]进行直接盈利或[编辑后售卖]进行间接盈利)。
2、本站所有内容均由合作方或网友上传,本站不对文档的完整性、权威性及其观点立场正确性做任何保证或承诺!文档内容仅供研究参考,付费前请自行鉴别。
3、如文档内容存在违规,或者侵犯商业秘密、侵犯著作权等,请点击“违规举报”。

碎片内容

陕西省西安电子科技大附属中学2023年数学七年级第一学期期末经典模拟试题含解析.doc

您可能关注的文档

确认删除?