电脑桌面
添加内谋知识网--内谋文库,文书,范文下载到电脑桌面
安装后可以在桌面快捷访问

黑龙江省五常市山林一中学2023年七年级数学第一学期期末检测试题含解析.doc

黑龙江省五常市山林一中学2023年七年级数学第一学期期末检测试题含解析.doc_第1页
1/17
黑龙江省五常市山林一中学2023年七年级数学第一学期期末检测试题含解析.doc_第2页
2/17
黑龙江省五常市山林一中学2023年七年级数学第一学期期末检测试题含解析.doc_第3页
3/17
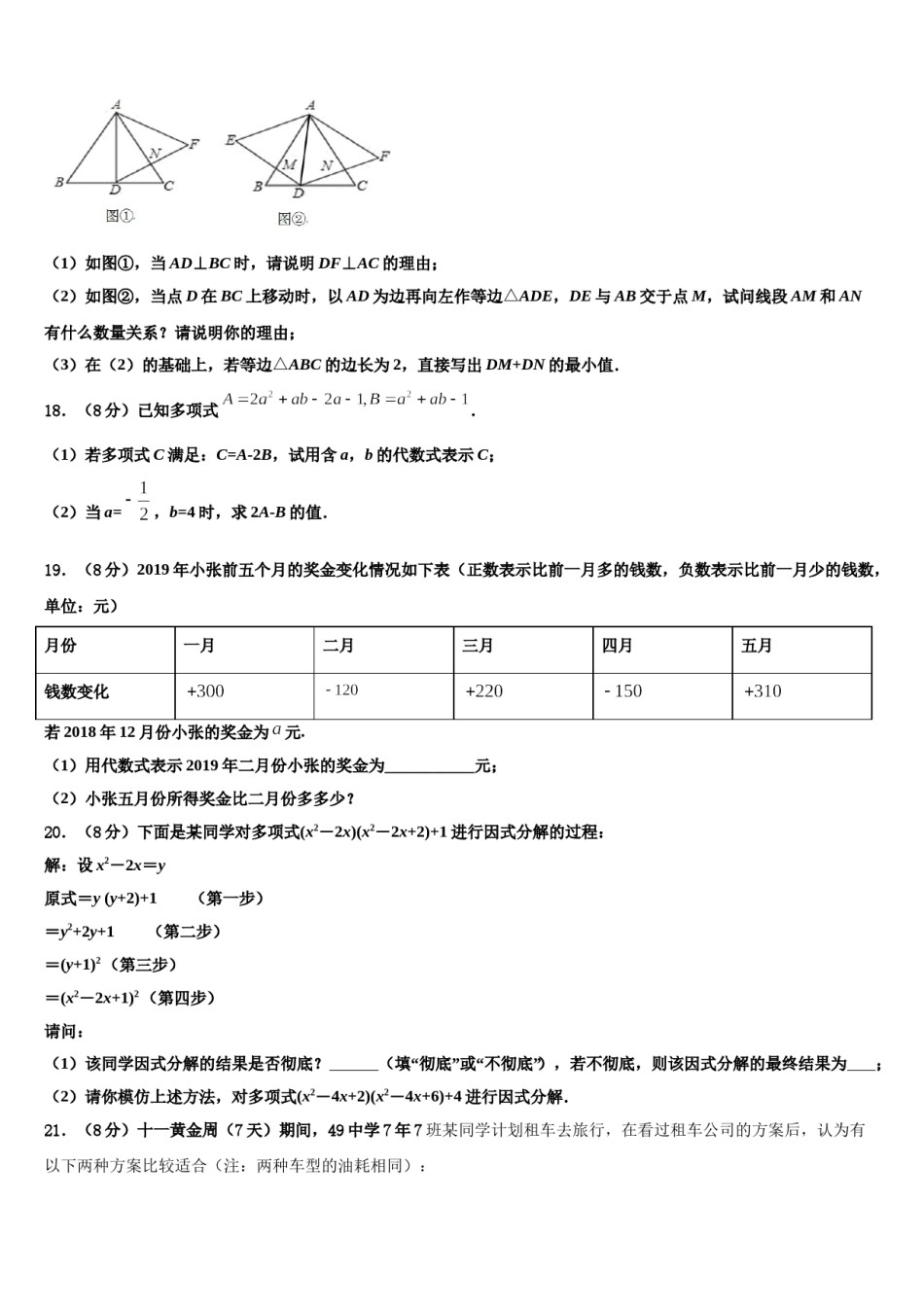
黑龙江省五常市山林一中学2023年七年级数学第一学期期末检测试题注意事项:1.答卷前,考生务必将自己的姓名、准考证号填写在答题卡上。2.回答选择题时,选出每小题答案后,用铅笔把答题卡上对应题目的答案标号涂黑,如需改动,用橡皮擦干净后,再选涂其它答案标号。回答非选择题时,将答案写在答题卡上,写在本试卷上无效。3.考试结束后,将本试卷和答题卡一并交回。一、选择题(每小题3分,共30分)1.拒绝“餐桌浪费”,刻不容缓.每入一日三餐少浪费粒米,全国年就可节省3150万斤,可供9万人吃年,数据“3150万”用科学记数法表示为()A.B.C.D.2.若是关于的一元一次方程,则等于().A.B.C.D.3.如图,下列判断正确的是()A.a的绝对值大于b的绝对值B.a的绝对值小于b的绝对值C.a的相反数大于b的相反数D.a的相反数小于b的相反数4.为计算简便,把(﹣1.4)﹣(﹣3.7)﹣(+0.5)+(+2.4)+(﹣3.5)写成省略加号的和的形式,并按要求交换加数的位置正确的是()A.﹣1.4+2.4+3.7﹣0.5﹣3.5B.﹣1.4+2.4+3.7+0.5﹣3.5C.﹣1.4+2.4﹣3.7﹣0.5﹣3.5D.﹣1.4+2.4﹣3.7﹣0.5+3.55.下列运算中,正确的是()A.B.C.D.6.已知,,且,则与的大小关系是().A.B.C.D.无法比较7.已知多项式x2+3x=3,可求得另一个多项式3x2+9x-4的值为()A.3B.4C.5D.68.下列各单项式与单项式不是同类项的是()A.B.C.D.9.下列说法正确的是A.0不是单项式B.πr2的系数是1C.5a2b+ab-a是三次三项式D.xy2的次数是210.下列叙述正确的是()B.和互为补角A.是补角C.和是余角D.是余角二、填空题(本大题共有6小题,每小题3分,共18分)11.如图,直线AB、CD相交于点O,OE平分∠BOD,OF平分∠COE.∠AOC=∠COB,则∠BOF=_____°.12.若,则的值是_______.13.如图,数轴上点A表示的数为a,化简:a-3-2a+1=_____.14.已知,则的补角为_____________;15.若a,b互为相反数,c,d互为倒数,m的绝对值为,则6a+6b-3m2+2cd的值是______________.16.已知、、三点在同一条直线上,,,则两点之间的距离是____________.三、解下列各题(本大题共8小题,共72分)17.(8分)已知点D是等边△ABC的边BC上一点,以AD为边向右作等边△ADF,DF与AC交于点N.(1)如图①,当AD⊥BC时,请说明DF⊥AC的理由;(2)如图②,当点D在BC上移动时,以AD为边再向左作等边△ADE,DE与AB交于点M,试问线段AM和AN有什么数量关系?请说明你的理由;(3)在(2)的基础上,若等边△ABC的边长为2,直接写出DM+DN的最小值.18.(8分)已知多项式.(1)若多项式C满足:C=A-2B,试用含a,b的代数式表示C;(2)当a=,b=4时,求2A-B的值.19.(8分)2019年小张前五个月的奖金变化情况如下表(正数表示比前一月多的钱数,负数表示比前一月少的钱数,单位:元)月份一月二月三月四月五月钱数变化若2018年12月份小张的奖金为元.(1)用代数式表示2019年二月份小张的奖金为___________元;(2)小张五月份所得奖金比二月份多多少?20.(8分)下面是某同学对多项式(x2-2x)(x2-2x+2)+1进行因式分解的过程:解:设x2-2x=y原式=y(y+2)+1(第一步)=y2+2y+1(第二步)=(y+1)2(第三步)=(x2-2x+1)2(第四步)请问:(1)该同学因式分解的结果是否彻底?(填“彻底”或“不彻底”),若不彻底,则该因式分解的最终结果为;(2)请你模仿上述方法,对多项式(x2-4x+2)(x2-4x+6)+4进行因式分解.21.(8分)十一黄金周(7天)期间,49中学7年7班某同学计划租车去旅行,在看过租车公司的方案后,认为有以下两种方案比较适合(注:两种车型的油耗相同):周租金免费行驶里程超出部分费用(单位:元)(单位:千米)(单位:元/千米)A型16001001.5B型25002201.2解决下列问题:(1)如果此次旅行的总行程为1800千米,请通过计算说明租用哪种型号的车划算;(2)设本次旅行行程为x千米,请通过计算说明什么时候费用相同.22.(10分)我们知道:三角形的内角和为,所以在求四边形的内角和时,我们可以将四边形分割成两个三角形,这样其内角和就是,同理五边形的内角和是____度;那么n边形的内角和是___度;如果有一...

1、当您付费下载文档后,您只拥有了使用权限,并不意味着购买了版权,文档只能用于自身使用,不得用于其他商业用途(如 [转卖]进行直接盈利或[编辑后售卖]进行间接盈利)。
2、本站所有内容均由合作方或网友上传,本站不对文档的完整性、权威性及其观点立场正确性做任何保证或承诺!文档内容仅供研究参考,付费前请自行鉴别。
3、如文档内容存在违规,或者侵犯商业秘密、侵犯著作权等,请点击“违规举报”。

碎片内容

黑龙江省五常市山林一中学2023年七年级数学第一学期期末检测试题含解析.doc

您可能关注的文档

确认删除?