电脑桌面
添加内谋知识网--内谋文库,文书,范文下载到电脑桌面
安装后可以在桌面快捷访问

2023-2024学年北京市第一零一中学七年级数学第二学期期末达标检测模拟试题含解析.doc

2023-2024学年北京市第一零一中学七年级数学第二学期期末达标检测模拟试题含解析.doc_第1页
1/17
2023-2024学年北京市第一零一中学七年级数学第二学期期末达标检测模拟试题含解析.doc_第2页
2/17
2023-2024学年北京市第一零一中学七年级数学第二学期期末达标检测模拟试题含解析.doc_第3页
3/17
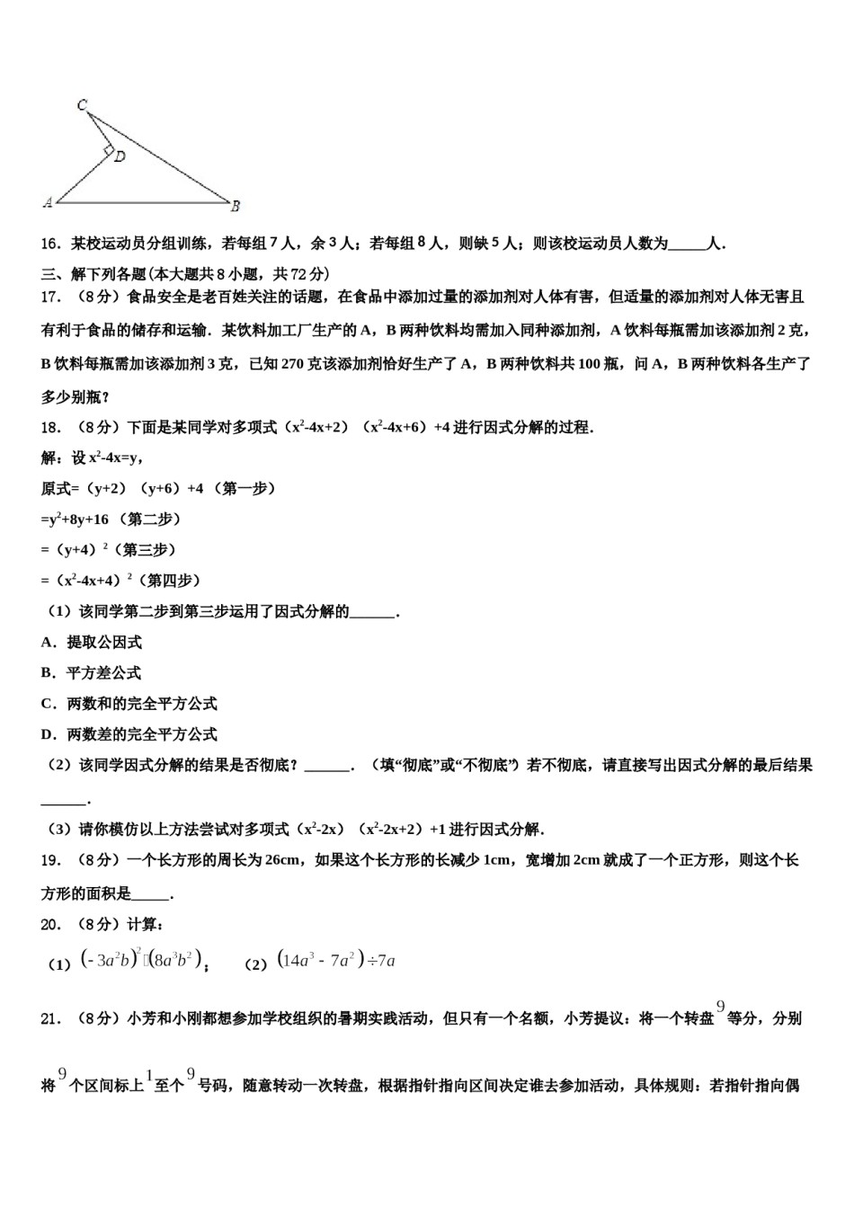
2023-2024学年七下数学期末模拟试卷请考生注意:1.请用2B铅笔将选择题答案涂填在答题纸相应位置上,请用0.5毫米及以上黑色字迹的钢笔或签字笔将主观题的答案写在答题纸相应的答题区内。写在试题卷、草稿纸上均无效。2.答题前,认真阅读答题纸上的《注意事项》,按规定答题。一、选择题(每小题3分,共30分)1.下列从左到右的变形,是因式分解的是A.B.C.D.2.下列对实数的说法其中错误的是()A.实数与数轴上的点一一对应B.两个无理数的和不一定是无理数C.负数没有平方根也没有立方根D.算术平方根等于它本身的数只有0或13.若是x2+(m-1)x+9是完全平方式,则m的值是()A.7B.-5C.±6D.7或-54.是二元一次方程的一个解,则a的值为()A.1B.C.3D.-15.在、两座工厂之间要修建一条笔直的公路,从地测得地的走向是南偏东,现、两地要同时开工,若干天后,公路准确对接,则地所修公路的走向应该是()A.北偏西B.南偏东C.西偏北D.北偏西6.实数的值在()A.与之间B.与之间C.与之间D.与之间7.解方程组时,把①代入②,得()A.2(2y﹣3)﹣3x=9B.2y﹣3(2y+3)=9C.(3y﹣2)﹣3x=9D.2y﹣3(2y﹣3)=98.下面四个图形中,∠1与∠2是对顶角的是()A.B.C.D.9.每到四月,许多地方的杨絮、柳絮如雪花漫天飞舞,人们不堪其忧,据测定,杨絮纤维的直径约为0.0000115,该数值用科学记数法表示为()A.B.C.D.10.下列说法错误的是()A.-8的立方根是-2B.C.-的相反数是D.带根号的数都是无理数二、填空题(本大题共有6小题,每小题3分,共18分)11.不等式组有3个整数解,则m的取值范围是_____.12.如图,点E是△ABC的边BC延长线上一点,ED⊥AB于点D.若A=30°,E=40°,则ACE的大小为____度.13.东北师大附中校团委组织了职业微体验活动,初一(3)班52名学生分别去科技馆和图书馆参观,去科技馆的人数比去图书馆人数的2倍少5人,设去图书馆的人数为人,则可列方程:__________.14.已知点A(﹣2,0),B(3,0),点C在y轴上,且S△ABC=10,则点C坐标为_____.15.如图是一块菜地,已知米,米,米,米.则这块菜地的面积是_____.16.某校运动员分组训练,若每组7人,余3人;若每组8人,则缺5人;则该校运动员人数为_____人.三、解下列各题(本大题共8小题,共72分)17.(8分)食品安全是老百姓关注的话题,在食品中添加过量的添加剂对人体有害,但适量的添加剂对人体无害且有利于食品的储存和运输.某饮料加工厂生产的A,B两种饮料均需加入同种添加剂,A饮料每瓶需加该添加剂2克,B饮料每瓶需加该添加剂3克,已知270克该添加剂恰好生产了A,B两种饮料共100瓶,问A,B两种饮料各生产了多少别瓶?18.(8分)下面是某同学对多项式(x2-4x+2)(x2-4x+6)+4进行因式分解的过程.解:设x2-4x=y,原式=(y+2)(y+6)+4(第一步)=y2+8y+16(第二步)=(y+4)2(第三步)=(x2-4x+4)2(第四步)(1)该同学第二步到第三步运用了因式分解的______.A.提取公因式B.平方差公式C.两数和的完全平方公式D.两数差的完全平方公式(2)该同学因式分解的结果是否彻底?______.(填“彻底”或“不彻底”)若不彻底,请直接写出因式分解的最后结果______.(3)请你模仿以上方法尝试对多项式(x2-2x)(x2-2x+2)+1进行因式分解.19.(8分)一个长方形的周长为26cm,如果这个长方形的长减少1cm,宽增加2cm就成了一个正方形,则这个长方形的面积是_____.20.(8分)计算:(1);(2)21.(8分)小芳和小刚都想参加学校组织的暑期实践活动,但只有一个名额,小芳提议:将一个转盘等分,分别将个区间标上至个号码,随意转动一次转盘,根据指针指向区间决定谁去参加活动,具体规则:若指针指向偶数区间,小刚去参加活动;若指针指向奇数区间,小芳去参加活动.(1)求小刚去参加活动的概率是多少?(2)你认为这个游戏公平吗?请说明理由.22.(10分)已知,在中,,点在上,边在上,在中,,边在直线上,,如图1.(1)求的度数;(2)将(3)将沿射线的方向平移,当点在上时,如图2,求的度数;从图2的位置继续沿射线的方向平移,当以、、为顶点的三角形是直...

1、当您付费下载文档后,您只拥有了使用权限,并不意味着购买了版权,文档只能用于自身使用,不得用于其他商业用途(如 [转卖]进行直接盈利或[编辑后售卖]进行间接盈利)。
2、本站所有内容均由合作方或网友上传,本站不对文档的完整性、权威性及其观点立场正确性做任何保证或承诺!文档内容仅供研究参考,付费前请自行鉴别。
3、如文档内容存在违规,或者侵犯商业秘密、侵犯著作权等,请点击“违规举报”。

碎片内容

2023-2024学年北京市第一零一中学七年级数学第二学期期末达标检测模拟试题含解析.doc

您可能关注的文档

确认删除?