电脑桌面
添加内谋知识网--内谋文库,文书,范文下载到电脑桌面
安装后可以在桌面快捷访问

2024届陕西省宝鸡市金台区金河中学七下数学期末考试模拟试题含解析.doc

2024届陕西省宝鸡市金台区金河中学七下数学期末考试模拟试题含解析.doc_第1页
1/15
2024届陕西省宝鸡市金台区金河中学七下数学期末考试模拟试题含解析.doc_第2页
2/15
2024届陕西省宝鸡市金台区金河中学七下数学期末考试模拟试题含解析.doc_第3页
3/15
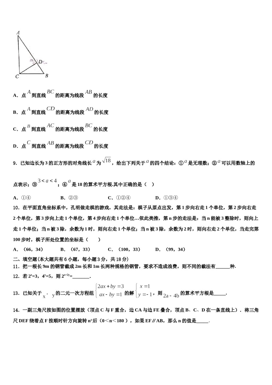
2023-2024学年七下数学期末模拟试卷注意事项:1.答卷前,考生务必将自己的姓名、准考证号、考场号和座位号填写在试题卷和答题卡上。用2B铅笔将试卷类型(B)填涂在答题卡相应位置上。将条形码粘贴在答题卡右上角"条形码粘贴处"。2.作答选择题时,选出每小题答案后,用2B铅笔把答题卡上对应题目选项的答案信息点涂黑;如需改动,用橡皮擦干净后,再选涂其他答案。答案不能答在试题卷上。3.非选择题必须用黑色字迹的钢笔或签字笔作答,答案必须写在答题卡各题目指定区域内相应位置上;如需改动,先划掉原来的答案,然后再写上新答案;不准使用铅笔和涂改液。不按以上要求作答无效。4.考生必须保证答题卡的整洁。考试结束后,请将本试卷和答题卡一并交回。一、选择题(每小题3分,共30分)1.如果a=355,b=444,c=533,那么a、b、c的大小关系是()A.a>b>cB.c>b>aC.b>a>cD.b>c>a2.已知,;则的值为()A.15B.11C.7D.33.在联欢会上,有A、B、C三名选手站在一个三角形的三个顶点位置上,他们在玩“抢凳子”游戏,要求在他们中间放一个木凳,谁先抢到凳子谁获胜,为使游戏公平,则凳子应放的最适当的位置是在的()A.三边中垂线的交点B.三边中线的交点C.三条角平分线的交点D.三边上高的交点4.计算(a3)2的结果是()A.a5B.a6C.a8D.a95.下列说法正确的是()A.相等的角是对顶角B.在同一平面内,不平行的两条直线一定互相垂直C.点P(2,﹣3)在第四象限D.一个数的算术平方根一定是正数6.地球半径约为6400000米,用科学记数法表示为()A.0.64×107B.6.4×106C.64×105D.640×1047.有一长、宽、高分别为5cm、4cm、3cm的木箱,在它里面放入一根细木条(木条的粗细、形变忽略不计)要求木条不能露出木箱.请你算一算,能放入的细木条的最大长度是()A.cmB.cmC.cmD.cm8.如图,三角形中,,于点,则下列说法错误的是A.点到直线的距离为线段的长度B.点到直线的距离为线段的长度C.点到直线的距离为线段的长度D.点到直线的距离为线段的长度9.已知边长为3的正方形的对角线长为,给出下列关于的四个结论:①是无理数;②可以用数轴上的点表示;③;④是18的算术平方根.其中正确的是()A.①④B.②③C.①②④D.①③④10.在平面直角坐标系中,孔明做走棋的游戏,其走法是:棋子从原点出发,第1步向右走1个单位,第2步向右走2个单位,第3步向上走1个单位,第4步向右走1个单位…依此类推,第n步的走法是:当n能被3整除时,则向上走1个单位;当n被3除,余数为1时,则向右走1个单位;当n被3除,余数为2时,则向右走2个单位,当走完第100步时,棋子所处位置的坐标是()A.(66,34)B.(67,33)C.(100,33)D.(99,34)二、填空题(本大题共有6小题,每小题3分,共18分)11.把一根长9m的钢管截成2m长和1m长两种规格的钢管,要求不造成浪费,则不同的截法有______种.12.若2x=3,4y=5,则2x+2y=_______.13.已知关于,的二元一次方程组的解,则的算术平方根是_____.14.一副三角尺按如图的位置摆放(顶点C与F重合,边CA与边FE叠合,顶点B、C、D在一条直线上).将三角尺DEF绕着点F按顺时针方向旋转n°后(0<n<180),如果EF∥AB,那么n的值是_____.15.如果,那么的逆命题是________.16.有3人携带会议材料乘坐电梯,这3人的体重共210kg.毎梱材料重20kg.电梯最大负荷为1050kg,则该电梯在此3人乘坐的情况下最多还能搭载___捆材枓.三、解下列各题(本大题共8小题,共72分)17.(8分)(1)把下面的证明补充完整:如图,已知直线EF分别交直线AB、CD于点M、N,AB∥CD,MG平分∠EMB,NH平分∠END.求证:MG∥NH证明: AB∥CD(已知)∴∠EMB=∠END() MG平分∠EMB,NH平分∠END(已知),∴∠EMG=∠EMB,∠ENH=∠END(),∴(等量代换)∴MG∥NH().(2)你在第(1)小题的证明过程中,应用了哪两个互逆的真命题?请直接写出这一对互逆的真命题.18.(8分)完成下面的证明:如图,∠C=50°,E是BA延长线上的一点,过点A作//BC﹒若AD平分∠CAE,求∠B的度数.解: //BC,∠C=50°(已知),∴∠2==°().又 AD平分∠CAE(已知),∴=...

1、当您付费下载文档后,您只拥有了使用权限,并不意味着购买了版权,文档只能用于自身使用,不得用于其他商业用途(如 [转卖]进行直接盈利或[编辑后售卖]进行间接盈利)。
2、本站所有内容均由合作方或网友上传,本站不对文档的完整性、权威性及其观点立场正确性做任何保证或承诺!文档内容仅供研究参考,付费前请自行鉴别。
3、如文档内容存在违规,或者侵犯商业秘密、侵犯著作权等,请点击“违规举报”。

碎片内容

2024届陕西省宝鸡市金台区金河中学七下数学期末考试模拟试题含解析.doc

您可能关注的文档

确认删除?