电脑桌面
添加内谋知识网--内谋文库,文书,范文下载到电脑桌面
安装后可以在桌面快捷访问

吉林省吉大附中2023-2024学年七下数学期末复习检测模拟试题含解析.doc

吉林省吉大附中2023-2024学年七下数学期末复习检测模拟试题含解析.doc_第1页
1/18
吉林省吉大附中2023-2024学年七下数学期末复习检测模拟试题含解析.doc_第2页
2/18
吉林省吉大附中2023-2024学年七下数学期末复习检测模拟试题含解析.doc_第3页
3/18
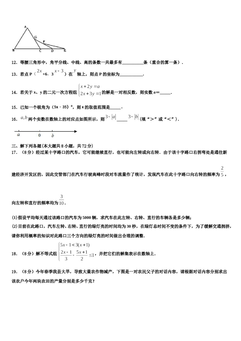
2023-2024学年七下数学期末模拟试卷考生请注意:1.答题前请将考场、试室号、座位号、考生号、姓名写在试卷密封线内,不得在试卷上作任何标记。2.第一部分选择题每小题选出答案后,需将答案写在试卷指定的括号内,第二部分非选择题答案写在试卷题目指定的位置上。3.考生必须保证答题卡的整洁。考试结束后,请将本试卷和答题卡一并交回。一、选择题(每小题3分,共30分)1.下列四个图形中,既是轴对称图形又是中心对称图形的有()A.1个B.2个C.3个D.4个2.如图所示,一块白色正方形板,边长是18cm,上面横竖各有两道彩条,各彩条宽都是2cm,问白色部分面积()A.220cm2B.196cm2C.168cm2D.无法确定D.第四象限3.在平面直角坐标系中,点所在的象限是A.第一象限B.第二象限C.第三象限4.在下列各实数中,属于无理数的是()A.0.1010010001B.C.D.5.如图,AB⊥AC,CD、BE分别是△ABC的角平分线,AG∥BC,AG⊥BG,下列结论:①∠BAG=2∠ABF;②BA平分∠CBG;③∠ABG=∠ACB;④∠CFB=135°,其中正确的结论有()个A.1B.2C.3D.46.下列命题中,是真命题的是A.垂线段最短B.相等的角是对顶角C.带根号的数一定是无理数D.两个锐角的和一定是钝角7.一架飞机在两城间飞行,顺风航行要5.5小时,逆风航行要6小时,风速为24千米/时,设飞机无风时的速度为每小时x千米,则下列方程正确是()A.B.C.D.8.、两地相距160千米,甲车和乙车的平均速度之比为,两车同时从地出发到地,乙车比甲车早到30分钟,若求甲车的平均速度,设甲车平均速度为千米/小时,则所列方程是()A.B.C.D.9.9的算术平方根是()A.3B.C.±3D.±10.把一副三角板按如图所示摆放,使,点恰好落在的延长线上,则的大小为()A.B.C.D.二、填空题(本大题共有6小题,每小题3分,共18分)11.如图,已知△ABC是等边三角形,点B、C、D、E在同一直线上,且CG=CD,DF=DE,则∠E=度.12.等腰三角形中,角平分线、中线、高的条数一共最多有__________条(重合的算一条).13.若点P(+6,3)在轴上,则点P的坐标为___________.14.若关于x、y的二元一次方程组的解是一对相反数,则实数a=_____.15.已知一个锐角为(5x﹣35)°,则x的取值范围是_____.16.两个实数在数轴上的对应点如图所示,则_____(填“>”或“<”).三、解下列各题(本大题共8小题,共72分)17.(8分)经过某十字路口的汽车,它可能继续直行,也可能向左转或向右转.由于该十字路口右拐弯处是通往新建经济开发区的,因此交管部门在汽车行驶高峰时段对车流量作了统计,发现汽车在此十字路口向右转的频率为,向左转和直行的频率均为.(1)假设平均每天通过该路口的汽车为5000辆,求汽车在此左转、右转、直行的车辆各是多少辆;(2)目前在此路口,汽车左转、右转、直行的绿灯亮的时间均为30秒,在绿灯总时间不变的条件下,为了缓解交通拥挤,请你利用概率的知识对此路口三个方向的绿灯亮的时间做出合理的调整.18.(8分)解不等式组,并把它们的解集表示在数轴上.19.(8分)今年春季我县大旱,导致大量农作物减产,下图是一对农民父子的对话内容,请根据对话内容分别求出该农户今年两块农田的产量分别是多少千克?20.(8分)证明命题:两条平行线被第三条直线所截,一组同位角的平分线互相平行.21.(8分)阅读并填空:如图,是等腰三角形,,是边延长线上的一点,在边上且联接交于,如果,那么,为什么?解:过点作交于所以(两直线平行,同位角相等)(________)在与中所以,(________)所以(________)因为(已知)所以(________)所以(等量代换)所以(________)所以22.(10分)阅读下列材料:2014年,我国高速铁路营运里程已达1.6万千米;2015年,我国高速铁路营运里程已达1.9万千米;2016年,我国高速铁路营运里程已达2.2万千米;2017年,我囯高速铁路营运里程已达2.5万千米……截止到2017年底,我国高速铁路营运里程已稳居世界第一,分列世界第二至五名的国家为西班牙、德国、日本及法国.2017年底,五国高速铁路营运里程占全球高速铁路总营运里程的百分比如图所示.根据上述材料,解答下列问题(1)请你用折线统计图表示年...

1、当您付费下载文档后,您只拥有了使用权限,并不意味着购买了版权,文档只能用于自身使用,不得用于其他商业用途(如 [转卖]进行直接盈利或[编辑后售卖]进行间接盈利)。
2、本站所有内容均由合作方或网友上传,本站不对文档的完整性、权威性及其观点立场正确性做任何保证或承诺!文档内容仅供研究参考,付费前请自行鉴别。
3、如文档内容存在违规,或者侵犯商业秘密、侵犯著作权等,请点击“违规举报”。

碎片内容

吉林省吉大附中2023-2024学年七下数学期末复习检测模拟试题含解析.doc

您可能关注的文档

确认删除?