电脑桌面
添加内谋知识网--内谋文库,文书,范文下载到电脑桌面
安装后可以在桌面快捷访问

山东省东营市2024届七年级数学第二学期期末质量跟踪监视试题含解析.doc

山东省东营市2024届七年级数学第二学期期末质量跟踪监视试题含解析.doc_第1页
1/14
山东省东营市2024届七年级数学第二学期期末质量跟踪监视试题含解析.doc_第2页
2/14
山东省东营市2024届七年级数学第二学期期末质量跟踪监视试题含解析.doc_第3页
3/14
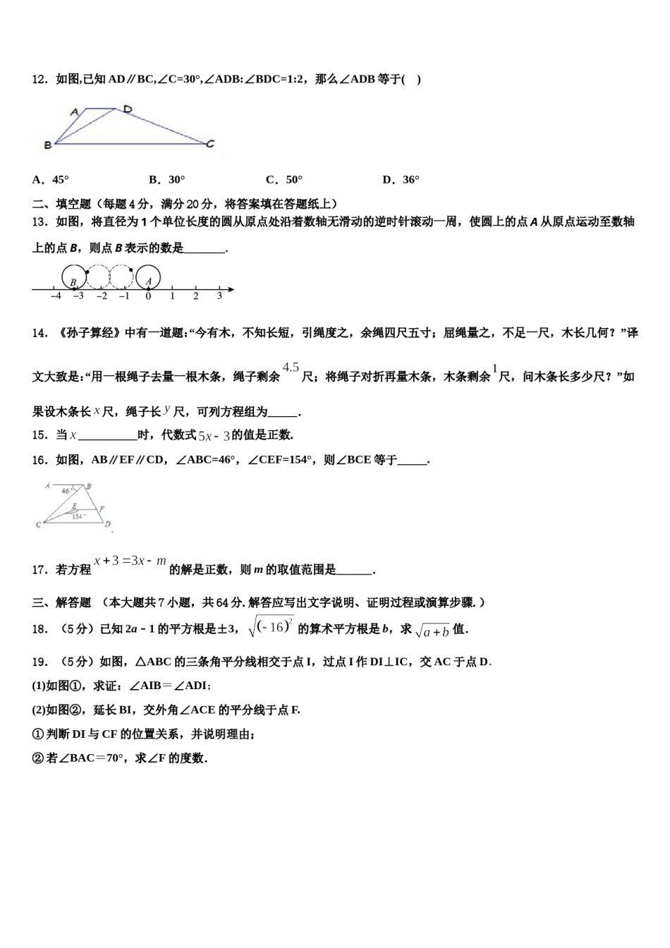
2023-2024学年七下数学期末模拟试卷注意事项:1.答卷前,考生务必将自己的姓名、准考证号、考场号和座位号填写在试题卷和答题卡上。用2B铅笔将试卷类型(B)填涂在答题卡相应位置上。将条形码粘贴在答题卡右上角"条形码粘贴处"。2.作答选择题时,选出每小题答案后,用2B铅笔把答题卡上对应题目选项的答案信息点涂黑;如需改动,用橡皮擦干净后,再选涂其他答案。答案不能答在试题卷上。3.非选择题必须用黑色字迹的钢笔或签字笔作答,答案必须写在答题卡各题目指定区域内相应位置上;如需改动,先划掉原来的答案,然后再写上新答案;不准使用铅笔和涂改液。不按以上要求作答无效。4.考生必须保证答题卡的整洁。考试结束后,请将本试卷和答题卡一并交回。一、选择题:本大题共12个小题,每小题3分,共36分.在每小题给出的四个选项中,只有一项是符合题目要求的.1.如图,将△ABC沿DE,EF翻折,顶点A,B均落在点O处,且EA与EB重合于线段EO,若∠DOF=142°,则∠C的度数为()A.38°B.39°C.42°D.48°2.若多边形的内角和大于900°,则该多边形的边数最小为()A.9B.8C.7D.63.将正方形纸片两次对折,并剪出一个菱形小洞后铺平,得到的图形是()A.B.C.D.4.在一个不透明的布袋中,红色、黑色、白色的小球共有50个,除颜色外其他完全相同.乐乐通过多次摸球试验后发现,摸到红色球、黑色球的频率分别稳定在27%和43%,则口袋中白色球的个数很可能是()A.20B.15C.10D.55.若关于x的不等式组无解,则m的取值范围是()A.B.C.D.6.将正整数按如图所示的规律排列下去,若有序数对(n,m)表示第n排,从左到右第m个数,如(4,2)表示9,则表示59的有序数对是()A.(11,4)B.(4,11)C.(11,8)D.(8,11)7.若一个多边形除了一个内角外,其余各内角之和为2570°,则这个内角的度数为()A.90°B.105°C.130°D.120°8.如图,直线a∥b,一块含60°角的直角三角板ABC(∠A=60°)按如图所示放置.若∠1=55°,则∠2的度数为()A.105°B.110°C.115°D.120°D.09.若分式方程有增根,则a的值是()A.﹣3B.3C.110.如图,解集在数轴上表示的不等式组为()A.B.C.D.11.下列实数中,是无理数的是()A.3.14159265B.C.D.12.如图,已知AD∥BC,∠C=30°,∠ADB:∠BDC=1:2,那么∠ADB等于()A.45°B.30°C.50°D.36°二、填空题(每题4分,满分20分,将答案填在答题纸上)13.如图,将直径为1个单位长度的圆从原点处沿着数轴无滑动的逆时针滚动一周,使圆上的点A从原点运动至数轴上的点B,则点B表示的数是_______.14.《孙子算经》中有一道题:“今有木,不知长短,引绳度之,余绳四尺五寸;屈绳量之,不足一尺,木长几何?”译文大致是:“用一根绳子去量一根木条,绳子剩余尺;将绳子对折再量木条,木条剩余尺,问木条长多少尺?”如果设木条长尺,绳子长尺,可列方程组为_____.15.当__________时,代数式的值是正数.16.如图,AB∥EF∥CD,∠ABC=46°,∠CEF=154°,则∠BCE等于_____.17.若方程的解是正数,则m的取值范围是______.三、解答题(本大题共7小题,共64分.解答应写出文字说明、证明过程或演算步骤.)18.(5分)已知2a﹣1的平方根是±3,的算术平方根是b,求值.19.(5分)如图,△ABC的三条角平分线相交于点I,过点I作DI⊥IC,交AC于点D.(1)如图①,求证:∠AIB=∠ADI;(2)如图②,延长BI,交外角∠ACE的平分线于点F.①判断DI与CF的位置关系,并说明理由;②若∠BAC=70°,求∠F的度数.20.(8分)如图,在平面直角坐标系中,长方形的四个顶点分别为.对该长方形及其内部的每一个点都进行如下操作:把每个点的横坐标都乘以同一个实数,纵坐标都乘以3,再将得到的点向右平移(同一个实数,纵坐标都乘以3,再将得到的点向右平移个单位,向下平移2个单位,得到长方形及其内部的点,其中点的对应点分别为部的点.(1)点的横坐标为(用含,的式子表示);(2)点的坐标为,点的坐标为,①求,的值;②若对长方形内部(不包括边界)的点进行上述操作后,得到的对应点仍然在长方形内部(不包括边界),求少的取值范围.2...

1、当您付费下载文档后,您只拥有了使用权限,并不意味着购买了版权,文档只能用于自身使用,不得用于其他商业用途(如 [转卖]进行直接盈利或[编辑后售卖]进行间接盈利)。
2、本站所有内容均由合作方或网友上传,本站不对文档的完整性、权威性及其观点立场正确性做任何保证或承诺!文档内容仅供研究参考,付费前请自行鉴别。
3、如文档内容存在违规,或者侵犯商业秘密、侵犯著作权等,请点击“违规举报”。

碎片内容

山东省东营市2024届七年级数学第二学期期末质量跟踪监视试题含解析.doc

您可能关注的文档

确认删除?