电脑桌面
添加内谋知识网--内谋文库,文书,范文下载到电脑桌面
安装后可以在桌面快捷访问

山东省乐陵市实验中学2023-2024学年数学七下期末教学质量检测模拟试题含解析.doc

山东省乐陵市实验中学2023-2024学年数学七下期末教学质量检测模拟试题含解析.doc_第1页
1/20
山东省乐陵市实验中学2023-2024学年数学七下期末教学质量检测模拟试题含解析.doc_第2页
2/20
山东省乐陵市实验中学2023-2024学年数学七下期末教学质量检测模拟试题含解析.doc_第3页
3/20
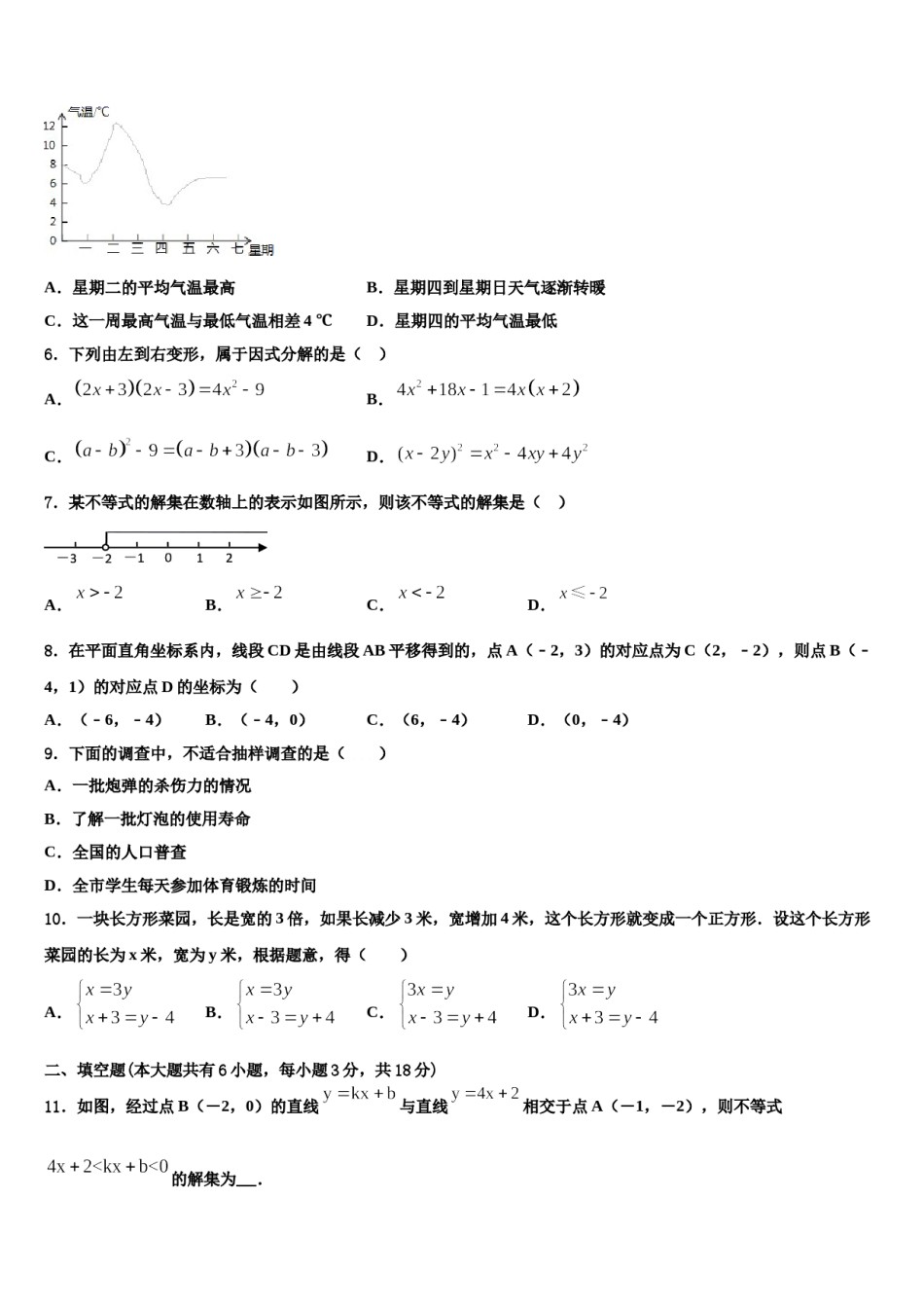
2023-2024学年七下数学期末模拟试卷注意事项:1.答卷前,考生务必将自己的姓名、准考证号、考场号和座位号填写在试题卷和答题卡上。用2B铅笔将试卷类型(B)填涂在答题卡相应位置上。将条形码粘贴在答题卡右上角"条形码粘贴处"。2.作答选择题时,选出每小题答案后,用2B铅笔把答题卡上对应题目选项的答案信息点涂黑;如需改动,用橡皮擦干净后,再选涂其他答案。答案不能答在试题卷上。3.非选择题必须用黑色字迹的钢笔或签字笔作答,答案必须写在答题卡各题目指定区域内相应位置上;如需改动,先划掉原来的答案,然后再写上新答案;不准使用铅笔和涂改液。不按以上要求作答无效。4.考生必须保证答题卡的整洁。考试结束后,请将本试卷和答题卡一并交回。一、选择题(每小题3分,共30分)1.若关于的不等式组的整数解共5个,则的取值范围是()A.B.C.D.2.甲、乙两人共同解关于x,y的方程组,甲正确地解得乙看错了方程②中的系数c,解得,则的值为()A.16B.25C.36D.493.如果关于x,y的二元一次方程kx-3y=1有一组解是,则k的值是()A.B.2C.D.14.下列各数是无理数的是()A.B.C.D.0.10100100015.某市一周平均气温(℃)如图所示,下列说法不正确的是()A.星期二的平均气温最高B.星期四到星期日天气逐渐转暖C.这一周最高气温与最低气温相差4℃D.星期四的平均气温最低6.下列由左到右变形,属于因式分解的是()A.B.C.D.7.某不等式的解集在数轴上的表示如图所示,则该不等式的解集是()A.B.C.D.8.在平面直角坐标系内,线段CD是由线段AB平移得到的,点A(﹣2,3)的对应点为C(2,﹣2),则点B(﹣4,1)的对应点D的坐标为()A.(﹣6,﹣4)B.(﹣4,0)C.(6,﹣4)D.(0,﹣4)9.下面的调查中,不适合抽样调查的是()A.一批炮弹的杀伤力的情况B.了解一批灯泡的使用寿命C.全国的人口普查D.全市学生每天参加体育锻炼的时间10.一块长方形菜园,长是宽的3倍,如果长减少3米,宽增加4米,这个长方形就变成一个正方形.设这个长方形菜园的长为x米,宽为y米,根据题意,得()A.B.C.D.二、填空题(本大题共有6小题,每小题3分,共18分)11.如图,经过点B(-2,0)的直线与直线相交于点A(-1,-2),则不等式的解集为.12.已知a=4,=2,且ab<0,则=______・13.如图,三角形纸片中,AB=5cm,AC=7cm,BC=9cm.沿过点B的直线折叠这个三角形,使点A落在BC边上的点E处,折痕为BD,则△DEC的周长是________cm.14.规定用符号[]表示一个实数的整数部分,例如:[]=0,[1.14]=1.按此规定,则[]的值为______.15.如图,两个大小一样的直角三角形重叠在一起,将其中一个三角形沿着点B到点C的方向平移到△DEF的位置,AB=10,DH=4,平移距离为6,则阴影部分面积是_____16.如果表示3xyz,表示一2abcd,则×=______________;三、解下列各题(本大题共8小题,共72分)17.(8分)先化简,再求值:[(x﹣y)1+(x+y)(x﹣y)]÷1x,其中x=﹣1,y=1.18.(8分)完成下面的证明:如图,AB∥CD∥GH,EG平分∠BEF,FG平分∠EFD,求证:∠EGF=90°.证明: AB∥GH(已知),∴∠1=∠3(),又 CD∥GH(已知),∴(两直线平行,内错角相等) AB∥CD(已知),∴∠BEF+=180°(两直线平行,同旁内角互补) EG平分∠BEF(已知),∴∠1=(角平分线定义),又 FG平分∠EFD(已知),∴∠2=∠EFD(),∴∠1+∠2=(+∠EFD)∴∠l+∠2=90°,∴∠3+∠4=90°(等量代换),即∠EGF=90°.19.(8分)如图,在直角坐标平面内,已知点的坐标是,点的坐标是(1)图中点的坐标是_______.(2)点关于轴对称的点的坐标是_______.(3)如果将点沿着与轴平行的方向向右平移2个单位得到点,那么、两点之间的距离是__.(4)图中的面积是______.20.(8分)阅读材料:善于思考的小明在解方程组时,采用了一种“整体代换”的解法,解法如下:解:将方程②8x+20y+2y=10,变形为2(4x+10y)+2y=10③,把方程①代入③得,2×6+2y=10,则y=﹣1;把y=﹣1代入①得,x=4,所以方程组的解为:请你解决以下问题:(1)试用小明的“整体代换”的方法解方程组(2)已...

1、当您付费下载文档后,您只拥有了使用权限,并不意味着购买了版权,文档只能用于自身使用,不得用于其他商业用途(如 [转卖]进行直接盈利或[编辑后售卖]进行间接盈利)。
2、本站所有内容均由合作方或网友上传,本站不对文档的完整性、权威性及其观点立场正确性做任何保证或承诺!文档内容仅供研究参考,付费前请自行鉴别。
3、如文档内容存在违规,或者侵犯商业秘密、侵犯著作权等,请点击“违规举报”。

碎片内容

山东省乐陵市实验中学2023-2024学年数学七下期末教学质量检测模拟试题含解析.doc

您可能关注的文档

确认删除?