电脑桌面
添加内谋知识网--内谋文库,文书,范文下载到电脑桌面
安装后可以在桌面快捷访问

山东省德州夏津县2024届七下数学期末经典试题含解析.doc

山东省德州夏津县2024届七下数学期末经典试题含解析.doc_第1页
1/18
山东省德州夏津县2024届七下数学期末经典试题含解析.doc_第2页
2/18
山东省德州夏津县2024届七下数学期末经典试题含解析.doc_第3页
3/18
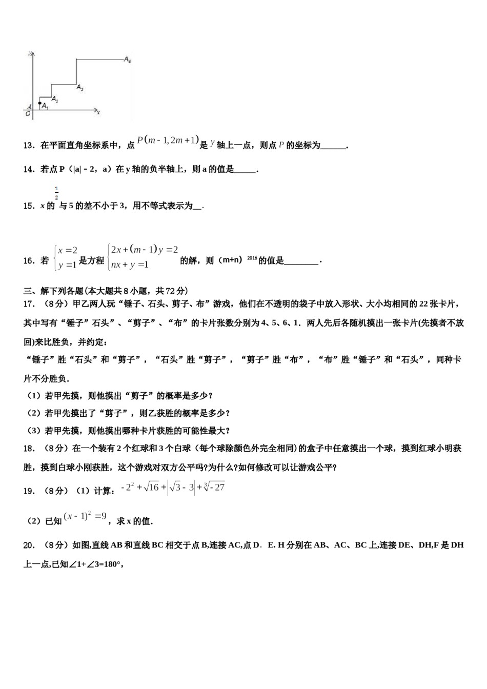
2023-2024学年七下数学期末模拟试卷注意事项:1.答题前,考生先将自己的姓名、准考证号填写清楚,将条形码准确粘贴在考生信息条形码粘贴区。2.选择题必须使用2B铅笔填涂;非选择题必须使用0.5毫米黑色字迹的签字笔书写,字体工整、笔迹清楚。3.请按照题号顺序在各题目的答题区域内作答,超出答题区域书写的答案无效;在草稿纸、试题卷上答题无效。4.保持卡面清洁,不要折叠,不要弄破、弄皱,不准使用涂改液、修正带、刮纸刀。一、选择题(每小题3分,共30分)1.如图所示,数轴上点所表示的数可能是()A.B.C.D.2.下列图形中,有且只有2条对称轴的是()A.B.C.D.3.滴滴快车是一种便捷的出行工具,计价规则如下表:计费项目里程费时长费远途费单价1.8元/公里0.3元/分钟1元/公里注:车费由里程费、时长费、远途费三部分构成,其中里程费按行车的实际里程计算;时长费按行车的实际时间计算;远途费的收取方式为:行车里程7公里以内(含7公里)不收远途费,超过7公里的,超出部分每公里收1元.小王与小张各自乘坐滴滴快车,行车里程分别为6公里与8.5公里,如果下车时两人所付车费相同,那么这两辆滴滴快车的行车时间相差()A.18分钟B.19分钟C.20分钟D.24分钟4.如图,平行河岸两侧各有一城镇,,根据发展规划,要修建一条公路连接,两镇,已知相同长度造桥总价远大于陆上公路造价,为了尽量减少总造价,应该选择方案()A.B.C.D.5.下列计算正确的是()A.=±2B.(﹣3)0=0C.(﹣2a2b)2=4a4b2D.2a3÷(﹣2a)=﹣a36.下列各式属于一元一次方程的是()A.3x+1B.3x+1>2C.y=2x+1D.3x+1=27.下列各式计算正确的是()A.B.C.D.8.在一个不透明的布袋中,有红色、黑色、白色球共40个,它们除颜色外其他完全相同,小明通过多次摸球试验后发现其中摸到红色球、黑色球的频率稳定在和,则布袋中白色球的个数可能是()A.24B.18C.16D.69.已知a,b,c是△ABC的三条边长,化简a+b﹣c+b﹣a﹣c的结果为()A.2a+2bB.2a+2b﹣2cC.2b﹣2cD.2a10.已如一组数据,下列各组中频率为的是()A.B.C.D.二、填空题(本大题共有6小题,每小题3分,共18分)11.如图,a∥b,点B在直线b上,且AB⊥BC,∠1=40°,那么∠2=___________;12.如图,点A(0,0),向右平移1个单位,再向上平移1个单位,得到点A1:点A1向上平移1个单位,再向右平移2个单位,得到点A2;点A2向上平移2个单位,再向右平移4个单位,得到点A3:点A3向上平移4个单位,再向右平移8个单位,得到点A4:……按这个规律平移得到点An,则点An的横坐标为_____.13.在平面直角坐标系中,点是轴上一点,则点的坐标为______.14.若点P(a﹣2,a)在y轴的负半轴上,则a的值是_____.15.x的与5的差不小于3,用不等式表示为__.16.若是方程的解,则(m+n)2016的值是________.三、解下列各题(本大题共8小题,共72分)17.(8分)甲乙两人玩“锤子、石头、剪子、布”游戏,他们在不透明的袋子中放入形状、大小均相同的22张卡片,其中写有“锤子”石头”、“剪子”、“布”的卡片张数分别为4、5、6、1.两人先后各随机摸出一张卡片(先摸者不放回)来比胜负,并约定:“锤子”胜“石头”和“剪子”,“石头”胜“剪子”,“剪子”胜“布”,“布”胜“锤子”和“石头”,同种卡片不分胜负.(1)若甲先摸,则他摸出“剪子”的概率是多少?(2)若甲先摸出了“剪子”,则乙获胜的概率是多少?(3)若甲先摸,则他摸出哪种卡片获胜的可能性最大?18.(8分)在一个装有2个红球和3个白球(每个球除颜色外完全相同)的盒子中任意摸出一个球,摸到红球小明获胜,摸到白球小刚获胜,这个游戏对双方公平吗?为什么?如何修改可以让游戏公平?19.(8分)(1)计算:(2)已知,求x的值.20.(8分)如图,直线AB和直线BC相交于点B,连接AC,点D.E.H分别在AB、AC、BC上,连接DE、DH,F是DH上一点,已知∠1+∠3=180°,(1)求证:∠CEF=∠EAD;(2)若DH平分∠BDE,∠2=α,求∠3的度数.(用α表示).21.(8分)如图,直线AB、CD相交于点O,OE平分∠BOD(1)若∠AOC=60°,求∠BOE的度数;(2)若OF平分∠AOD,试说明OE⊥OF....

1、当您付费下载文档后,您只拥有了使用权限,并不意味着购买了版权,文档只能用于自身使用,不得用于其他商业用途(如 [转卖]进行直接盈利或[编辑后售卖]进行间接盈利)。
2、本站所有内容均由合作方或网友上传,本站不对文档的完整性、权威性及其观点立场正确性做任何保证或承诺!文档内容仅供研究参考,付费前请自行鉴别。
3、如文档内容存在违规,或者侵犯商业秘密、侵犯著作权等,请点击“违规举报”。

碎片内容

山东省德州夏津县2024届七下数学期末经典试题含解析.doc

您可能关注的文档

确认删除?