电脑桌面
添加内谋知识网--内谋文库,文书,范文下载到电脑桌面
安装后可以在桌面快捷访问

广东省惠州市2023-2024学年七年级数学第二学期期末达标检测模拟试题含解析.doc

广东省惠州市2023-2024学年七年级数学第二学期期末达标检测模拟试题含解析.doc_第1页
1/16
广东省惠州市2023-2024学年七年级数学第二学期期末达标检测模拟试题含解析.doc_第2页
2/16
广东省惠州市2023-2024学年七年级数学第二学期期末达标检测模拟试题含解析.doc_第3页
3/16
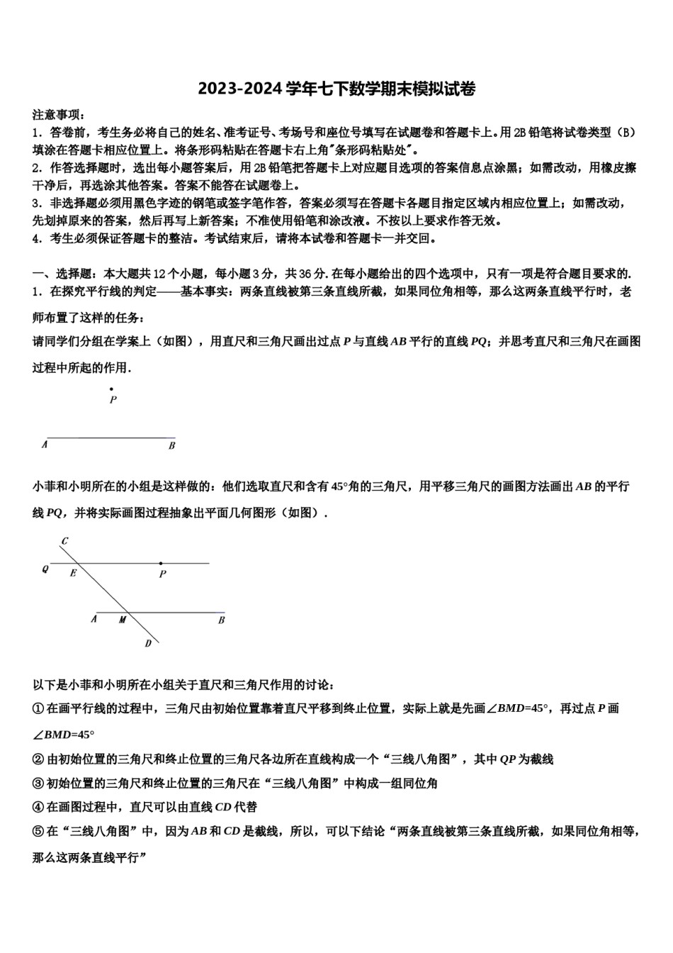
2023-2024学年七下数学期末模拟试卷注意事项:1.答卷前,考生务必将自己的姓名、准考证号、考场号和座位号填写在试题卷和答题卡上。用2B铅笔将试卷类型(B)填涂在答题卡相应位置上。将条形码粘贴在答题卡右上角"条形码粘贴处"。2.作答选择题时,选出每小题答案后,用2B铅笔把答题卡上对应题目选项的答案信息点涂黑;如需改动,用橡皮擦干净后,再选涂其他答案。答案不能答在试题卷上。3.非选择题必须用黑色字迹的钢笔或签字笔作答,答案必须写在答题卡各题目指定区域内相应位置上;如需改动,先划掉原来的答案,然后再写上新答案;不准使用铅笔和涂改液。不按以上要求作答无效。4.考生必须保证答题卡的整洁。考试结束后,请将本试卷和答题卡一并交回。一、选择题:本大题共12个小题,每小题3分,共36分.在每小题给出的四个选项中,只有一项是符合题目要求的.1.在探究平行线的判定——基本事实:两条直线被第三条直线所截,如果同位角相等,那么这两条直线平行时,老师布置了这样的任务:请同学们分组在学案上(如图),用直尺和三角尺画出过点P与直线AB平行的直线PQ;并思考直尺和三角尺在画图过程中所起的作用.小菲和小明所在的小组是这样做的:他们选取直尺和含有45°角的三角尺,用平移三角尺的画图方法画出AB的平行线PQ,并将实际画图过程抽象出平面几何图形(如图).以下是小菲和小明所在小组关于直尺和三角尺作用的讨论:①在画平行线的过程中,三角尺由初始位置靠着直尺平移到终止位置,实际上就是先画∠BMD=45°,再过点P画∠BMD=45°②由初始位置的三角尺和终止位置的三角尺各边所在直线构成一个“三线八角图”,其中QP为截线③初始位置的三角尺和终止位置的三角尺在“三线八角图”中构成一组同位角④在画图过程中,直尺可以由直线CD代替⑤在“三线八角图”中,因为AB和CD是截线,所以,可以下结论“两条直线被第三条直线所截,如果同位角相等,那么这两条直线平行”其中,正确的是()A.①②⑤B.①③④C.②④⑤D.③④⑤2.下列调查中,适合采用全面调查方式的是()A.了解一批同种型号电池的使用寿命B.电视台为了解某栏目的收视率C.了解某水库的水质是否达标D.了解某班40名学生的100米跑的成绩3.下列事件中是必然事件是()A.明天太阳从西边升起B.篮球队员在罚球线投篮一次,未投中C.实心铁球投入水中会沉入水底D.抛出一枚硬币,落地后正面向上B.x=1C.x=2D.x=4.方程2x+1=3的解是()A.x=﹣1﹣25.下列调查中,调查方式选择合理的是().B.为了了解神州飞船的设备零件的质量情况,选择抽样A.为了了解某一品牌家具的甲醛含量,选择全面调查.调查.C.为了了解某公园全年的游客流量,选择抽样调查.D.为了了解一批袋装食品是否含有防腐剂,选择全面调查.6.如图,△ABC中,AD⊥BC于点D,BE⊥CA于点E,则AC边上的高是()A.ADB.ABC.DCD.BE7.若D.,则下列结论不一定成立的是,得A.B.C.8.下列变形正确的是()A.由,得B.由C.由,得D.由,得9.不等式组的解集是x>1,则m的取值范围是()A.m≥1B.m≤1C.m≥0D.m≤010.在式子x+6y=9,x+=2,3x﹣y+2z=0,7x+4y,5x=y中,二元一次方程有()A.1个B.2个C.3个D.4个11.下列调査中,适合采用全面调査(普査)方式的是()A.对綦江河水质情况的调査B.对端午节期间市场上粽子质量情况的调査C.对某班50名同学体重情况的调査D.对某类烟花爆竹燃放安全情况的调査12.在方程中,用含的式子表示则()A.B.C.D.二、填空题(每题4分,满分20分,将答案填在答题纸上)13.等腰三角形的两条边长分别为6和9,那么它的周长为______.14.经过点P(﹣2,4)且垂直于y轴的直线可以表示为直线_____.15.的算术平方根为________.16.如图,在边长为2的正方形内有一边长为1的小正方形,一只青蛙在该图案内任意跳动,则这只青蛙跳入阴影部分的概率是________.17.已知点,,,且轴,轴,则______.三、解答题(本大题共7小题,共64分.解答应写出文字说明、证明过程或演算步骤.)18.(5分)已知关于x、y的方程组的解满足不等式组.求满足条件的m的整数值.19.(5分)如图,将绕着点B顺时针旋...

1、当您付费下载文档后,您只拥有了使用权限,并不意味着购买了版权,文档只能用于自身使用,不得用于其他商业用途(如 [转卖]进行直接盈利或[编辑后售卖]进行间接盈利)。
2、本站所有内容均由合作方或网友上传,本站不对文档的完整性、权威性及其观点立场正确性做任何保证或承诺!文档内容仅供研究参考,付费前请自行鉴别。
3、如文档内容存在违规,或者侵犯商业秘密、侵犯著作权等,请点击“违规举报”。

碎片内容

广东省惠州市2023-2024学年七年级数学第二学期期末达标检测模拟试题含解析.doc

您可能关注的文档

确认删除?