电脑桌面
添加内谋知识网--内谋文库,文书,范文下载到电脑桌面
安装后可以在桌面快捷访问

江苏省东台市第二教育联盟2024年七年级数学第二学期期末综合测试试题含解析.doc

江苏省东台市第二教育联盟2024年七年级数学第二学期期末综合测试试题含解析.doc_第1页
1/16
江苏省东台市第二教育联盟2024年七年级数学第二学期期末综合测试试题含解析.doc_第2页
2/16
江苏省东台市第二教育联盟2024年七年级数学第二学期期末综合测试试题含解析.doc_第3页
3/16
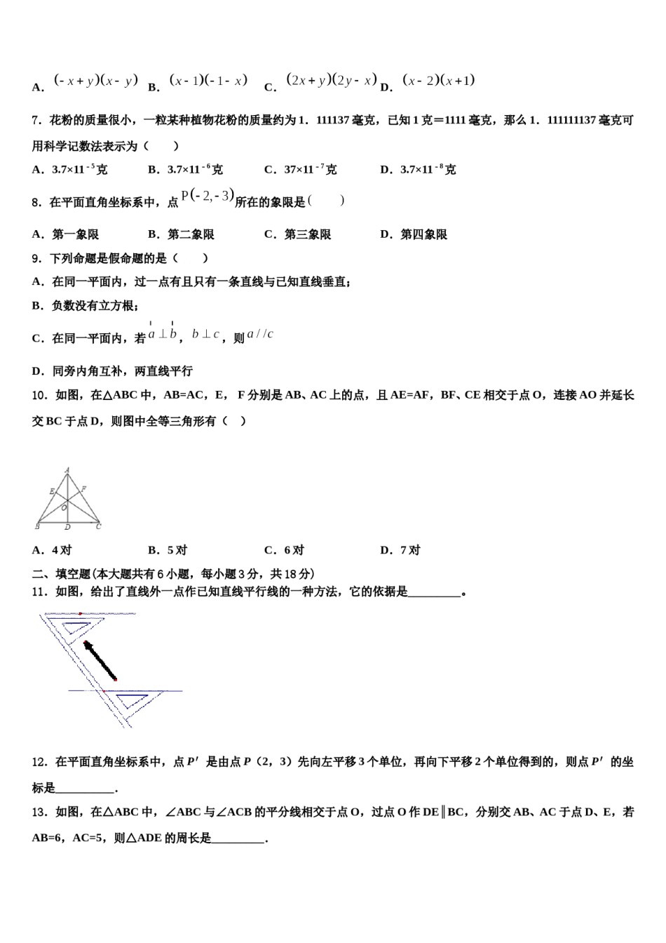
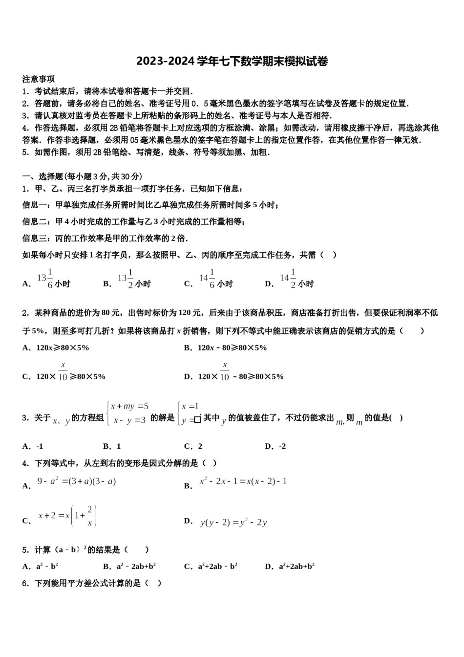
2023-2024学年七下数学期末模拟试卷注意事项1.考试结束后,请将本试卷和答题卡一并交回.2.答题前,请务必将自己的姓名、准考证号用0.5毫米黑色墨水的签字笔填写在试卷及答题卡的规定位置.3.请认真核对监考员在答题卡上所粘贴的条形码上的姓名、准考证号与本人是否相符.4.作答选择题,必须用2B铅笔将答题卡上对应选项的方框涂满、涂黑;如需改动,请用橡皮擦干净后,再选涂其他答案.作答非选择题,必须用05毫米黑色墨水的签字笔在答题卡上的指定位置作答,在其他位置作答一律无效.5.如需作图,须用2B铅笔绘、写清楚,线条、符号等须加黑、加粗.一、选择题(每小题3分,共30分)1.甲、乙、丙三名打字员承担一项打字任务,已知如下信息:信息一:甲单独完成任务所需时间比乙单独完成任务所需时间多5小时;信息二:甲4小时完成的工作量与乙3小时完成的工作量相等;信息三:丙的工作效率是甲的工作效率的2倍.如果每小时只安排1名打字员,那么按照甲、乙、丙的顺序至完成工作任务,共需()A.小时B.小时C.小时D.小时2.某种商品的进价为80元,出售时标价为120元,后来由于该商品积压,商店准备打折出售,但要保证利润率不低于5%,则至多可打几折?如果将该商品打x折销售,则下列不等式中能正确表示该商店的促销方式的是()A.120x≥80×5%B.120x﹣80≥80×5%C.120×≥80×5%D.120×﹣80≥80×5%3.关于的方程组的解是其中的值被盖住了,不过仍能求出则的值是()A.-1B.1C.2D.-24.下列等式中,从左到右的变形是因式分解的是()A.B.C.D.5.计算(a﹣b)2的结果是()A.a2﹣b2B.a2﹣2ab+b2C.a2+2ab﹣b2D.a2+2ab+b26.下列能用平方差公式计算的是()A.B.C.D.7.花粉的质量很小,一粒某种植物花粉的质量约为1.111137毫克,已知1克=1111毫克,那么1.111111137毫克可用科学记数法表示为()A.3.7×11﹣5克B.3.7×11﹣6克C.37×11﹣7克D.3.7×11﹣8克8.在平面直角坐标系中,点所在的象限是A.第一象限B.第二象限C.第三象限D.第四象限9.下列命题是假命题的是()A.在同一平面内,过一点有且只有一条直线与已知直线垂直;B.负数没有立方根;C.在同一平面内,若,,则D.同旁内角互补,两直线平行10.如图,在△ABC中,AB=AC,E,F分别是AB、AC上的点,且AE=AF,BF、CE相交于点O,连接AO并延长交BC于点D,则图中全等三角形有()A.4对B.5对C.6对D.7对二、填空题(本大题共有6小题,每小题3分,共18分)11.如图,给出了直线外一点作已知直线平行线的一种方法,它的依据是_________。12.在平面直角坐标系中,点P′是由点P(2,3)先向左平移3个单位,再向下平移2个单位得到的,则点P′的坐标是__________.13.如图,在△ABC中,∠ABC与∠ACB的平分线相交于点O,过点O作DE∥BC,分别交AB、AC于点D、E,若AB=6,AC=5,则△ADE的周长是_________.14.某校为了了解本届初三学生体质健康情况,从全校初三学生中随进抽取46名学生进行调查,上述抽取的样本容量为______.15.已知s2+t2=15,st=3,则s﹣t=_____.16.已知,观察下列图形,若按照此规律,则的度数为______(用含n的式子表示).三、解下列各题(本大题共8小题,共72分)17.(8分)运用乘法公式计算:(a-b-3)(a-b+3);18.(8分)计算或求x的值:(1)(2)2(x﹣)2=1819.(8分)古运河是扬州的母亲河.为打造古运河风光带,现有一段长为180米的河道整治任务由A、B两工程队先后接力完成.A工程队每天整治12米,B工程队每天整治8米,共用时20天.(1)根据题意,甲、乙两名同学分别列出尚不完整的方程组如下:甲:;乙:.根据甲、乙两名问学所列的方程组,请你分别指出未知数x、y表示的意义,然后在方框中补全甲、乙两名同学所列的方程组:甲:x表示______,y表示_______;乙:x表示_____,y表示_______.(2)求A、B两工程队分别整治河道多少米.(写出完整的解答过程)20.(8分)求满足不等式组的所有整数解.21.(8分)已知2a-1的平方根是±3,3a+b-9的立方根是2,c是的整数部分,求a+2b+c的平方根.22.(10分)(1)把下面的证明补充完整:如图,已知直线EF分别交直线AB、CD于点M...

1、当您付费下载文档后,您只拥有了使用权限,并不意味着购买了版权,文档只能用于自身使用,不得用于其他商业用途(如 [转卖]进行直接盈利或[编辑后售卖]进行间接盈利)。
2、本站所有内容均由合作方或网友上传,本站不对文档的完整性、权威性及其观点立场正确性做任何保证或承诺!文档内容仅供研究参考,付费前请自行鉴别。
3、如文档内容存在违规,或者侵犯商业秘密、侵犯著作权等,请点击“违规举报”。

碎片内容

江苏省东台市第二教育联盟2024年七年级数学第二学期期末综合测试试题含解析.doc

您可能关注的文档

确认删除?