电脑桌面
添加内谋知识网--内谋文库,文书,范文下载到电脑桌面
安装后可以在桌面快捷访问

江苏省泰州市姜堰区第四中学2024届数学七下期末调研试题含解析.doc

江苏省泰州市姜堰区第四中学2024届数学七下期末调研试题含解析.doc_第1页
1/19
江苏省泰州市姜堰区第四中学2024届数学七下期末调研试题含解析.doc_第2页
2/19
江苏省泰州市姜堰区第四中学2024届数学七下期末调研试题含解析.doc_第3页
3/19
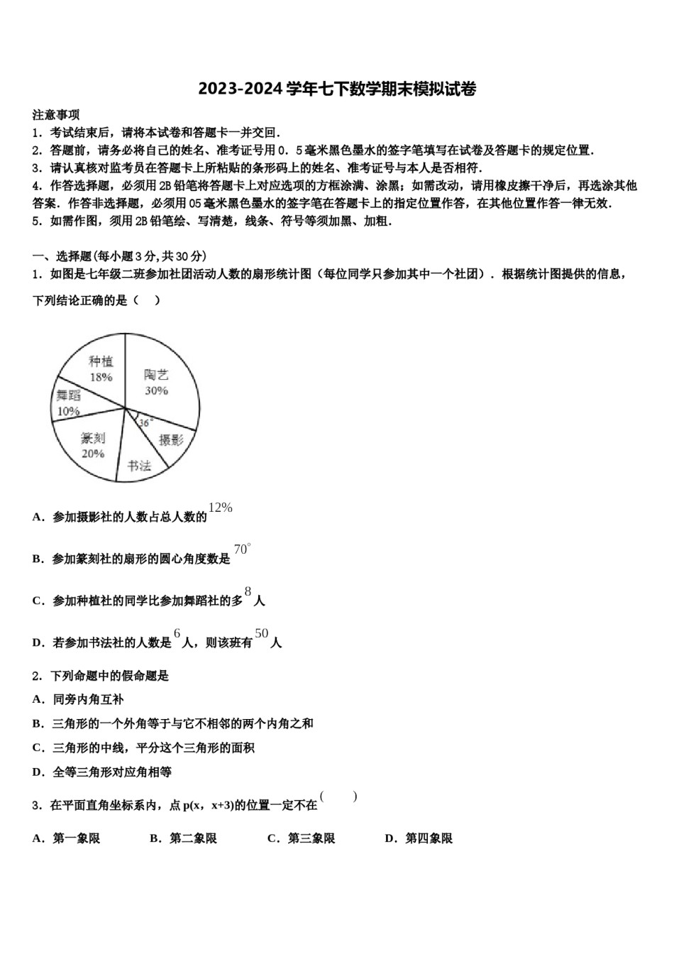
2023-2024学年七下数学期末模拟试卷注意事项1.考试结束后,请将本试卷和答题卡一并交回.2.答题前,请务必将自己的姓名、准考证号用0.5毫米黑色墨水的签字笔填写在试卷及答题卡的规定位置.3.请认真核对监考员在答题卡上所粘贴的条形码上的姓名、准考证号与本人是否相符.4.作答选择题,必须用2B铅笔将答题卡上对应选项的方框涂满、涂黑;如需改动,请用橡皮擦干净后,再选涂其他答案.作答非选择题,必须用05毫米黑色墨水的签字笔在答题卡上的指定位置作答,在其他位置作答一律无效.5.如需作图,须用2B铅笔绘、写清楚,线条、符号等须加黑、加粗.一、选择题(每小题3分,共30分)1.如图是七年级二班参加社团活动人数的扇形统计图(每位同学只参加其中一个社团).根据统计图提供的信息,下列结论正确的是()A.参加摄影社的人数占总人数的B.参加篆刻社的扇形的圆心角度数是C.参加种植社的同学比参加舞蹈社的多人D.若参加书法社的人数是人,则该班有人2.下列命题中的假命题是A.同旁内角互补B.三角形的一个外角等于与它不相邻的两个内角之和C.三角形的中线,平分这个三角形的面积D.全等三角形对应角相等3.在平面直角坐标系内,点p(x,x+3)的位置一定不在A.第一象限B.第二象限C.第三象限D.第四象限4.不等式组的解集在数轴上表示为C.D.A.B.5.计算:(a2b)3结果正确的是()A.a5b4B.a6b3C.a8b3D.a9b36.下列说法正确的是()A.经过一点有无数条直线与已知直线平行B.在同一平面内,有且只有一条直线与已知直线平行C.经过直线外一点,有且只有一条直线与已知直线平行D.以上说法都不正确7.如图,小聪把一块含有60°角的直角三角板的两个顶点放在直尺的对边上,并测得∠1=25°,则∠2的度数是A.15°B.25°C.35°D.45°8.如图,直线AB,CD相交于点O,射线OM平分∠AOC,ON⊥OM,若∠AOM=35°,则∠CON的度数为()A.35°B.45°C.55°D.65°9.某班45名学生的成绩被分为5组,第1~4组的频数分别为12,11,9,4,则第5组的频率是()A.0.1B.0.2C.0.3D.0.410.如图,将△ABC沿DE、EF翻折,顶点A,B均落在点O处,且EA与EB重合于线段EO,若∠CDO+∠CFO=100°,则∠C的度数为()A.40°B.41°C.42°D.43°二、填空题(本大题共有6小题,每小题3分,共18分)11.用不等式表示:a与3的差不小于2:________________12.如图,有一条平直的等宽纸带按图折叠时,则图中∠α=____13.已知x1、x2、x3、…、xn中每一个数值只能取-2、0、-1中的一个,且满足x1+x2+…+xn=-19,x12+x22+…+xn2=37,则x13+x23+…+xn3=______.14.若方程x4m-1+5y-3n-5=4是二元一次方程,则m+n=_________.15.某篮球比赛的计分规则是:胜场得分,平一场得分,负场得分.某球队参赛场,积分,若不考虑比赛顺序,则该队平、胜、负的情况可能有_______种.16.为了便于游客领略“人从桥上过,如在景中游”的美好意境,某景区拟在如图所示的长方形水池上架设景观桥.若长方形水池的周长为,景观桥宽忽略不计,则小桥总长为________.三、解下列各题(本大题共8小题,共72分)17.(8分)整体思想是中学数学中的一种重要思想,贯穿于中学数学的全过程,有些问题若从局部求解,采取各个击破的方式,很难解决,而从全局着眼,整体思考,会使问题化繁为简,化难为易,复杂问题也能迎刃而解.例:当代数式的值为时,求代数式的值.解:因为,所以.所以根据上述解题方法,求:已知,求的值.18.(8分)小颖和小亮上山游玩,小颖乘坐缆车,小亮步行,两人相约在山顶的缆车终点会合.已知小亮行走到缆车终点的路程是缆车到山顶的线路长的2倍,小颖在小亮出发后50分才乘上缆车,缆车的平均速度为180米/分,设小亮出发x分后行走的路程为y米.图中的折线表示小亮在整个行走过程中y随x的变化关系.(1)小亮行走的总路程是_________米,他途中休息了___________分;(2)分别求出小亮在休息前和休息后所走的路程段上的步行速度;(3)当小颖到达缆车终点时,小亮离缆车终点的路程是多少?19.(8分)如图(1),AB∥CD,猜想∠BPD与∠B、∠D的关系,说出理由.解:猜想∠BPD+∠B+∠D=360°理由:过...

1、当您付费下载文档后,您只拥有了使用权限,并不意味着购买了版权,文档只能用于自身使用,不得用于其他商业用途(如 [转卖]进行直接盈利或[编辑后售卖]进行间接盈利)。
2、本站所有内容均由合作方或网友上传,本站不对文档的完整性、权威性及其观点立场正确性做任何保证或承诺!文档内容仅供研究参考,付费前请自行鉴别。
3、如文档内容存在违规,或者侵犯商业秘密、侵犯著作权等,请点击“违规举报”。

碎片内容

江苏省泰州市姜堰区第四中学2024届数学七下期末调研试题含解析.doc

您可能关注的文档

确认删除?