电脑桌面
添加内谋知识网--内谋文库,文书,范文下载到电脑桌面
安装后可以在桌面快捷访问

河南省周口市2024届七年级数学第二学期期末调研模拟试题含解析.doc

河南省周口市2024届七年级数学第二学期期末调研模拟试题含解析.doc_第1页
1/15
河南省周口市2024届七年级数学第二学期期末调研模拟试题含解析.doc_第2页
2/15
河南省周口市2024届七年级数学第二学期期末调研模拟试题含解析.doc_第3页
3/15
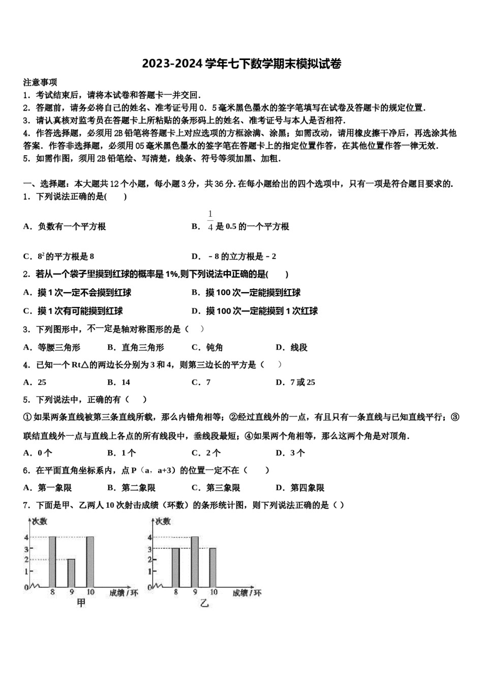
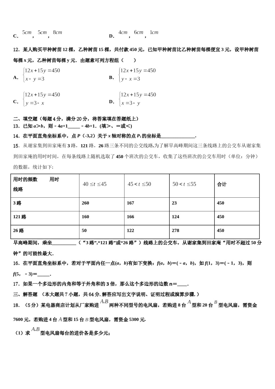
2023-2024学年七下数学期末模拟试卷注意事项1.考试结束后,请将本试卷和答题卡一并交回.2.答题前,请务必将自己的姓名、准考证号用0.5毫米黑色墨水的签字笔填写在试卷及答题卡的规定位置.3.请认真核对监考员在答题卡上所粘贴的条形码上的姓名、准考证号与本人是否相符.4.作答选择题,必须用2B铅笔将答题卡上对应选项的方框涂满、涂黑;如需改动,请用橡皮擦干净后,再选涂其他答案.作答非选择题,必须用05毫米黑色墨水的签字笔在答题卡上的指定位置作答,在其他位置作答一律无效.5.如需作图,须用2B铅笔绘、写清楚,线条、符号等须加黑、加粗.一、选择题:本大题共12个小题,每小题3分,共36分.在每小题给出的四个选项中,只有一项是符合题目要求的.1.下列说法正确的是()A.负数有一个平方根B.是0.5的一个平方根C.82的平方根是8D.﹣8的立方根是﹣22.若从一个袋子里摸到红球的概率是1%,则下列说法中正确的是()A.摸1次一定不会摸到红球B.摸100次一定能摸到红球C.摸1次有可能摸到红球D.摸100次一定能摸到1次红球3.下列图形中,不一定是轴对称图形的是()A.等腰三角形B.直角三角形C.钝角D.线段4.已知一个Rt△的两边长分别为3和4,则第三边长的平方是()A.25B.14C.7D.7或255.下列说法中,正确的有()①如果两条直线被第三条直线所载,那么内错角相等;②经过直线外的一点,有且只有一条直线与已知直线平行;③联结直线外一点与直线上各点的所有线段中,垂线段最短;④如果两个角相等,那么这两个角是对顶角.A.0个B.1个C.2个D.3个6.在平面直角坐标系内,点P(a,a+3)的位置一定不在()A.第一象限B.第二象限C.第三象限D.第四象限7.下面是甲、乙两人10次射击成绩(环数)的条形统计图,则下列说法正确的是()A.甲比乙的成绩稳定B.乙比甲的成绩稳定C.甲、乙两人的成绩一样稳定D.无法确定谁的成绩更稳定8.小伟向一袋中装进a只红球,b只白球,c只黑球,它们除颜色外,无其他差别.小红从袋中任意摸出一球,问他摸出的球不是红球的概率为()A.B.C.D.9.下面的统计图反映了我国2013年到2017年国内生产总值情况.(以上数据摘自国家统计局《中华人民共和国2017年国民经济和社会发展统计公报》,其中国内生产总值绝对数按现价计算,增长速度按不变价格计算)根据统计图提供的信息,下列推断合理的是()A.从年,我国国内生产总值逐年下降B.从年,我国国内生产总值的增长率逐年下降C.从年,我国国内生产总值的平均增长率约为6.7%D.计算同上年相比的增量,2017年我国国内生产总值的增量为近几年最多10.一架飞机在两城间飞行,顺风航行要5.5小时,逆风航行要6小时,风速为24千米/时,设飞机无风时的速度为每小时x千米,则下列方程正确是()A.B.C.D.11.下列各组线段能组成一个三角形的是()A.,,B.,,C.,,D.,,12.某人购买甲种树苗12棵,乙种树苗15棵,共付款450元,已知甲种树苗比乙种树苗每棵便宜3元,设甲种树苗每棵x元,乙种树苗每棵y元.由题意可列方程组()A.B.C.D.二、填空题(每题4分,满分20分,将答案填在答题纸上)13.已知a>b,则﹣4a+1_____﹣4b+1.(填>、=或<)14.在平面直角坐标系中,点P(-3,2)关于x轴对称的点P1的坐标是______________.15.从谢家集到田家庵有3路,121路,26路三条不同的公交线路.为了解早高峰期间这三条线路上的公交车从谢家集到田家庵的用时时间,在每条线路上随机选取了450个班次的公交车,收集了这些班次的公交车用时(单位:分钟)的数据,统计如下:用时的频数用时合计线路3路26016723450121路16016612445026路50122278450早高峰期间,乘坐__________(“3路”,“121路”或“26路”)线路上的公交车,从谢家集到田家庵“用时不超过50分钟”的可能性最大.16.在平面直角坐标系中,若对于平面内任一点(a,b)有如下变换:f(a,b)=(﹣a,b),如f(1,3)=(﹣1,3),则f(5,﹣3)=_____.17.如果一个多边形的内角和等于外角和的3倍,那么这个多边形的边数n=____.三、解答题(本大题共7小题,共64分.解答应写出文字说明、证明过程或演算步骤.)18.(5分)某电器商店计...

1、当您付费下载文档后,您只拥有了使用权限,并不意味着购买了版权,文档只能用于自身使用,不得用于其他商业用途(如 [转卖]进行直接盈利或[编辑后售卖]进行间接盈利)。
2、本站所有内容均由合作方或网友上传,本站不对文档的完整性、权威性及其观点立场正确性做任何保证或承诺!文档内容仅供研究参考,付费前请自行鉴别。
3、如文档内容存在违规,或者侵犯商业秘密、侵犯著作权等,请点击“违规举报”。

碎片内容

河南省周口市2024届七年级数学第二学期期末调研模拟试题含解析.doc

您可能关注的文档

确认删除?