电脑桌面
添加内谋知识网--内谋文库,文书,范文下载到电脑桌面
安装后可以在桌面快捷访问

牡丹江市重点中学2023-2024学年七下数学期末联考试题含解析.doc

牡丹江市重点中学2023-2024学年七下数学期末联考试题含解析.doc_第1页
1/17
牡丹江市重点中学2023-2024学年七下数学期末联考试题含解析.doc_第2页
2/17
牡丹江市重点中学2023-2024学年七下数学期末联考试题含解析.doc_第3页
3/17
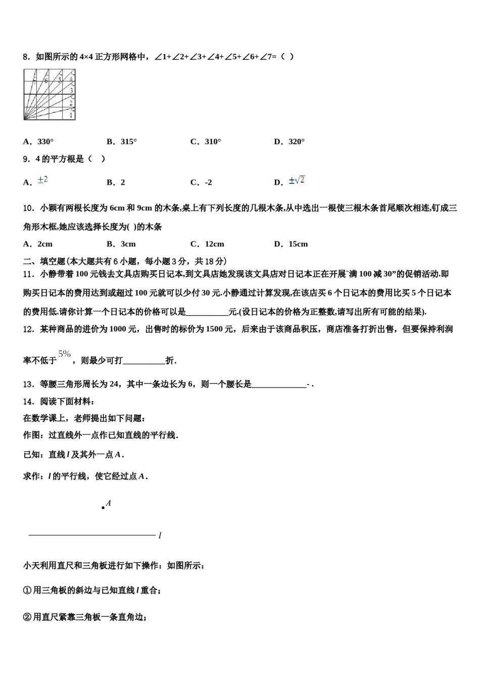
2023-2024学年七下数学期末模拟试卷注意事项:1.答卷前,考生务必将自己的姓名、准考证号填写在答题卡上。2.回答选择题时,选出每小题答案后,用铅笔把答题卡上对应题目的答案标号涂黑,如需改动,用橡皮擦干净后,再选涂其它答案标号。回答非选择题时,将答案写在答题卡上,写在本试卷上无效。3.考试结束后,将本试卷和答题卡一并交回。一、选择题(每小题3分,共30分)1.±是3的()A.算术平方根B.平方根C.绝对值D.相反数2.下列不等式的变形正确的是()A.由a﹥b,得ac﹥bcB.由a﹥b,得a-2﹥b-2C.由﹥-1,得D.由a﹥b,得c-a﹥c-b3.下列各数中的无理数是()A.B.C.D.4.若,,则的值为A.3C.23B.21D.255.计算+++++……+的值为()A.B.C.D.6.不等式x+1≥2的解集在数轴上表示正确的是()A.B.C.D.7.下列运算正确的是().A.B.C.D.8.如图所示的4×4正方形网格中,∠1+∠2+∠3+∠4+∠5+∠6+∠7=()A.330°B.315°C.310°D.320°9.4的平方根是()C.-2D.A.B.210.小颖有两根长度为6cm和9cm的木条,桌上有下列长度的几根木条,从中选出一根使三根木条首尾顺次相连,钉成三角形木框,她应该选择长度为()的木条A.2cmB.3cmC.12cmD.15cm二、填空题(本大题共有6小题,每小题3分,共18分)11.小静带着100元钱去文具店购买日记本,到文具店她发现该文具店对日记本正在开展¨满100减30”的促销活动.即购买日记本的费用达到或超过100元就可以少付30元.小静通过计算发现,在该店买6个日记本的费用比买5个日记本的费用低.请你计算一个日记本的价格可以是__________元.(设日记本的价格为正整数,请写出所有可能的结果).12.某种商品的进价为1000元,出售时的标价为1500元,后来由于该商品积压,商店准备打折出售,但要保持利润率不低于,则最少可打__________折.13.等腰三角形周长为24,其中一条边长为6,则一个腰长是_____________-.14.阅读下面材料:在数学课上,老师提出如下问题:作图:过直线外一点作已知直线的平行线.已知:直线l及其外一点A.求作:l的平行线,使它经过点A.小天利用直尺和三角板进行如下操作:如图所示:①用三角板的斜边与已知直线l重合;②用直尺紧靠三角板一条直角边;③沿着直尺平移三角板,使三角板的斜边通过已知点A;④沿着这条斜边画一条直线,所画直线与已知直线平行.老师说:“小天的作法正确.”请回答:小天的作图依据是___________.15.已知.在△ABC中,∠B=3∠A,∠C﹣∠A=30°,则∠A的度数为_____.16.不等式组的解集是_____.三、解下列各题(本大题共8小题,共72分)17.(8分)有大小两种盛酒的桶,已知10个大桶加上2个小桶可以盛酒6斛(斛,音hú́,是古代的一种容量单位),3个大桶加上15个小桶也可以盛酒6斛.(1)求1个大桶可盛酒多少斛?(2)分析2个大桶加上3个小桶可以盛酒2斛吗?18.(8分)学着说点理:补全证明过程:如图,AB∥EF,CD⊥EF于点D,若∠B=40°,求∠BCD的度数.解:过点C作CG∥AB.) AB∥EF,.(两直线平行,内错角相等)∴CG∥EF.(∴∠GCD=∠) CD⊥EF,∴∠CDE=90°.(∴∠GCD=.(等量代换) CG∥AB,∴∠B=∠BCG.() ∠B=40°,∴∠BCG=40°.则∠BCD=∠BCG+∠GCD=.19.(8分)你知道吗,即使被动吸烟也大大危害健康、国家规定在公众场所实行“禁烟”,为配合“禁烟”行动,某校组织同学们在某社区开展了“你支持哪种戒烟方式”的问卷调查,征求市民的意见,并将调查结果整理后制成了如下统计图:根据统计图解答:(1)同学们一共随机调查了多少人?(2)请你把统计图补充完整;(3)假定该社区有5000人,请估计该社区大约有多少人支持“警示戒烟”这种方式。20.(8分)如图,直线,为直线上一点,、分别交直线于点、,平分,,垂足为点(不与点重合),.(1)_______(填“>”“=”或“<”),理由是________________.(2)求的大小(用含的式子表示).21.(8分)解下列不等式(组),并在数轴上表示解集.(1)(2)22.(10分)已知,点B、D分别在∠MAN的两边AM、AN上,点C是射线AP上的一点,连接BC、DC,∠MAN=α,∠BCD=β,(0°<α<180°,0°<β<180°);BE平分∠MBC,DF...

1、当您付费下载文档后,您只拥有了使用权限,并不意味着购买了版权,文档只能用于自身使用,不得用于其他商业用途(如 [转卖]进行直接盈利或[编辑后售卖]进行间接盈利)。
2、本站所有内容均由合作方或网友上传,本站不对文档的完整性、权威性及其观点立场正确性做任何保证或承诺!文档内容仅供研究参考,付费前请自行鉴别。
3、如文档内容存在违规,或者侵犯商业秘密、侵犯著作权等,请点击“违规举报”。

碎片内容

牡丹江市重点中学2023-2024学年七下数学期末联考试题含解析.doc

您可能关注的文档

确认删除?