电脑桌面
添加内谋知识网--内谋文库,文书,范文下载到电脑桌面
安装后可以在桌面快捷访问

福建省漳州市云霄县2024年七年级数学第二学期期末学业质量监测模拟试题含解析.doc

福建省漳州市云霄县2024年七年级数学第二学期期末学业质量监测模拟试题含解析.doc_第1页
1/17
福建省漳州市云霄县2024年七年级数学第二学期期末学业质量监测模拟试题含解析.doc_第2页
2/17
福建省漳州市云霄县2024年七年级数学第二学期期末学业质量监测模拟试题含解析.doc_第3页
3/17
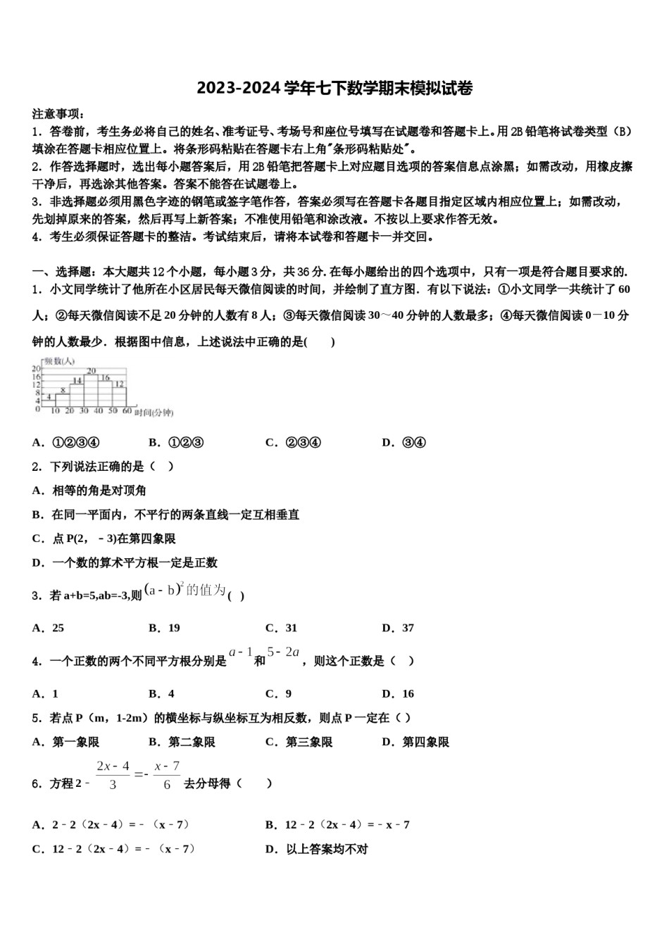
2023-2024学年七下数学期末模拟试卷注意事项:1.答卷前,考生务必将自己的姓名、准考证号、考场号和座位号填写在试题卷和答题卡上。用2B铅笔将试卷类型(B)填涂在答题卡相应位置上。将条形码粘贴在答题卡右上角"条形码粘贴处"。2.作答选择题时,选出每小题答案后,用2B铅笔把答题卡上对应题目选项的答案信息点涂黑;如需改动,用橡皮擦干净后,再选涂其他答案。答案不能答在试题卷上。3.非选择题必须用黑色字迹的钢笔或签字笔作答,答案必须写在答题卡各题目指定区域内相应位置上;如需改动,先划掉原来的答案,然后再写上新答案;不准使用铅笔和涂改液。不按以上要求作答无效。4.考生必须保证答题卡的整洁。考试结束后,请将本试卷和答题卡一并交回。一、选择题:本大题共12个小题,每小题3分,共36分.在每小题给出的四个选项中,只有一项是符合题目要求的.1.小文同学统计了他所在小区居民每天微信阅读的时间,并绘制了直方图.有以下说法:①小文同学一共统计了60人;②每天微信阅读不足20分钟的人数有8人;③每天微信阅读30~40分钟的人数最多;④每天微信阅读0-10分钟的人数最少.根据图中信息,上述说法中正确的是()A.①②③④B.①②③C.②③④D.③④2.下列说法正确的是()A.相等的角是对顶角B.在同一平面内,不平行的两条直线一定互相垂直C.点P(2,﹣3)在第四象限D.一个数的算术平方根一定是正数3.若a+b=5,ab=-3,则()A.25B.19C.31D.374.一个正数的两个不同平方根分别是和,则这个正数是()A.1B.4C.9D.165.若点P(m,1-2m)的横坐标与纵坐标互为相反数,则点P一定在()A.第一象限B.第二象限C.第三象限D.第四象限6.方程2﹣去分母得()A.2﹣2(2x﹣4)=﹣(x﹣7)B.12﹣2(2x﹣4)=﹣x﹣7C.12﹣2(2x﹣4)=﹣(x﹣7)D.以上答案均不对7.甲种蔬菜保鲜适宜的温度是1℃~5℃,乙种蔬菜保鲜适宜的温度是3℃~8℃,将这两种蔬菜放在一起同时保鲜,适宜的温度是()A.1℃~3℃B.3℃~5℃C.5℃~8℃D.1℃~8℃8.a是的整数部分,则a为()A.-2B.-1C.0D.19.已知,如图a∥b,∠1=55°,则∠2的度数等于()A.115°B.120°C.125°D.135°10.下列长度的三根木棒,不能构成三角形框架的是()A.7cm,10cm,4cmB.5cm,7cm,11cmC.5cm,7cm,10cmD.5cm,10cm,15cm11.若不等式组无解,那么m的取值范围是()A.m>2B.m<2C.m≥2D.m≤212.已知二元一次方程的一组解为,则为()A.B.10C.D.7二、填空题(每题4分,满分20分,将答案填在答题纸上)13.根据平移的知识可得图中的封闭图形的周长(图中所有角都是直角)为_____.14.的补角是__________(用度表示)15.“若两条直线不相交,则这两条直线平行”是_____命题.(填“真”或“假”)16.计算:(﹣0.125)2017×82018=_____.17.求值:_________.三、解答题(本大题共7小题,共64分.解答应写出文字说明、证明过程或演算步骤.)18.(5分)为开展以“感恩和珍爱生命”为主题的教育活动,某学校结合学生实际,调查了部分学生是否知道母亲生日的情况,绘制了图①、图②的扇形统计图和条形统计图,请你根据图中信息,解答下列问题(1)求本次被调查学生的人数,并补全条形统计图;(2)若全校共有2700名学生,请你估计全校有多少名学生知道母亲的生日;(3)通过对以上数据的分析,你能得知哪些信息?请你写出一条.19.(5分)如图是乐乐设计的智力拼图玩具的一部分,现在乐乐遇到了两个问题,请你帮助解决:已知:如图,,,求的度数;请填空.(1)若解:(1)过点作直线(如图所示).因为(已知),所以(平行于同一条直线的两条直线平行).因为,(),又因为=60°(等量代换),所以°(等式性质)(2)直接写出∠B、∠D与∠BFD之间的数量关系..20.(8分)如图,将Rt△ABC沿某条直线折叠,使斜边的两个端点A与B重合,折痕为DE.(1)如果AC=6cm,BC=8cm,试求△ACD的周长;(2)如果∠CAD:∠BAD=1:2,求∠B的度数.21.(10分)已知.(1)如图1,、分别平分、.试说明:;(2)如图2,若,,、分别平分、,那么º(只要直接填上正确结论即可).的顶点A,B的坐标分别为2...

1、当您付费下载文档后,您只拥有了使用权限,并不意味着购买了版权,文档只能用于自身使用,不得用于其他商业用途(如 [转卖]进行直接盈利或[编辑后售卖]进行间接盈利)。
2、本站所有内容均由合作方或网友上传,本站不对文档的完整性、权威性及其观点立场正确性做任何保证或承诺!文档内容仅供研究参考,付费前请自行鉴别。
3、如文档内容存在违规,或者侵犯商业秘密、侵犯著作权等,请点击“违规举报”。

碎片内容

福建省漳州市云霄县2024年七年级数学第二学期期末学业质量监测模拟试题含解析.doc

您可能关注的文档

确认删除?