电脑桌面
添加内谋知识网--内谋文库,文书,范文下载到电脑桌面
安装后可以在桌面快捷访问

2023-2024学年上海市嘉定区名校中考化学模拟预测题含解析.doc

2023-2024学年上海市嘉定区名校中考化学模拟预测题含解析.doc_第1页
1/11
2023-2024学年上海市嘉定区名校中考化学模拟预测题含解析.doc_第2页
2/11
2023-2024学年上海市嘉定区名校中考化学模拟预测题含解析.doc_第3页
3/11
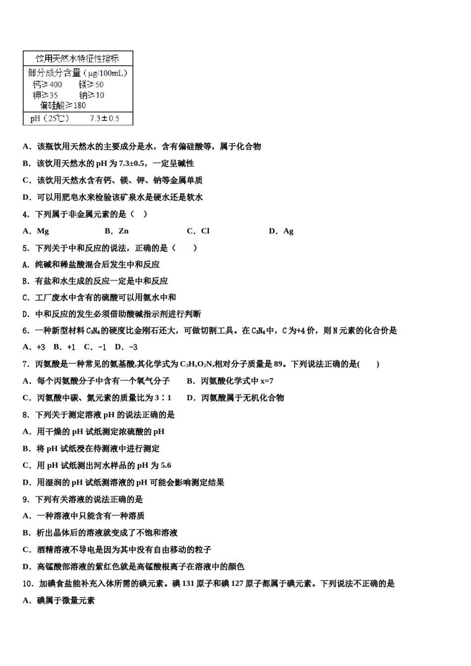
2023-2024学年上海市嘉定区名校中考化学模拟预测题注意事项:1.答题前,考生先将自己的姓名、准考证号码填写清楚,将条形码准确粘贴在条形码区域内。2.答题时请按要求用笔。3.请按照题号顺序在答题卡各题目的答题区域内作答,超出答题区域书写的答案无效;在草稿纸、试卷上答题无效。4.作图可先使用铅笔画出,确定后必须用黑色字迹的签字笔描黑。5.保持卡面清洁,不要折暴、不要弄破、弄皱,不准使用涂改液、修正带、刮纸刀。一、单选题(本大题共15小题,共30分)1.下列图示实验操作中,正确的是A.闻气体气味B.滴加液体C.液体的取用D.检查装置的气密性2.下列分离或提纯物质的方法中,所依据的原理正确的是选项混合物的分离或提纯分离原理利用氮气和氧气的熔点不同A分离液态空气制取氧气石油中各成分的密度不同硝酸钾和氯化钠分解温度不同B将石油分馏得到石油产品氯化钠和泥沙的溶解性不同D.DC分离硝酸钾和氯化钠组成的混合物D除去粗盐中的泥沙A.AB.BC.C3.如图是一瓶饮用天然水标签的部分内容,下列说法正确的是A.该瓶饮用天然水的主要成分是水,含有偏硅酸等,属于化合物B.该饮用天然水的pH为7.3±0.5,一定呈碱性C.该饮用天然水含有钙、镁、钾、钠等金属单质D.可以用肥皂水来检验该矿泉水是硬水还是软水4.下列属于非金属元素的是()A.MgB.ZnC.ClD.Ag5.下列关于中和反应的说法,正确的是()A.纯碱和稀盐酸混合后发生中和反应B.有盐和水生成的反应一定是中和反应C.工厂废水中含有的硫酸可以用氨水中和D.中和反应的发生必须借助酸碱指示剂进行判断6.一种新型材料C3N4的硬度比金刚石还大,可做切割工具。在C3N4中,C为+4价,则N元素的化合价是A.+3B.+1C.-1D.-37.丙氨酸是一种常见的氨基酸,其化学式为C3HxO2N,相对分子质量是89。下列说法正确的是()A.每个丙氨酸分子中含有一个氧气分子B.丙氨酸化学式中x=7C.丙氨酸中碳、氮元素的质量比为3∶1D.丙氨酸属于无机化合物8.下列关于测定溶液pH的说法正确的是A.用干燥的pH试纸测定浓硫酸的pHB.将pH试纸浸在待测液中进行测定C.用pH试纸测出河水样品的pH为5.6D.用湿润的pH试纸测溶液的pH可能会影响测定结果9.下列有关溶液的说法正确的是A.一种溶液中只能含有一种溶质B.析出晶体后的溶液就变成了不饱和溶液C.酒精溶液不导电是因为其中没有自由移动的粒子D.高锰酸部溶液的紫红色就是高锰酸根离子在溶液中的颜色10.加碘食盐能补充入体所需的碘元素。碘131原子和碘127原子都属于碘元素。下列说法不正确的是A.碘属于微量元素B.缺碘易患甲状腺肿大C.碘131、碘127两种原子的质量相等D.碘131、碘127两种原子的质子数相等11.下列叙述正确的是()A.石油属于可再生资源B.开发核能和核废料不需要特殊处理C.卫生导航系统主要靠超声波来传递信息D.手机既能发射电磁波也能接收电磁波12.高铁酸钠(Na2FeO4)是一种新型高效的水处理剂。下列有关高铁酸钠的说法正确的是A.属于氧化物B.钠、铁、氧三种元素质量比是2:1:4C.铁元素化合价为+6D.由两种金属和一种非金属组成13.化石燃料的大量使用导致我国北方地区雾霾天气明显增多,雾霾天气导致呼吸病人增多,因为雾霾可使空气中增加大量的()B.一氧化碳C.二氧化硫D.可吸入颗粒物A.二氧化碳14.下列叙述错误的是A.一种元素在同一化合物中只能表现出一种化合价B.电木插座破裂后不能热修补C.拉瓦锡用定量的研究方法研究了空气的成分D.在元素周期表中金属元素的种类要远远多于非金属元素的种类15.下列符号不属于酸根的是()A.OH-B.CO32-C.NO3-D.SO42-二、填空题(本大题共1小题,共6分)16.按要求写出每种物质的化学式:(1)可做制冷剂,人工降雨的是_____;(2)常用于金属表面除锈的酸是_____;(3)常用来治疗胃酸过多的碱是_____;(4)蒸馒头时常用到的发酵粉的主要成分是_____;三、简答题(本大题共2小题,共25分)17.(8分)能源、资源、环境与人类的生活和社会的发展密切相关。根据《天津市推广使用车用乙醇汽油实施方案》,我市已于2018年10月1日起,在市域范围内全部加油站仅供应车用乙醇汽油,可节省石油资源,减少...

1、当您付费下载文档后,您只拥有了使用权限,并不意味着购买了版权,文档只能用于自身使用,不得用于其他商业用途(如 [转卖]进行直接盈利或[编辑后售卖]进行间接盈利)。
2、本站所有内容均由合作方或网友上传,本站不对文档的完整性、权威性及其观点立场正确性做任何保证或承诺!文档内容仅供研究参考,付费前请自行鉴别。
3、如文档内容存在违规,或者侵犯商业秘密、侵犯著作权等,请点击“违规举报”。

碎片内容

2023-2024学年上海市嘉定区名校中考化学模拟预测题含解析.doc

确认删除?