电脑桌面
添加内谋知识网--内谋文库,文书,范文下载到电脑桌面
安装后可以在桌面快捷访问

2023-2024学年云南省云南昆明市盘龙区达标名校中考化学考前最后一卷含解析.doc

2023-2024学年云南省云南昆明市盘龙区达标名校中考化学考前最后一卷含解析.doc_第1页
1/13
2023-2024学年云南省云南昆明市盘龙区达标名校中考化学考前最后一卷含解析.doc_第2页
2/13
2023-2024学年云南省云南昆明市盘龙区达标名校中考化学考前最后一卷含解析.doc_第3页
3/13
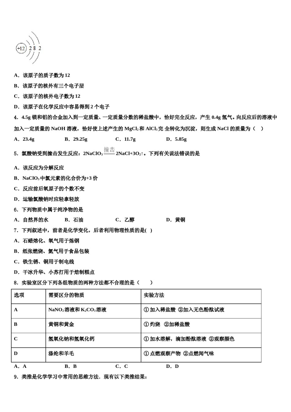
2023-2024学年云南省云南昆明市盘龙区达标名校中考化学考前最后一卷注意事项:1.答卷前,考生务必将自己的姓名、准考证号、考场号和座位号填写在试题卷和答题卡上。用2B铅笔将试卷类型(B)填涂在答题卡相应位置上。将条形码粘贴在答题卡右上角"条形码粘贴处"。2.作答选择题时,选出每小题答案后,用2B铅笔把答题卡上对应题目选项的答案信息点涂黑;如需改动,用橡皮擦干净后,再选涂其他答案。答案不能答在试题卷上。3.非选择题必须用黑色字迹的钢笔或签字笔作答,答案必须写在答题卡各题目指定区域内相应位置上;如需改动,先划掉原来的答案,然后再写上新答案;不准使用铅笔和涂改液。不按以上要求作答无效。4.考生必须保证答题卡的整洁。考试结束后,请将本试卷和答题卡一并交回。一、单选题(本大题共15小题,共30分)1.有甲、乙、丙三种金属,如果将甲、乙、丙分别投入到CuSO4溶液中,一段时间后,甲、丙表面出现红色物质,乙没有明显现象;再将大小相同的甲、丙分别放到相同的盐酸中,甲、丙均产生气泡,但甲产生气泡的速度明显快于丙,则甲、乙、丙三种金属的活动性顺序是A.甲>丙>乙B.丙>乙>甲C.甲>乙>丙D.丙>甲>乙2.以下实验能达到实验目的是()A.证明燃烧需要氧气参加B.验证质量守恒定律C.验证铁生锈的条件D.测定空气中氧气的含量3.如图是某元素的原子结构示意图。下列说法不正确的是()A.该原子的质子数为12B.该原子的核外有三个电子层C.该原子的核外电子数为12D.该原子在化学反应中容易得到2个电子4.4.5g镁和铝的合金加入到一定质量、一定质量分数的稀盐酸中,恰好完全反应,产生0.4g氢气。向反应后的溶液中加入一定质量的NaOH溶液,恰好使上述产生的MgCl2和AlCl3完全转化为沉淀,则生成NaCl的质量为()A.23.4gB.29.25gC.11.7gD.5.85g5.氯酸钠受到撞击发生反应:2NaClO32NaCl+3O2↑。下列有关说法错误的是A.该反应为分解反应B.NaClO3中氯元素的化合价为+3价C.反应前后氧原子的个数不变D.运输氯酸钠时应轻拿轻放6.下列物质中属于纯净物的是A.自然界的水B.石油C.乙醇D.黄铜7.下列叙述中,前者是化学变化,后者利用物理性质的是()A.石蜡熔化、氧气用于炼钢B.纸张燃烧、氮气用于食品包装C.铁生锈、铜用于制电线D.干冰升华、小苏打用于焙制糕点8.实验室区分下列各组物质的两种方法都不合理的是()选项需要区分的物质实验方法ANaNO2溶液和K2CO3溶液①加入稀盐酸②加入无色酚酞试液B黄铜和黄金①灼烧②加稀盐酸C氢氧化钠和氢氧化钙①加水溶解,滴加酚酞溶液②观察颜色D涤纶和羊毛①点燃观察产物②点燃闻气味A.AB.BC.CD.D9.类推是化学学习中常用的思维方法.现有以下类推结果:①酸碱中和反应生成盐和水,所以生成盐和水的反应一定是中和反应;②碱的水溶液显碱性,所以碱性溶液一定是碱溶液;③氧化物都含有氧元素,所以含有氧元素的化合物一定是氧化物;④有机物都含碳元素,所以含碳元素的化合物都是有机物.其中错误的是()A.只有①B.只有①②③C.只有②③④D.全部10.下列各种微粒结构示意图中,与表示的意义一致的是A.都属于阳离子:B.都属于阴离子:C.属于同一种元素:D.属于同一种原子:11.人体摄入锌不足会引起多种疾病,缺锌者可以服用葡萄糖酸锌口服液。这里的“锌”应理解为()A.分子B.原子C.元素D.单质12.向一定量的氢氧化钡溶液中逐滴滴加稀硫酸至过量,下列图象与该反应事实相符合的是()A.B.C.D.13.如图是某同学探究燃烧条件的改装装置,往烧杯中加入下列哪种物质,能引起白磷燃烧的是A.硝酸铵B.氢氧化钠C.蔗糖D.食盐14.向盛过量稀盐酸的容器中加入一定量打磨后的镁条,下列相关量随时间的变化关系图中错误的是()A.B.C.D.15.如图中甲、乙、丙是初中化学常见的物质,图中“一”表示相连的物质之间可以在溶液中发生化学反应,“→”表示由某种物质可转化为另一种物质(部分反应物、生成物条件已略去)。下列说法中正确的是A.甲、乙、丙依次一定是Fe、NaOH、CO2B.丙物质可以是氧化物、盐等多种物质C.当甲为一种碱时,它与硫酸铜溶液反应不可能产生两种沉淀D.图中提供的物质无...

1、当您付费下载文档后,您只拥有了使用权限,并不意味着购买了版权,文档只能用于自身使用,不得用于其他商业用途(如 [转卖]进行直接盈利或[编辑后售卖]进行间接盈利)。
2、本站所有内容均由合作方或网友上传,本站不对文档的完整性、权威性及其观点立场正确性做任何保证或承诺!文档内容仅供研究参考,付费前请自行鉴别。
3、如文档内容存在违规,或者侵犯商业秘密、侵犯著作权等,请点击“违规举报”。

碎片内容

2023-2024学年云南省云南昆明市盘龙区达标名校中考化学考前最后一卷含解析.doc

确认删除?