电脑桌面
添加内谋知识网--内谋文库,文书,范文下载到电脑桌面
安装后可以在桌面快捷访问

2023-2024学年北京市鲁迅中学中考化学仿真试卷含解析.doc

2023-2024学年北京市鲁迅中学中考化学仿真试卷含解析.doc_第1页
1/11
2023-2024学年北京市鲁迅中学中考化学仿真试卷含解析.doc_第2页
2/11
2023-2024学年北京市鲁迅中学中考化学仿真试卷含解析.doc_第3页
3/11
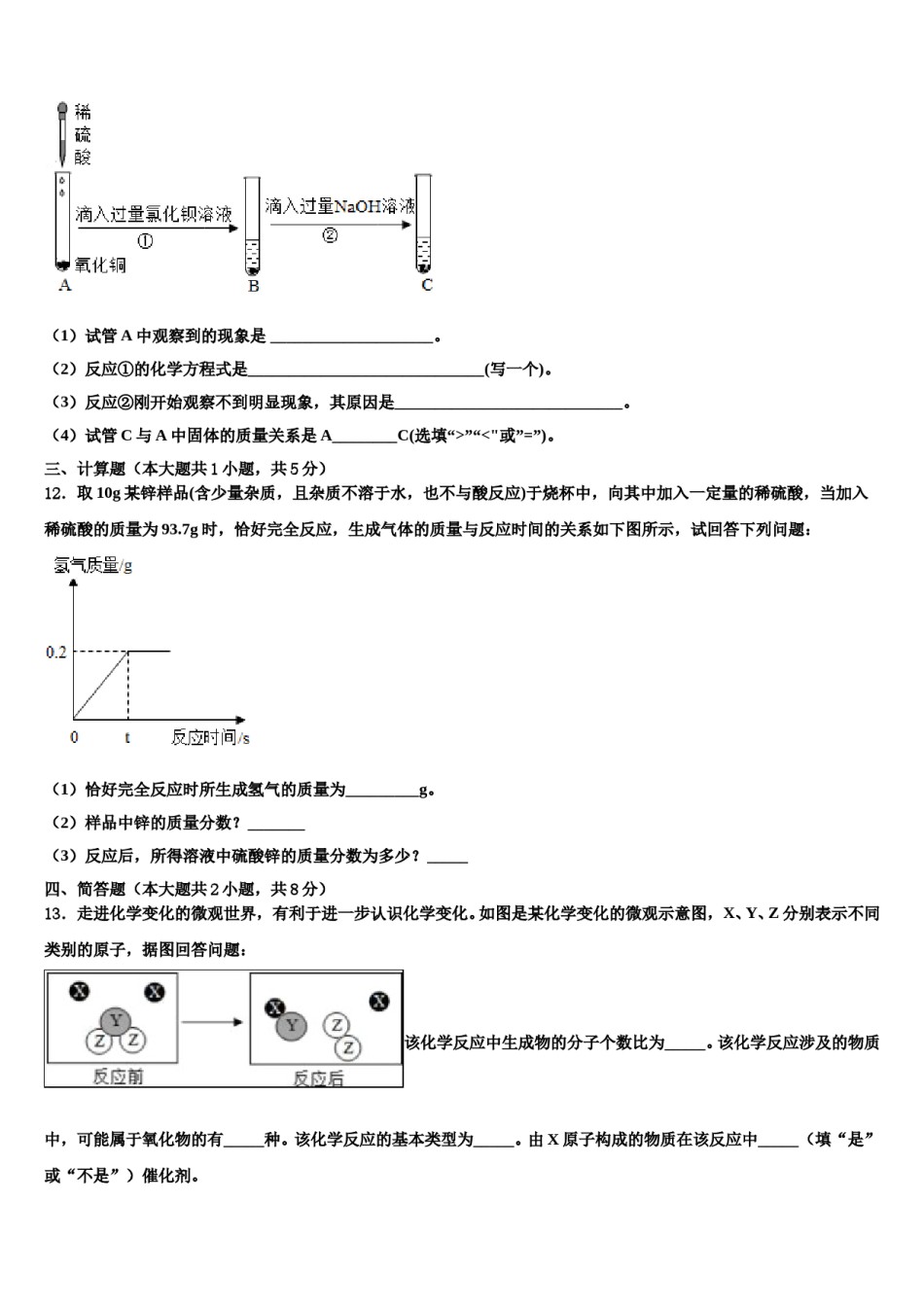
2023-2024学年北京市鲁迅中学中考化学仿真试卷注意事项:1.答卷前,考生务必将自己的姓名、准考证号填写在答题卡上。2.回答选择题时,选出每小题答案后,用铅笔把答题卡上对应题目的答案标号涂黑,如需改动,用橡皮擦干净后,再选涂其它答案标号。回答非选择题时,将答案写在答题卡上,写在本试卷上无效。3.考试结束后,将本试卷和答题卡一并交回。一、单选题(本大题共10小题,共20分)1.下列说法或做法,正确的是A.除去氧化钙中少量的氢氧化钙:加入足量的稀盐酸B.按溶解、过滤、蒸发的操作顺序可以分离NaCl和CaCO3的混合物C.检验CO2中是否混有CO:依次通入灼热的氧化铜和澄清石灰水,观察澄清石灰水的变化D.某溶液中大量存在的离子有:Ba2+、NH4+、NO3-、OH-2.属于化学变化的是A.苹果腐烂B.干冰升华C.冰雪融化D.海水晒盐3.高炉炼铁核心反应中,发生还原反应的物质是A.Fe2O3B.COC.FeD.CO24.下列说法正确的是A.除去NaOH溶液中的Na2CO3:加入适量的稀盐酸至不再产生气泡B.区分NaOH溶液和NH4NO3溶液:取样,分别加入水中观察温度变化C.制备氢氧化钠溶液:将碳酸钠溶液与过量的饱和石灰水混合,过滤D.现有NaOH、稀H2SO4、NaCl、FeCl3四种溶液,不用其他试剂就可以鉴别出来5.“天宫一号”搭载的长征二号火箭使用偏二甲肼(C2H8N2)和四氧化二氮(N2O4)作常规推进剂,其完全反应的化学方程式:C2H8N2+2N2O4=3X+2CO2+4H2O,则X的化学式为()A.COB.N2C.O2D.H26.空气成分中,约占体积分数0.03%的气体是()A.氧气B.氮气C.稀有气体D.二氧化碳7.下列实验基本操作正确的是()A.称量固体B.稀释浓硫酸C.蒸发食盐水D.滴加液体8.如图是某化学反应的微观模型,“”、“”分别表示不同元素的原子,下列各项中对图示模型理解正确的是()A.该反应属于分解反应B.反应中共有两种元素参加C.反应物和生成物中只有一种单质D.参加反应的两种物质分子个数之比为2:39.据报道,科学家发明了一种“月球制氧机”,这种“月球制氧机”可利用聚焦太阳能产生的高温加热月球土壤,制得氧气.据此可推测月球土壤中一定含有()A.氧化物B.氧气C.水D.氧元素10.不使用其它试剂,利用物质间两两混合反应将物质区别开,也是物质签别的常用方法。下面四组物质利用上述方法可鉴别开的是A.H2SO4、NaOH、MgCl2、Ba(NO3)2B.BaCl2、HCl、NaNO3、AgNO3C.Na2CO3、HNO3、NaNO3、BaCl2D.H2SO4、Na2SO4、BaCl2、FeCl3二、填空题(本大题共1小题,共4分)11.为验证酸碱盐和氧化物的性质与转化,某同学设计如下实验(试管A中如入过量稀硫酸)。(1)试管A中观察到的现象是____________________。(2)反应①的化学方程式是_____________________________(写一个)。(3)反应②刚开始观察不到明显现象,其原因是____________________________。(4)试管C与A中固体的质量关系是A________C(选填“>”“<"或”=”)。三、计算题(本大题共1小题,共5分)12.取10g某锌样品(含少量杂质,且杂质不溶于水,也不与酸反应)于烧杯中,向其中加入一定量的稀硫酸,当加入稀硫酸的质量为93.7g时,恰好完全反应,生成气体的质量与反应时间的关系如下图所示,试回答下列问题:(1)恰好完全反应时所生成氢气的质量为_________g。(2)样品中锌的质量分数?_______(3)反应后,所得溶液中硫酸锌的质量分数为多少?_____四、简答题(本大题共2小题,共8分)13.走进化学变化的微观世界,有利于进一步认识化学变化。如图是某化学变化的微观示意图,X、Y、Z分别表示不同类别的原子,据图回答问题:该化学反应中生成物的分子个数比为_____。该化学反应涉及的物质中,可能属于氧化物的有_____种。该化学反应的基本类型为_____。由X原子构成的物质在该反应中_____(填“是”或“不是”)催化剂。14.甲、乙、丙三种固体物质的溶解度曲线如图所示,请回答下列问题:甲、乙、丙三种固体物质溶解度受温度影响最大的是_____。欲将t1℃时乙物质的不饱和溶液转化为该温度下的饱和溶液,可采取的方法是_____(任填一种)。氧气的溶解度随温度变化的规律与图中的_____(填“甲”、“乙”或“丙”)相似。下列说法...

1、当您付费下载文档后,您只拥有了使用权限,并不意味着购买了版权,文档只能用于自身使用,不得用于其他商业用途(如 [转卖]进行直接盈利或[编辑后售卖]进行间接盈利)。
2、本站所有内容均由合作方或网友上传,本站不对文档的完整性、权威性及其观点立场正确性做任何保证或承诺!文档内容仅供研究参考,付费前请自行鉴别。
3、如文档内容存在违规,或者侵犯商业秘密、侵犯著作权等,请点击“违规举报”。

碎片内容

2023-2024学年北京市鲁迅中学中考化学仿真试卷含解析.doc

确认删除?