电脑桌面
添加内谋知识网--内谋文库,文书,范文下载到电脑桌面
安装后可以在桌面快捷访问

2023-2024学年北京师大附中中考化学模拟精编试卷含解析.doc

2023-2024学年北京师大附中中考化学模拟精编试卷含解析.doc_第1页
1/11
2023-2024学年北京师大附中中考化学模拟精编试卷含解析.doc_第2页
2/11
2023-2024学年北京师大附中中考化学模拟精编试卷含解析.doc_第3页
3/11
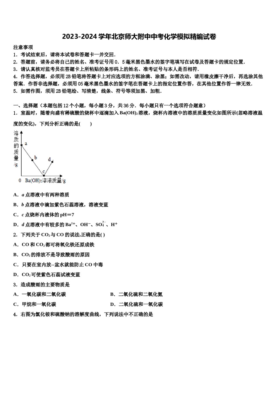
2023-2024学年北京师大附中中考化学模拟精编试卷注意事项1.考试结束后,请将本试卷和答题卡一并交回.2.答题前,请务必将自己的姓名、准考证号用0.5毫米黑色墨水的签字笔填写在试卷及答题卡的规定位置.3.请认真核对监考员在答题卡上所粘贴的条形码上的姓名、准考证号与本人是否相符.4.作答选择题,必须用2B铅笔将答题卡上对应选项的方框涂满、涂黑;如需改动,请用橡皮擦干净后,再选涂其他答案.作答非选择题,必须用05毫米黑色墨水的签字笔在答题卡上的指定位置作答,在其他位置作答一律无效.5.如需作图,须用2B铅笔绘、写清楚,线条、符号等须加黑、加粗.一、选择题(本题包括12个小题,每小题3分,共36分.每小题只有一个选项符合题意)1.室温时,随着向盛有稀硫酸的烧杯中逐滴加入Ba(OH)2溶液,烧杯内溶液中的溶质质量变化如图所示(忽略溶液温度的变化),下列分析正确的是()A.a点溶液中有两种溶质B.b点溶液中滴加紫色石蕊溶液,溶液变蓝C.c点烧杯内液体的pH=7D.d点溶液中有较多的Ba2+、OH-、SO、H+2.下列关于CO2与CO的说法,正确的是()A.CO和CO2都可将氧化铁还原成铁B.CO2的排放不是导致酸雨的原因C.只要在室内放--盆水就能防止CO中毒D.CO2可使紫色石蕊试液变蓝3.造成酸雨的主要物质是A.一氧化碳和二氧化碳B.二氧化硫和二氧化氮C.甲烷和一氧化碳D.二氧化硫和一氧化碳4.右图为氯化铵和硫酸钠的溶解度曲线,下列说法中不正确的是A.30℃时,氯化铵、硫酸钠的溶解度相同B.氯化铵的溶解度随温度的升高而增大C.将60℃时硫酸钠的饱和溶液降温至40℃,溶质质量分数不变D.将50℃时硫酸钠的饱和溶液降低温度,始终有晶体析出5.菏泽市紧紧围绕改善环境质量的核心目标,以保卫菏泽的碧水蓝天为已任,通过一项项有力举措,推动了城市的环境持续改善。下列做法中,不符合环境保护的是()A.短距离出行骑共享单车或公交车出行,绿色低碳B.提倡使用一次性塑料制品,干净卫生C.春节市区禁放烟花爆竹,文明过节D.回收废旧电池,减少重金属污染6.某品牌化肥标签如图所示,相关说法错误的是A.该化肥属于铵态氮肥,易溶于水B.该化肥是由N、H、C、O四种元素组成的纯净物C.NH4HCO3能与碱性物质反应D.NH4HCO3受热可能会产生含氮元素的气体7.氢氧化钠的俗名是()A.烧碱B.纯碱C.熟石灰D.小苏打8.以下是一个化学反应的微观示意图,从示意图获取的信息正确的是A.反应前后分子种类不发生改变B.反应前后原子的种类与数目发生改变C.反应前两种分子的个数比是1:2D.该反应的基本类型是化合反应9.生活中化学无处不在,下列说法错误的是A.10mL的酒精与10mL的水混合后,总体积小于20mLB.金刚石的硬度比生铁大C.胃酸过多可服用少量熟石灰D.施肥时,碳酸氢铵不能与熟石灰共同施用10.活性炭能净水,主要是因为它具有()A.难溶性B.稳定性C.吸附性D.可燃性11.红宝石和蓝宝石的主要成分都是氧化铝,它们颜色不同的原因是蓝宝石中混有少量的钛和铁。红宝石中含有少量的铬。这里的钛、铁和铬指的是()A.单质B.元素C.分子D.原子12.某反应前后分子变化的微观示意图如下。下列说法正确的是A.反应物中没有单质B.反应前后各元素化合价不变C.反应后元素种类增多D.反应前后原子个数不变二、填空题(本题包括4个小题,每小题7分,共28分)13.下表是1-18号元素在周期表中的部分信息,请回答下列问题:(1)人体中含量最多的元素是______(填元素符号)。(2)请画出第16号元素的原子结构示意图________;写出6号元素形成含有氧元素的酸的化学式________。(3)N既表示氮元素,又表示________。(4)写出13号元素的氧化物与盐酸反应的化学方程式为__________。(5)同一周期元素的原子结构的相同点是________。14.为验证Zn、Fe、Cu的金属活动性强弱,某同学设计了如下四个方案(只能用下面提供的药品):A、Zn、Fe、稀盐酸、CuB、Zn、FeSO4溶液、CuC、ZnSO4溶液、Fe、CuSO4溶液D、Zn、Fe、CuSO4溶液上述方案中可行的是__________;请你选出一种不可行的方案,并对此方案作出评价_________。写出你所选可行的方案中有气体生成的化学反应方程式______________(写出...

1、当您付费下载文档后,您只拥有了使用权限,并不意味着购买了版权,文档只能用于自身使用,不得用于其他商业用途(如 [转卖]进行直接盈利或[编辑后售卖]进行间接盈利)。
2、本站所有内容均由合作方或网友上传,本站不对文档的完整性、权威性及其观点立场正确性做任何保证或承诺!文档内容仅供研究参考,付费前请自行鉴别。
3、如文档内容存在违规,或者侵犯商业秘密、侵犯著作权等,请点击“违规举报”。

碎片内容

2023-2024学年北京师大附中中考化学模拟精编试卷含解析.doc

确认删除?