电脑桌面
添加内谋知识网--内谋文库,文书,范文下载到电脑桌面
安装后可以在桌面快捷访问

2023-2024学年吉林大附属中学中考化学四模试卷含解析.doc

2023-2024学年吉林大附属中学中考化学四模试卷含解析.doc_第1页
1/11
2023-2024学年吉林大附属中学中考化学四模试卷含解析.doc_第2页
2/11
2023-2024学年吉林大附属中学中考化学四模试卷含解析.doc_第3页
3/11
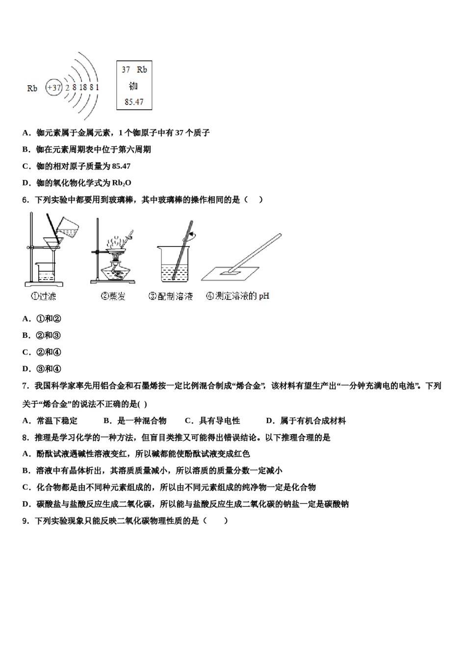
2023-2024学年吉林大附属中学中考化学四模试卷注意事项铅笔作答;第二部分必须用黑1.考生要认真填写考场号和座位序号。2.试题所有答案必须填涂或书写在答题卡上,在试卷上作答无效。第一部分必须用2B色字迹的签字笔作答。3.考试结束后,考生须将试卷和答题卡放在桌面上,待监考员收回。一、单选题(本大题共10小题,共20分)1.能源和环保是当今世界的重大问题,下列有关叙述正确的是()A.风能属于“绿色能源”B.化石燃料的使用不会污染环境C.使用农药和化肥不会污染水D.大量使用天然气作燃料符合“低碳生活”理念2.如图所示,“—”表示相连的两种物质能发生反应,“→”表示一种物质能转化成另一种物质,部分反应物、生成物及反应条件未标出。下列说法错误的是()A.甲是酸,乙和丙可以是金属B.甲是碳,乙和丙可以是氧化物C.甲的物质类别只能是单质或酸D.甲、乙、丙、丁可分属不同类别的物质3.下列说法中:①液态二氧化碳灭火时有降温和隔绝空气的作用②医疗上使用的0.9%的生理盐水是指100g生理盐水中含有0.9g医用氯化钠③如果不慎将浓硫酸滴到皮肤上,应立即用大量水冲洗,然后再涂上3%-5%的碳酸氢钠溶液④二氧化硫和二氧化氮等气体在空气中发生反应后的生成物溶于雨水,会形成酸雨。酸雨指pH小于5.6的降雨。其中,说法正确的有A.1条B.2条C.3条D.4条4.居里夫人在1898年从几吨的含铀废料中提炼出0.3g镭。已知镭元素的核电荷数为88,相对原子质量为226,则镭原子的核内中子数为()A.226B.88C.138D.315.铷元素在元素周期表中的信息与铷原子结构示意图如图所示,下列说法不正确的是()A.铷元素属于金属元素,1个铷原子中有37个质子B.铷在元素周期表中位于第六周期C.铷的相对原子质量为85.47D.铷的氧化物化学式为Rb2O6.下列实验中都要用到玻璃棒,其中玻璃棒的操作相同的是()A.①和②B.②和③C.②和④D.③和④7.我国科学家率先用铝合金和石墨烯按一定比例混合制成“烯合金”,该材料有望生产出“一分钟充满电的电池”。下列关于“烯合金”的说法不正确的是()A.常温下稳定B.是一种混合物C.具有导电性D.属于有机合成材料8.推理是学习化学的一种方法,但盲目类推又可能得出错误结论。以下推理合理的是A.酚酞试液遇碱性溶液变红,所以碱都能使酚酞试液变成红色B.溶液中有晶体析出,其溶质质量减小,所以溶质的质量分数一定减小C.化合物都是由不同种元素组成的,所以由不同元素组成的纯净物一定是化合物D.碳酸盐与盐酸反应生成二氧化碳,所以能与盐酸反应生成二氧化碳的钠盐一定是碳酸钠9.下列实验现象只能反映二氧化碳物理性质的是()A.紫色石蕊变红色B.石灰水变浑浊C.蜡烛熄灭D.杠杆左高右低10.有一包白色固体,可能含有Na2SO4、Na2CO3、BaCl2、NaOH中的一种或几种,取样溶于水,有白色沉淀产生:过滤后向沉淀中滴加盐酸,沉淀完全溶解并有气体产生,由此推断白色固体中A.可能存在NaOHB.可能存在Na2SO4C.肯定不存在BaCl2D.肯定只存在Na2CO3二、填空题(本大题共1小题,共4分)11.A、B、C三种固体物质的溶解度曲线如右图所示。据图回答问题:温度为____℃时,A物质与C物质的溶解度相等。将t1℃时A、B、C三种物质的饱和溶液升温到t2℃,有晶体析出的是____(填字母)。t2℃时,把A、B物质各50g分别加到100g水中,不能形成饱和溶液的是____(填字母),若要使之达到饱和状态,还需要向溶液中加入____g该溶质。三、计算题(本大题共1小题,共5分)12.现有2.4g镁与100g稀盐酸恰好完全反应,试求:可以生成____g氢气;稀盐酸中溶质的质量分数是____。四、简答题(本大题共2小题,共8分)13.锰及其化合物在生产中有重要作用.有如下反应:①3MnO2+4Al3Mn+2Al2O3②2MnO2+O2+4KOH═2K2MnO4+2H2O③3K2MnO4+2H2SO4═2KMnO4+2K2SO4+X+2H2O请回答下列问题:(1)①反应方程式属于反应基本类型中的_____(2)加热氯酸钾与MnO2的混合物可制得氧气.反应的化学方程式是_____.(3)MnO2是制作超级电容器的材料.MnSO4溶液与锰酸钾溶液发生反应生成MnO2和K2SO4,反应的化学方程式是_____.14.化学就在我们身边,它与我们的生活息息相关。请运用所学化学...

1、当您付费下载文档后,您只拥有了使用权限,并不意味着购买了版权,文档只能用于自身使用,不得用于其他商业用途(如 [转卖]进行直接盈利或[编辑后售卖]进行间接盈利)。
2、本站所有内容均由合作方或网友上传,本站不对文档的完整性、权威性及其观点立场正确性做任何保证或承诺!文档内容仅供研究参考,付费前请自行鉴别。
3、如文档内容存在违规,或者侵犯商业秘密、侵犯著作权等,请点击“违规举报”。

碎片内容

2023-2024学年吉林大附属中学中考化学四模试卷含解析.doc

确认删除?