电脑桌面
添加内谋知识网--内谋文库,文书,范文下载到电脑桌面
安装后可以在桌面快捷访问

2023-2024学年四川乐山市犍为县中考化学押题试卷含解析.doc

2023-2024学年四川乐山市犍为县中考化学押题试卷含解析.doc_第1页
1/15
2023-2024学年四川乐山市犍为县中考化学押题试卷含解析.doc_第2页
2/15
2023-2024学年四川乐山市犍为县中考化学押题试卷含解析.doc_第3页
3/15
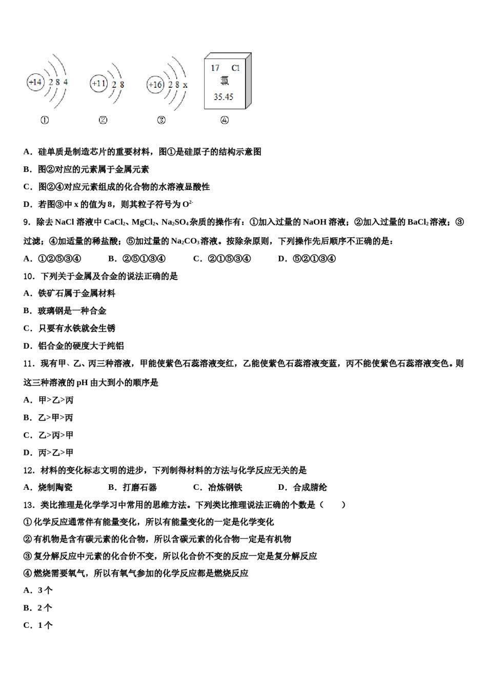
2023-2024学年四川乐山市犍为县中考化学押题试卷注意事项铅笔作答;第二部分必须用黑1.考生要认真填写考场号和座位序号。2.试题所有答案必须填涂或书写在答题卡上,在试卷上作答无效。第一部分必须用2B色字迹的签字笔作答。3.考试结束后,考生须将试卷和答题卡放在桌面上,待监考员收回。一、单选题(本大题共15小题,共30分)1.2019年3月22日﹣28日是第三十二届“中国水周”,活动的宣传主题为“坚持节水优先,强化水资源管理”。下列有关水的说法不正确的是()A.洗菜、洗衣和淘米的水可用来冲厕所B.可用过滤的方法降低水的硬度C.工业废水经处理达标后排放D.燃煤中加入石灰石作为固硫剂,可减少酸雨对水的污染2.下列食物中富含维生素的是A.鸡蛋B.蔬菜C.馒头D.牛肉3.红心甘蔗是因保存不当而感染“节菱孢莓菌”所致,进而产生“3-硝基丙酸”(化学式:C3H5NO4)等有毒物质,3-硝基丙酸中各元素质量分数如图所示,其中表示氮元素的质量分数是()A.①B.②C.③D.④4.下列所示图像能正确反应实验或化学反应事实的是A.稀H2SO4滴入BaCl2溶液中B.往部分变质的NaOH溶液中滴加稀盐酸C.等质量的Mg、Zn、Fe与足量的等质量分数的稀盐酸反应D.等质量,等质量分数的过氧化氢溶液制取O25.属于化合物的是()A.P4B.O2C.SiO2D.C606.下列变化属于化学变化的是A.夜幕降临,街道两旁霓虹灯通电后发出美丽的亮光B.“侯氏制碱法”用空气、水、食盐生产纯碱和化肥C.青铜受热熔化后浇铸成各种形状的工艺品D.自来水通过蒸馏变成可饮用的瓶装蒸馏水7.把A、B、C、D四种纯净物放在一密闭容器中反应,过一段时间后,反应前后各物质的质量如表物质/质量ABCD反应前质量/g22821反应后质量/g1342未知下列说法正确的是()A.A和B的相对分子质量比一定为11:24B.B物质是生成物C.C物质可能是催化剂D.反应后D的质量是13g8.对下列图示信息的分析错误的是A.硅单质是制造芯片的重要材料,图①是硅原子的结构示意图B.图②对应的元素属于金属元素C.图②④对应元素组成的化合物的水溶液显酸性D.若图③中x的值为8,则其粒子符号为O2-9.除去NaCl溶液中CaCl2、MgCl2、Na2SO4杂质的操作有:①加入过量的NaOH溶液;②加入过量的BaCl2溶液;③过滤;④加适量的稀盐酸;⑤加过量的Na2CO3溶液。按除杂原则,下列操作先后顺序不正确的是:A.①②⑤③④B.②⑤①③④C.②①⑤③④D.⑤②①③④10.下列关于金属及合金的说法正确的是A.铁矿石属于金属材料B.玻璃钢是一种合金C.只要有水铁就会生锈D.铝合金的硬度大于纯铝11.现有甲、乙、丙三种溶液,甲能使紫色石蕊溶液变红,乙能使紫色石蕊溶液变蓝,丙不能使紫色石蕊溶液变色。则这三种溶液的pH由大到小的顺序是A.甲>乙>丙B.乙>甲>丙C.乙>丙>甲D.丙>乙>甲12.材料的变化标志文明的进步,下列制得材料的方法与化学反应无关的是A.烧制陶瓷B.打磨石器C.冶炼钢铁D.合成腈纶13.类比推理是化学学习中常用的思维方法。下列类比推理说法正确的个数是()①化学反应通常伴有能量变化,所以有能量变化的一定是化学变化②有机物是含有碳元素的化合物,所以含碳元素的化合物一定是有机物③复分解反应中元素的化合价不变,所以化合价不变的反应一定是复分解反应④燃烧需要氧气,所以有氧气参加的化学反应都是燃烧反应A.3个B.2个C.1个D.0个14.如图是某化学反应过程的微观示意图,下列有关说法正确的是A.甲和丙均属于有机物B.反应前后分子数目和原子数目均不变C.生成的丙和丁的分子个数比为1:1D.反应中甲和乙的质量比为1:315.下列有关生活、环境、能源、资源问题叙述错误的是A.加速石油、煤炭的开采,快速提高人类的生活质量B.pH<5.6的雨水称为酸雨C.“温室效应”主要是由CO2等气体引起的D.PM2.5专用口罩中使用了活性炭,是利用了活性炭的吸附性二、填空题(本大题共1小题,共6分)16.某学校组织学生到郊外野炊.(1)有些同学带了如下的食品,其中主要为人体提供蛋白质的是_____(填序号);主要为人体提供糖类的是_____(填序号).①鸡蛋②水③花生油④面包(2)在野炊活动中用到的水来自一个大型水库,你认为水库的水属...

1、当您付费下载文档后,您只拥有了使用权限,并不意味着购买了版权,文档只能用于自身使用,不得用于其他商业用途(如 [转卖]进行直接盈利或[编辑后售卖]进行间接盈利)。
2、本站所有内容均由合作方或网友上传,本站不对文档的完整性、权威性及其观点立场正确性做任何保证或承诺!文档内容仅供研究参考,付费前请自行鉴别。
3、如文档内容存在违规,或者侵犯商业秘密、侵犯著作权等,请点击“违规举报”。

碎片内容

2023-2024学年四川乐山市犍为县中考化学押题试卷含解析.doc

确认删除?