电脑桌面
添加内谋知识网--内谋文库,文书,范文下载到电脑桌面
安装后可以在桌面快捷访问

2023-2024学年四川省宜宾市高县中考五模化学试题含解析.doc

2023-2024学年四川省宜宾市高县中考五模化学试题含解析.doc_第1页
1/11
2023-2024学年四川省宜宾市高县中考五模化学试题含解析.doc_第2页
2/11
2023-2024学年四川省宜宾市高县中考五模化学试题含解析.doc_第3页
3/11
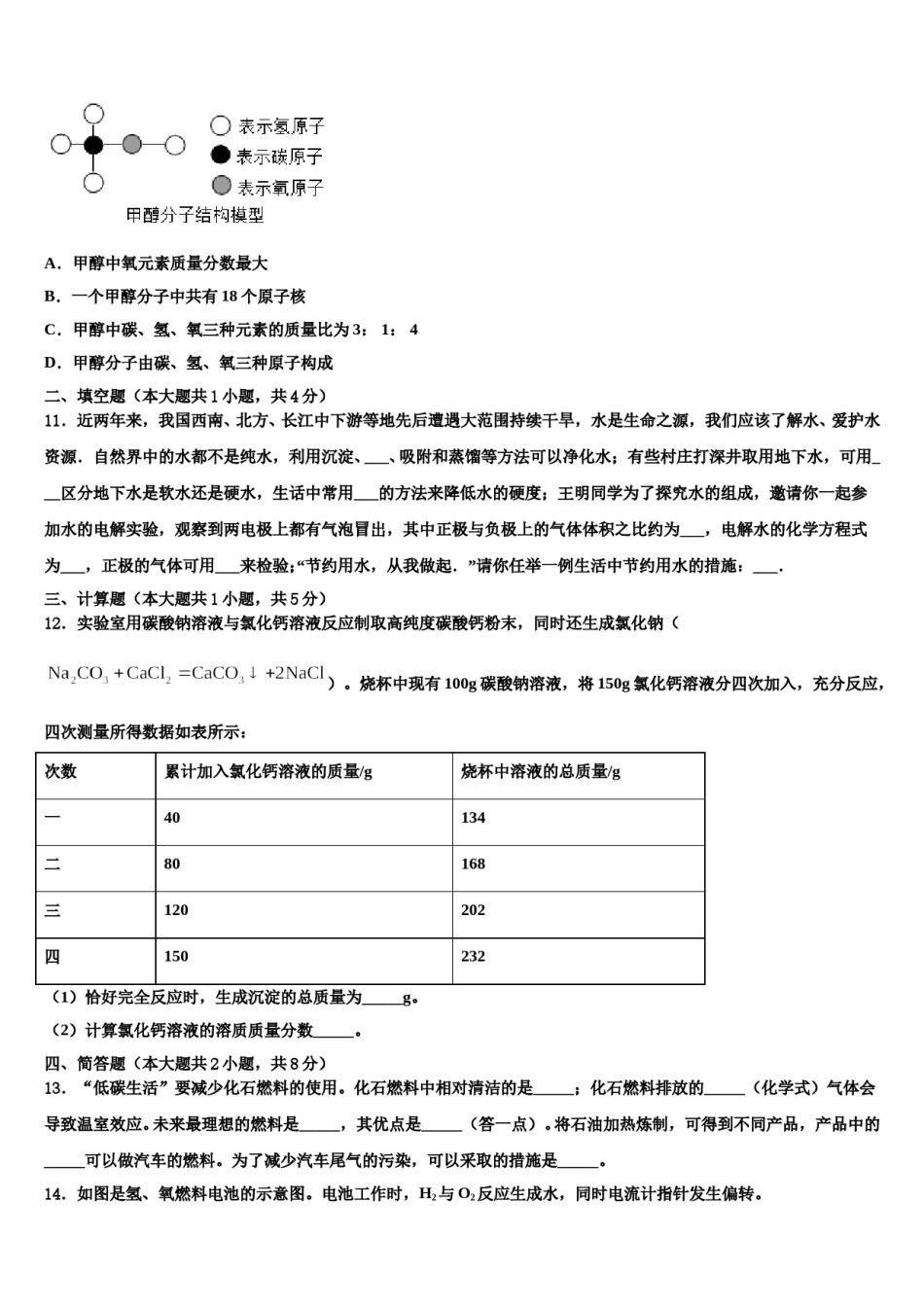
2023-2024学年四川省宜宾市高县中考五模化学试题注意事项1.考试结束后,请将本试卷和答题卡一并交回.2.答题前,请务必将自己的姓名、准考证号用0.5毫米黑色墨水的签字笔填写在试卷及答题卡的规定位置.3.请认真核对监考员在答题卡上所粘贴的条形码上的姓名、准考证号与本人是否相符.4.作答选择题,必须用2B铅笔将答题卡上对应选项的方框涂满、涂黑;如需改动,请用橡皮擦干净后,再选涂其他答案.作答非选择题,必须用05毫米黑色墨水的签字笔在答题卡上的指定位置作答,在其他位置作答一律无效.5.如需作图,须用2B铅笔绘、写清楚,线条、符号等须加黑、加粗.一、单选题(本大题共10小题,共20分)1.下列事实的结论或解释中不正确的是A.公园的桂花开放时满园飘香——说明分子在不断运动B.生铁和钢的性能不同——是由于含碳量不同C.某物质完全燃烧生成CO2和H2O——该物质一定由C、H两种元素组成D.酸碱中和反应能生成水——实质是氢离子(H+)与氢氧根(OH-)结合生成了H2O2.在盐酸和氯化铜混合溶液中加入氢氧化钙溶液,相关量的变化与图像不相符的是()A.B.C.D.3.下列微粒中,能表示2个氢分子的是A.2HB.2H+C.H2OD.2H2D.牛奶4.放入一定量水中,充分搅拌后形成溶液的是A.泥土B.麻油C.食盐5.下列实验操作正确的是()A.连接仪器B.塞紧橡皮塞C.点燃酒精灯D.测溶液的pH6.下列物质中,属于氧化物的是A.铁B.空气C.水D.食盐7.下列能为人体活动提供能量的是A.糖类B.维生素C.食盐D.水8.pH是水质监测的重要指标之一,下列水样酸性最强的是A.pH=1.3的工业废水B.pH=4.5的雨水C.pH=7.0的蒸馏水D.pH=7.3的矿泉水9.Fe2O3中Fe的化合价是A.-3B.-2C.+2D.+310.工业酒精中常含有甲醇(化学式CH3OH),误食后会使人眼睛失明,甚至死亡。下列有关甲醇的说法中不正确的是()A.甲醇中氧元素质量分数最大B.一个甲醇分子中共有18个原子核C.甲醇中碳、氢、氧三种元素的质量比为3:1:4D.甲醇分子由碳、氢、氧三种原子构成二、填空题(本大题共1小题,共4分)11.近两年来,我国西南、北方、长江中下游等地先后遭遇大范围持续干旱,水是生命之源,我们应该了解水、爱护水资源.自然界中的水都不是纯水,利用沉淀、___、吸附和蒸馏等方法可以净化水;有些村庄打深井取用地下水,可用___区分地下水是软水还是硬水,生话中常用___的方法来降低水的硬度;王明同学为了探究水的组成,邀请你一起参加水的电解实验,观察到两电极上都有气泡冒出,其中正极与负极上的气体体积之比约为___,电解水的化学方程式为___,正极的气体可用___来检验;“节约用水,从我做起.”请你任举一例生活中节约用水的措施:___.三、计算题(本大题共1小题,共5分)12.实验室用碳酸钠溶液与氯化钙溶液反应制取高纯度碳酸钙粉末,同时还生成氯化钠()。烧杯中现有100g碳酸钠溶液,将150g氯化钙溶液分四次加入,充分反应,四次测量所得数据如表所示:次数累计加入氯化钙溶液的质量/g烧杯中溶液的总质量/g一40134二80168三120202四150232(1)恰好完全反应时,生成沉淀的总质量为_____g。(2)计算氯化钙溶液的溶质质量分数_____。四、简答题(本大题共2小题,共8分)13.“低碳生活”要减少化石燃料的使用。化石燃料中相对清洁的是_____;化石燃料排放的_____(化学式)气体会导致温室效应。未来最理想的燃料是_____,其优点是_____(答一点)。将石油加热炼制,可得到不同产品,产品中的_____可以做汽车的燃料。为了减少汽车尾气的污染,可以采取的措施是_____。14.如图是氢、氧燃料电池的示意图。电池工作时,H2与O2反应生成水,同时电流计指针发生偏转。请写出电池工作时反应的化学方程式。溶液pH将如何变化?如何用pH试纸测溶液的pH?五、探究题(本大题共2小题,共13分)15.氢氧化钠是重要的工业原料,也是实验室的常用药品。小明和小芳做了如下探究:小明查阅资料得知,氢氧化钠溶液露置在空气中容易变质,其变质的化学方程式为______。小明向氢氧化钠溶液中加入稀硫酸,该中和反应的实质是______;然后,对反应后废液的溶质进行了如下探究:氢氧化钠溶液和稀硫酸...

1、当您付费下载文档后,您只拥有了使用权限,并不意味着购买了版权,文档只能用于自身使用,不得用于其他商业用途(如 [转卖]进行直接盈利或[编辑后售卖]进行间接盈利)。
2、本站所有内容均由合作方或网友上传,本站不对文档的完整性、权威性及其观点立场正确性做任何保证或承诺!文档内容仅供研究参考,付费前请自行鉴别。
3、如文档内容存在违规,或者侵犯商业秘密、侵犯著作权等,请点击“违规举报”。

碎片内容

2023-2024学年四川省宜宾市高县中考五模化学试题含解析.doc

确认删除?