电脑桌面
添加内谋知识网--内谋文库,文书,范文下载到电脑桌面
安装后可以在桌面快捷访问

2023-2024学年四川省广安市友谊中学中考化学模拟精编试卷含解析.doc

2023-2024学年四川省广安市友谊中学中考化学模拟精编试卷含解析.doc_第1页
1/12
2023-2024学年四川省广安市友谊中学中考化学模拟精编试卷含解析.doc_第2页
2/12
2023-2024学年四川省广安市友谊中学中考化学模拟精编试卷含解析.doc_第3页
3/12
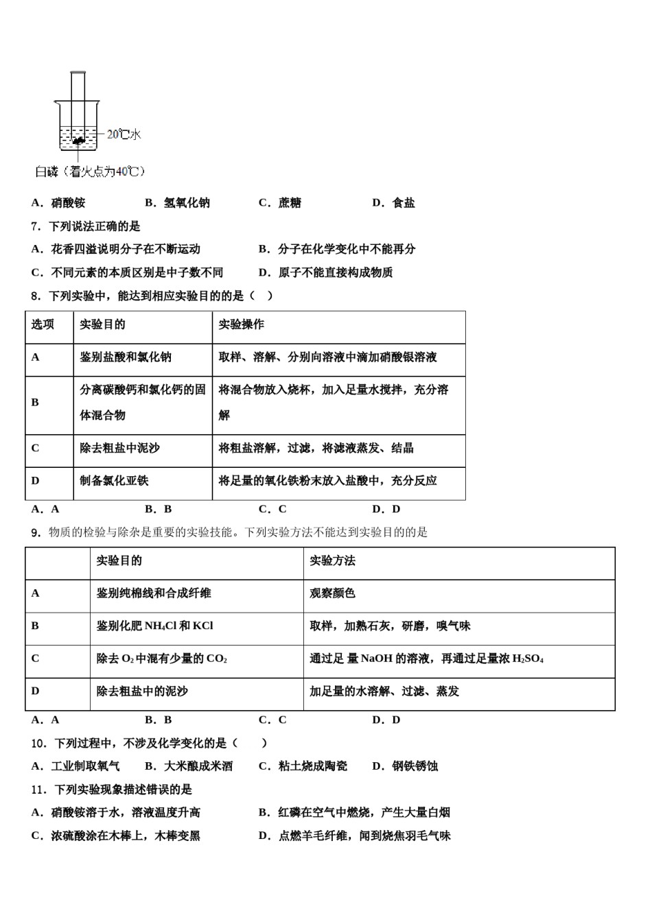
2023-2024学年四川省广安市友谊中学中考化学模拟精编试卷注意事项:1.答题前,考生先将自己的姓名、准考证号填写清楚,将条形码准确粘贴在考生信息条形码粘贴区。2.选择题必须使用2B铅笔填涂;非选择题必须使用0.5毫米黑色字迹的签字笔书写,字体工整、笔迹清楚。3.请按照题号顺序在各题目的答题区域内作答,超出答题区域书写的答案无效;在草稿纸、试题卷上答题无效。4.保持卡面清洁,不要折叠,不要弄破、弄皱,不准使用涂改液、修正带、刮纸刀。一、选择题(本题包括12个小题,每小题3分,共36分.每小题只有一个选项符合题意)1.下列化学用语表达不正确的是()A.两个氮分子:2N2B.钙离子:Ca2+C.两个氢原子:H2D.氧化镁:MgO2.下列知识的归纳中,都正确的一组是()A.生活常识B.节约意识C.安全常识D.环保意识3.下列反应属于分解反应的是A.B.C.D.4.古代的“打火机”——“火折子”是用草纸卷成密集的纸卷,用火点燃,再将其吹灭放入竹筒中,需要的时候取出轻轻吹一下即可生火。以下关于“火折子”制作及使用的说法错误的是A.制作“纸卷”的草纸是可燃物B.准备放入竹筒中的“火折子”要留些火星C.纸卷放入竹筒后,盖子不能将竹筒完全密封D.“火折子”吹了会燃烧是因为降低“纸卷”的着火点5.下列所示的四个图像,能正确反映对应变化关系的是A.电解水B.向两份完全相同的稀盐酸中分别加入锌粉和铁粉C.加热一定质量的高锰酸钾D.向一定量的氢氧化钠溶液中加水稀释6.如图是某同学探究燃烧条件的改装装置,往烧杯中加入下列哪种物质,能引起白磷燃烧的是A.硝酸铵B.氢氧化钠C.蔗糖D.食盐7.下列说法正确的是A.花香四溢说明分子在不断运动B.分子在化学变化中不能再分C.不同元素的本质区别是中子数不同D.原子不能直接构成物质8.下列实验中,能达到相应实验目的的是()选项实验目的实验操作A鉴别盐酸和氯化钠取样、溶解、分别向溶液中滴加硝酸银溶液分离碳酸钙和氯化钙的固将混合物放入烧杯,加入足量水搅拌,充分溶B体混合物解C除去粗盐中泥沙将粗盐溶解,过滤,将滤液蒸发、结晶D制备氯化亚铁将足量的氧化铁粉末放入盐酸中,充分反应A.AB.BC.CD.D9.物质的检验与除杂是重要的实验技能。下列实验方法不能达到实验目的的是实验目的实验方法A鉴别纯棉线和合成纤维观察颜色B鉴别化肥NH4Cl和KCl取样,加熟石灰,研磨,嗅气味C除去O2中混有少量的CO2通过足量NaOH的溶液,再通过足量浓H2SO4D除去粗盐中的泥沙加足量的水溶解、过滤、蒸发A.AB.BC.CD.D)D.钢铁锈蚀10.下列过程中,不涉及化学变化的是(C.粘土烧成陶瓷A.工业制取氧气B.大米酿成米酒11.下列实验现象描述错误的是A.硝酸铵溶于水,溶液温度升高B.红磷在空气中燃烧,产生大量白烟D.点燃羊毛纤维,闻到烧焦羽毛气味C.浓硫酸涂在木棒上,木棒变黑12.向一定量的盐酸和氯化钙的混合溶液中不断滴入碳酸钠溶液。下列有关质量关系图像中不正确的是A.B.C.D.二、填空题(本题包括4个小题,每小题7分,共28分)13.近年来,合肥为了加速滨湖特大城市建设,新建多座高架立交桥(如图).请你根据图示回答下列问题:图中使用石油炼制的产品是_____(填序号);混凝土构造石柱中的钢筋属于_____材料;灯饰外壳由高级塑料制成,塑料属于_____材料.(填“合成”或“金属”)铁制防护栏刷涂油漆,目的是_____;不锈钢属于_____(填“纯净物”或“混合物”),请用一个化学方程式证明铁比铜的金属活动性强_____.14.请比较下列叙述,填上“>”“=”或“<”(1)氯元素的化合价:_____(2)铁元素的质量分数:氧化亚铁_____氧化铁(3)液体体积:100mL酒精与100mL水混合后的体积_____200mL15.下图是甲、乙、丙三种固体物质的溶解度曲线,回答下列问题:A点的含义是_____________________。在30℃时,向30克甲物质中加入50克水,充分溶解后所得溶液是____________溶液(填“饱和”或“不饱和”)。若乙中混有少量甲,最好采用_________的方法提纯乙(填“降温结晶”或“蒸发结晶”)。将30℃时甲、乙、丙三种物质的饱和溶液降温到10℃,则其溶质质量分数不变的物质是_________________...

1、当您付费下载文档后,您只拥有了使用权限,并不意味着购买了版权,文档只能用于自身使用,不得用于其他商业用途(如 [转卖]进行直接盈利或[编辑后售卖]进行间接盈利)。
2、本站所有内容均由合作方或网友上传,本站不对文档的完整性、权威性及其观点立场正确性做任何保证或承诺!文档内容仅供研究参考,付费前请自行鉴别。
3、如文档内容存在违规,或者侵犯商业秘密、侵犯著作权等,请点击“违规举报”。

碎片内容

2023-2024学年四川省广安市友谊中学中考化学模拟精编试卷含解析.doc

确认删除?