电脑桌面
添加内谋知识网--内谋文库,文书,范文下载到电脑桌面
安装后可以在桌面快捷访问

2023-2024学年四川省成都市师大一中学中考化学四模试卷含解析.doc

2023-2024学年四川省成都市师大一中学中考化学四模试卷含解析.doc_第1页
1/13
2023-2024学年四川省成都市师大一中学中考化学四模试卷含解析.doc_第2页
2/13
2023-2024学年四川省成都市师大一中学中考化学四模试卷含解析.doc_第3页
3/13
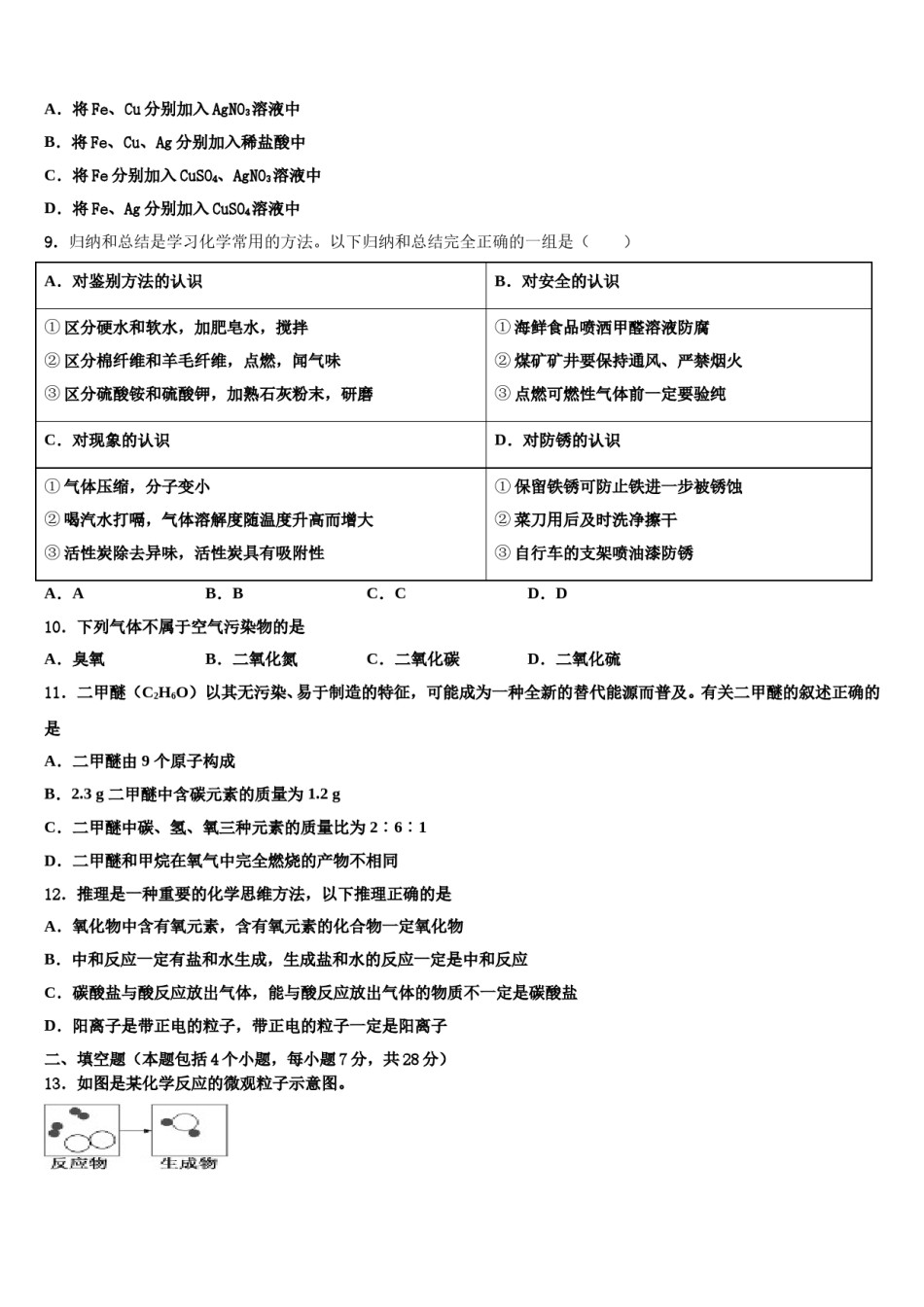
2023-2024学年四川省成都市师大一中学中考化学四模试卷注意事项1.考试结束后,请将本试卷和答题卡一并交回.2.答题前,请务必将自己的姓名、准考证号用0.5毫米黑色墨水的签字笔填写在试卷及答题卡的规定位置.3.请认真核对监考员在答题卡上所粘贴的条形码上的姓名、准考证号与本人是否相符.4.作答选择题,必须用2B铅笔将答题卡上对应选项的方框涂满、涂黑;如需改动,请用橡皮擦干净后,再选涂其他答案.作答非选择题,必须用05毫米黑色墨水的签字笔在答题卡上的指定位置作答,在其他位置作答一律无效.5.如需作图,须用2B铅笔绘、写清楚,线条、符号等须加黑、加粗.一、选择题(本题包括12个小题,每小题3分,共36分.每小题只有一个选项符合题意)1.下列粗盐提纯操作中,正确的是()A.称量固体药品B.溶解C.过滤D.蒸发2.下列实验方法错误的是A.除去氯化银中的氯化钠,加足量的水溶解、过滤、洗涤、干燥B.除去氯化钾中的碳酸钾,加足量的稀盐酸、蒸发结晶C.鉴别硝酸铵和氯化钠,分别加适量的水,用手触摸容器壁D.鉴别CO2和SO2,将气体分别通入紫色石蕊溶液中,观察颜色变化3.如图是某化学反应的微观示意图,图中相同的球表示同种元素的原子。下列说法正确的是A.反应前后原子的种类一定不变,原子数量可能改变B.反应类型是置换反应C.该反应中生成物的分子个数比为1:2D.氢元素和氧元素的化合价在反应前后都没有变化4.下列属于合成有机高分子材料的是()A.聚乙烯B.棉花C.羊毛D.生铁5.下列四种氮肥中,含氮量最高的是A.NH4ClB.NH4NO3C.NH4HCO3D.(NH4)2SO46.下列关于溶液说法正确的是()A.将氯化钠和植物油放入水中,充分搅拌后都能形成溶液B.把20%的蔗糖溶液均分成两份,每份溶液的溶质质量分数为10%C.向20℃时的蔗糖饱和溶液中加入食盐,食盐不再溶解D.配制50gl6%的氯化钠溶液一般经过计算、称量(或量取)、溶解、装瓶存放等步骤7.对比法是学习化学的重要研究方法。下列实验方案设计中未采用对比法的是A.探究燃烧的条件B.探究分子的性质C.探究铁生锈的条件D.探究MnO2的催化作用8.某同学为验证铁、铜、银三种金属的活动性顺序,他设计了以下四种实验方案,其中能达到目的是A.将Fe、Cu分别加入AgNO3溶液中B.将Fe、Cu、Ag分别加入稀盐酸中C.将Fe分别加入CuSO4、AgNO3溶液中D.将Fe、Ag分别加入CuSO4溶液中9.归纳和总结是学习化学常用的方法。以下归纳和总结完全正确的一组是()A.对鉴别方法的认识B.对安全的认识①区分硬水和软水,加肥皂水,搅拌①海鲜食品喷洒甲醛溶液防腐②区分棉纤维和羊毛纤维,点燃,闻气味②煤矿矿井要保持通风、严禁烟火③区分硫酸铵和硫酸钾,加熟石灰粉末,研磨③点燃可燃性气体前一定要验纯C.对现象的认识D.对防锈的认识①气体压缩,分子变小①保留铁锈可防止铁进一步被锈蚀②喝汽水打嗝,气体溶解度随温度升高而增大②菜刀用后及时洗净擦干③活性炭除去异味,活性炭具有吸附性③自行车的支架喷油漆防锈A.AB.BC.CD.D10.下列气体不属于空气污染物的是A.臭氧B.二氧化氮C.二氧化碳D.二氧化硫11.二甲醚(C2H6O)以其无污染、易于制造的特征,可能成为一种全新的替代能源而普及。有关二甲醚的叙述正确的是A.二甲醚由9个原子构成B.2.3g二甲醚中含碳元素的质量为1.2gC.二甲醚中碳、氢、氧三种元素的质量比为2︰6︰1D.二甲醚和甲烷在氧气中完全燃烧的产物不相同12.推理是一种重要的化学思维方法,以下推理正确的是A.氧化物中含有氧元素,含有氧元素的化合物一定氧化物B.中和反应一定有盐和水生成,生成盐和水的反应一定是中和反应C.碳酸盐与酸反应放出气体,能与酸反应放出气体的物质不一定是碳酸盐D.阳离子是带正电的粒子,带正电的粒子一定是阳离子二、填空题(本题包括4个小题,每小题7分,共28分)13.如图是某化学反应的微观粒子示意图。(1)两种反应物的共同之处是:每个分子都_________。该反应的基本类型属于________,写一个符合这一反应类型的化学方程式____________。(2)根据化学反应的本质,生成物的方框内还应补充的粒子及数目是______.A.一个B.两个C.一个D.两个14....

1、当您付费下载文档后,您只拥有了使用权限,并不意味着购买了版权,文档只能用于自身使用,不得用于其他商业用途(如 [转卖]进行直接盈利或[编辑后售卖]进行间接盈利)。
2、本站所有内容均由合作方或网友上传,本站不对文档的完整性、权威性及其观点立场正确性做任何保证或承诺!文档内容仅供研究参考,付费前请自行鉴别。
3、如文档内容存在违规,或者侵犯商业秘密、侵犯著作权等,请点击“违规举报”。

碎片内容

2023-2024学年四川省成都市师大一中学中考化学四模试卷含解析.doc

确认删除?