电脑桌面
添加内谋知识网--内谋文库,文书,范文下载到电脑桌面
安装后可以在桌面快捷访问

2023-2024学年四川省成都市育才校中考联考化学试题含解析.doc

2023-2024学年四川省成都市育才校中考联考化学试题含解析.doc_第1页
1/11
2023-2024学年四川省成都市育才校中考联考化学试题含解析.doc_第2页
2/11
2023-2024学年四川省成都市育才校中考联考化学试题含解析.doc_第3页
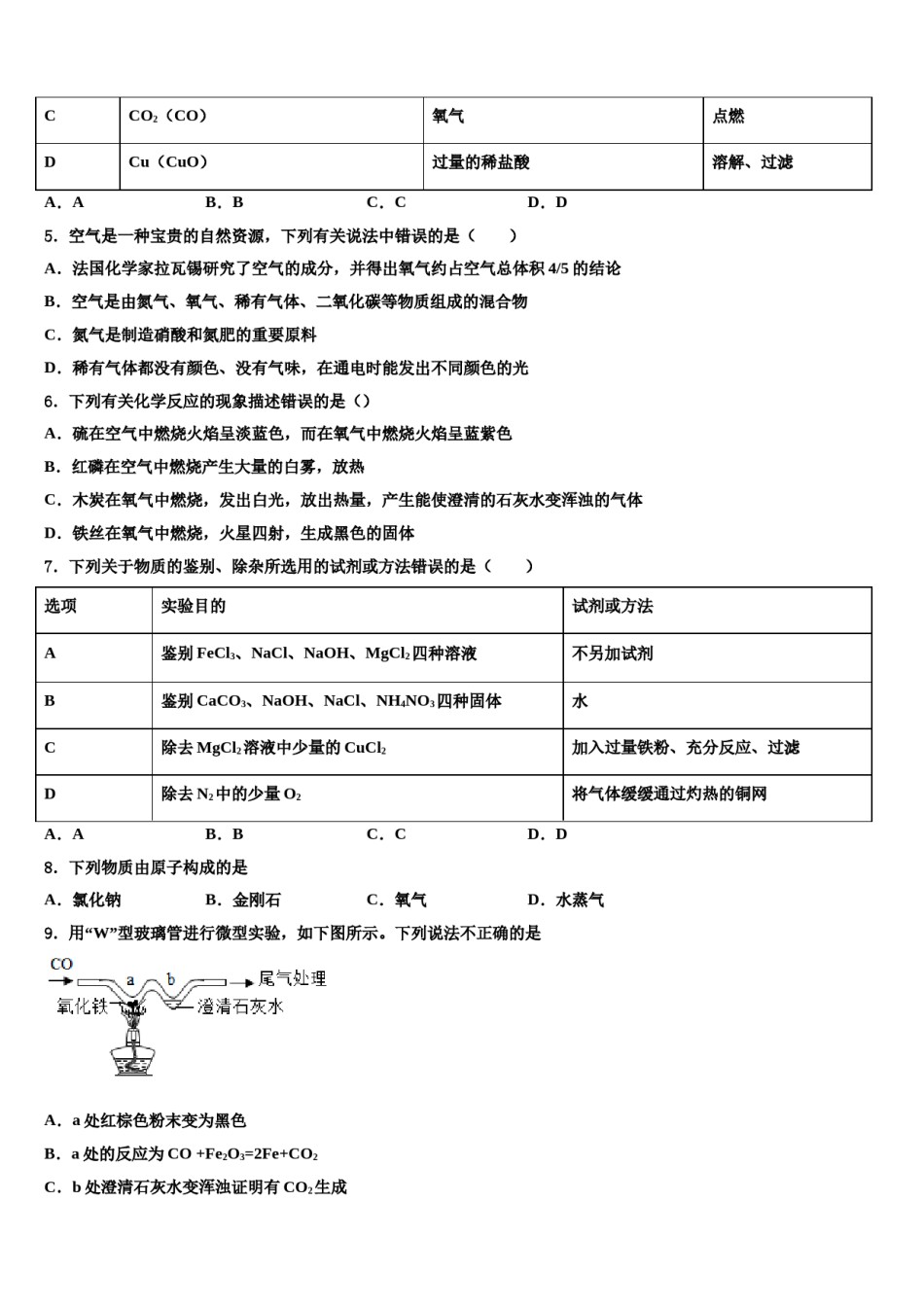
3/11
2023-2024学年四川省成都市育才校中考联考化学试题考生请注意:1.答题前请将考场、试室号、座位号、考生号、姓名写在试卷密封线内,不得在试卷上作任何标记。2.第一部分选择题每小题选出答案后,需将答案写在试卷指定的括号内,第二部分非选择题答案写在试卷题目指定的位置上。3.考生必须保证答题卡的整洁。考试结束后,请将本试卷和答题卡一并交回。一、单选题(本大题共10小题,共20分)1.下列说法正确的是()A.湿润pH试纸会导致测定结果偏小B.灯泡中使用钨丝是因为钨的熔点低C.KNO3能促进作物茎和叶的生长D.玻璃钢、石棉网、有机玻璃都是复合材料2.某同学为了探究甲、乙、丙、丁四种物质之间能否发生反应,将它们混合在一密闭容器中加热。一段时间后,记录数据如下表。下列判断错误的是物质甲乙丙丁反应前质量/g23063反应后质量/g122x3A.x=24B.丁可能是催化剂C.反应中甲和丙的质量比是1:2D.容器内发生的是分解反应3.下列数据为常见水果的近似pH,其中酸性最强的是()A.柠檬pH=2.1B.苹果pH=3.0C.菠萝pH=5.1D.柿子pH=8.54.除去下列物质中的杂质(括号内为杂质),所选用的试剂及操作方法均正确的一组是选项待提纯的物质选用的试剂操作的方法过滤ACuSO4溶液(H2SO4)过量的氢氧化钠溶液过滤BHCl溶液(H2SO4)过量的BaCl2溶液CCO2(CO)氧气点燃DCu(CuO)过量的稀盐酸溶解、过滤A.AB.BC.CD.D5.空气是一种宝贵的自然资源,下列有关说法中错误的是()A.法国化学家拉瓦锡研究了空气的成分,并得出氧气约占空气总体积4/5的结论B.空气是由氮气、氧气、稀有气体、二氧化碳等物质组成的混合物C.氮气是制造硝酸和氮肥的重要原料D.稀有气体都没有颜色、没有气味,在通电时能发出不同颜色的光6.下列有关化学反应的现象描述错误的是()A.硫在空气中燃烧火焰呈淡蓝色,而在氧气中燃烧火焰呈蓝紫色B.红磷在空气中燃烧产生大量的白雾,放热C.木炭在氧气中燃烧,发出白光,放出热量,产生能使澄清的石灰水变浑浊的气体D.铁丝在氧气中燃烧,火星四射,生成黑色的固体7.下列关于物质的鉴别、除杂所选用的试剂或方法错误的是()选项实验目的试剂或方法A鉴别FeCl3、NaCl、NaOH、MgCl2四种溶液不另加试剂B鉴别CaCO3、NaOH、NaCl、NH4NO3四种固体水C除去MgCl2溶液中少量的CuCl2加入过量铁粉、充分反应、过滤D除去N2中的少量O2将气体缓缓通过灼热的铜网A.AB.BC.CD.D8.下列物质由原子构成的是A.氯化钠B.金刚石C.氧气D.水蒸气9.用“W”型玻璃管进行微型实验,如下图所示。下列说法不正确的是A.a处红棕色粉末变为黑色B.a处的反应为CO+Fe2O3=2Fe+CO2C.b处澄清石灰水变浑浊证明有CO2生成D.可利用点燃的方法进行尾气处理10.下列关于物质的组成、分类、性质以及变化规律的总结中,正确的是A.CO、CO2都是碳的氧化物,都能使澄清的石灰水变浑浊B.NaOH、Na2CO3都属于碱类物质,都能使石蕊溶液变红C.H2、O2都能在空气中燃烧,都是日常生活中常用的燃料D.H2SO4、(NH4)2SO4都含有SO42-,都能跟Ba(NO3)2反应产生沉淀二、填空题(本大题共1小题,共4分)11.a、b、c三种物质的溶解度曲线如图所示:温度在t1﹣t2之间时,a、b、c三种物质的溶解度大小顺序是_____(不含t1,t2温度点);t3℃时,将20克b溶于50克水中,所得溶液的溶质质量分数为_____(精确到0.1%);将c的饱和溶液变为不饱和溶液,方法是_____。将a、b的饱和溶液从t3℃降至t1℃,析出晶体的质量关系是_____(填写“a>b”或“a<b”或“无法确定”)三、计算题(本大题共1小题,共5分)12.取小苏打样品,来测定其中碳酸氢钠的质量分数(假设该样品中只含有氯化钠一种杂质)。取样品10g逐滴加入稀盐酸,生成CO2气体的质量与滴加稀盐酸的质量关系如图所示,求:(1)样品中碳酸氢钠的质量分数_____。(2)恰好完全反应时,所得溶液中溶质的质量分数_____。四、简答题(本大题共2小题,共8分)13.如图为A、B、C三种物质的溶解度曲线,回答下列问题。当温度在t1℃<t<t2℃之间时,A物质与C物质___(填“能”或“不能”)配制溶质质量分数相同的饱和溶液。t1℃时,若要将210克B物质的饱和...

1、当您付费下载文档后,您只拥有了使用权限,并不意味着购买了版权,文档只能用于自身使用,不得用于其他商业用途(如 [转卖]进行直接盈利或[编辑后售卖]进行间接盈利)。
2、本站所有内容均由合作方或网友上传,本站不对文档的完整性、权威性及其观点立场正确性做任何保证或承诺!文档内容仅供研究参考,付费前请自行鉴别。
3、如文档内容存在违规,或者侵犯商业秘密、侵犯著作权等,请点击“违规举报”。

碎片内容

2023-2024学年四川省成都市育才校中考联考化学试题含解析.doc

确认删除?