电脑桌面
添加内谋知识网--内谋文库,文书,范文下载到电脑桌面
安装后可以在桌面快捷访问

2023-2024学年四川省成都树德中学中考适应性考试化学试题含解析.doc

2023-2024学年四川省成都树德中学中考适应性考试化学试题含解析.doc_第1页
1/14
2023-2024学年四川省成都树德中学中考适应性考试化学试题含解析.doc_第2页
2/14
2023-2024学年四川省成都树德中学中考适应性考试化学试题含解析.doc_第3页
3/14
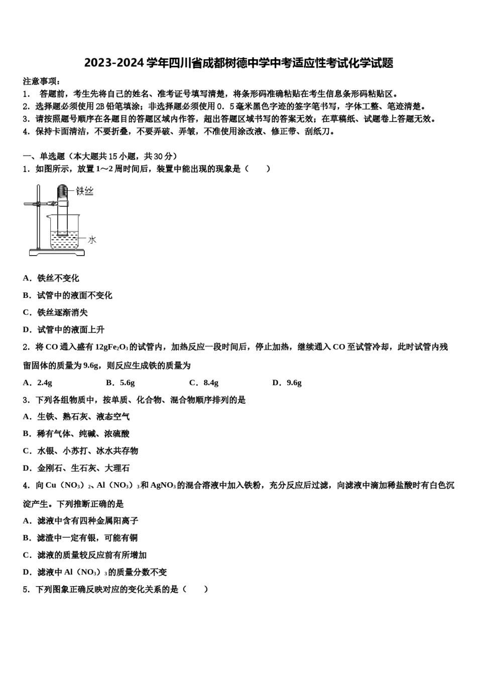
2023-2024学年四川省成都树德中学中考适应性考试化学试题注意事项:1.答题前,考生先将自己的姓名、准考证号填写清楚,将条形码准确粘贴在考生信息条形码粘贴区。2.选择题必须使用2B铅笔填涂;非选择题必须使用0.5毫米黑色字迹的签字笔书写,字体工整、笔迹清楚。3.请按照题号顺序在各题目的答题区域内作答,超出答题区域书写的答案无效;在草稿纸、试题卷上答题无效。4.保持卡面清洁,不要折叠,不要弄破、弄皱,不准使用涂改液、修正带、刮纸刀。一、单选题(本大题共15小题,共30分)1.如图所示,放置1~2周时间后,装置中能出现的现象是()A.铁丝不变化B.试管中的液面不变化C.铁丝逐渐消失D.试管中的液面上升2.将CO通入盛有12gFe2O3的试管内,加热反应一段时间后,停止加热,继续通入CO至试管冷却,此时试管内残留固体的质量为9.6g,则反应生成铁的质量为A.2.4gB.5.6gC.8.4gD.9.6g3.下列各组物质中,按单质、化合物、混合物顺序排列的是A.生铁、熟石灰、液态空气B.稀有气体、纯碱、浓硫酸C.水银、小苏打、冰水共存物D.金刚石、生石灰、大理石4.向Cu(NO3)2、Al(NO3)3和AgNO3的混合溶液中加入铁粉,充分反应后过滤,向滤液中滴加稀盐酸时有白色沉淀产生。下列推断正确的是A.滤液中含有四种金属阳离子B.滤渣中一定有银,可能有铜C.滤液的质量较反应前有所增加D.滤液中Al(NO3)3的质量分数不变5.下列图象正确反映对应的变化关系的是()A.向一定量的氢氧化钠溶液中滴加稀硫酸至过量B.向一定量的硫酸和硫酸镁混合溶液中滴加氢氧化钡溶液C.将碳酸镁和氧化镁固体分别加入相同质量、相同质量分数的稀盐酸中D.在一定温度下,向饱和的硫酸钠溶液中不断加入硝酸钠固体,充分搅拌6.下列实验操作不正确的是A.加热液体B.稀释浓硫酸C.蒸发食盐水D.检查装置气密性7.对以下四种粒子的结构示意图,分析错误的是A.①②属于同一种元素B.①④的化学性质相似C.①得到电子可形成③D.②③表示不同种离子8.下列有关实验现象的描述正确的是A.铁丝在氧气中燃烧,火星四射,放出大量的热,生成黑色固体B.木炭在空气中燃烧,发出耀眼的白光C.石蜡在空气中燃烧,生成二氧化碳和水D.电解水的实验中正极所产生的气体约是负极气体体积的2倍且能燃烧9.科学家已经在实验室中制造出了冰1.这种冰需要在含有大量水源和极高的压强下才能够生成,水分子会整齐排列成排或排成一列非常整齐有规律的冰晶,像是一个立方体的牢笼聚合物。下列说法不正确的是()A.冰1中分子之间的距离比普通冰中的小B.海水在一定条件下可以形成冰1C.冰1中的分子永不停息地运动D.冰1和水的化学性质不完全相同10.实验设计能实现其对应的实验目的是A.测定空气中O2的含B.证明CO2与NaOH溶液C.比较MnO2和Fe2O3的D.此装置具有“启普发生量反应催化效果器”的功能A.AB.BC.CD.D11.2018年3月,生态文明被历史性地写入宪法,下列做法属于保护生态环境的是()A.随意焚烧秸秆B.发展清洁能源C.乱丢废旧电池D.提倡毁林造田12.文明洛阳,从我做起。你认为下列措施不可行的是()A.公交车能源更新,私家车限号出行B.加大污水处理和再利用工程C.使用燃煤脱硫技术,防治SO2污染D.分类回收垃圾,并露天焚烧13.在氯化钡溶液中滴加某种溶液,生成白色沉淀。有关说法错误的是()A.滴入的可能是硝酸盐溶液B.反应后溶液可能呈酸性C.白色沉淀可能溶于盐酸D.该反应可能是中和反应14.下列属于化学变化的是A.木柴燃烧B.酒精挥发C.河水结冰D.胆矾研碎15.中和反应在工农业生产和日常生活中有广泛的用途。下列应用一定与中和反应原理无关的是()A.施用熟石灰改良酸性土壤B.服用含Al(OH)3的药物治疗胃酸过多C.用熟石灰和硫酸铜配制波尔多液D.用NaOH溶液洗涤石油产品中的残余硫酸二、填空题(本大题共1小题,共6分)16..镓是一种奇妙的金属,放在手心马上熔化,犹如荷叶上的水珠流来流去。请阅读信息后回答:(1)金属镓_____________(填物理性质)。(2)镓原子结构示意图中X的数值_______。(3)镓的氧化物的化学式____________。三、简答题(本大题共2小题,共25分)17.(8分)2...

1、当您付费下载文档后,您只拥有了使用权限,并不意味着购买了版权,文档只能用于自身使用,不得用于其他商业用途(如 [转卖]进行直接盈利或[编辑后售卖]进行间接盈利)。
2、本站所有内容均由合作方或网友上传,本站不对文档的完整性、权威性及其观点立场正确性做任何保证或承诺!文档内容仅供研究参考,付费前请自行鉴别。
3、如文档内容存在违规,或者侵犯商业秘密、侵犯著作权等,请点击“违规举报”。

碎片内容

2023-2024学年四川省成都树德中学中考适应性考试化学试题含解析.doc

确认删除?