电脑桌面
添加内谋知识网--内谋文库,文书,范文下载到电脑桌面
安装后可以在桌面快捷访问

2023-2024学年四川省青神县重点名校中考化学模试卷含解析.doc

2023-2024学年四川省青神县重点名校中考化学模试卷含解析.doc_第1页
1/12
2023-2024学年四川省青神县重点名校中考化学模试卷含解析.doc_第2页
2/12
2023-2024学年四川省青神县重点名校中考化学模试卷含解析.doc_第3页
3/12
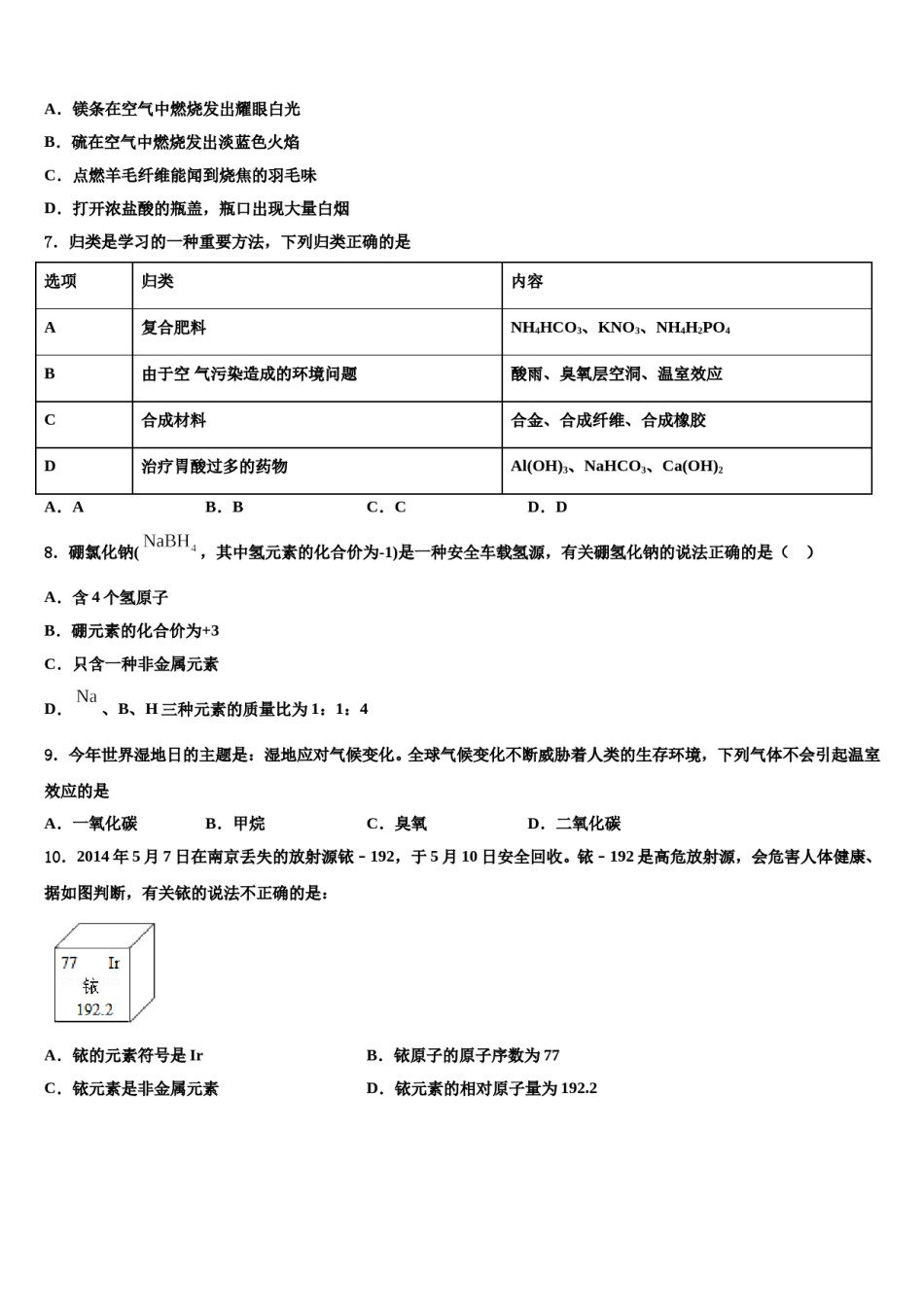
2023-2024学年四川省青神县重点名校中考化学模试卷考生请注意:1.答题前请将考场、试室号、座位号、考生号、姓名写在试卷密封线内,不得在试卷上作任何标记。2.第一部分选择题每小题选出答案后,需将答案写在试卷指定的括号内,第二部分非选择题答案写在试卷题目指定的位置上。3.考生必须保证答题卡的整洁。考试结束后,请将本试卷和答题卡一并交回。一、选择题(本题包括12个小题,每小题3分,共36分.每小题只有一个选项符合题意)1.下列物质中不属于糖类的是A.油脂B.淀粉C.纤维素D.蔗糖2.下列关于S+O2SO2的理解正确的是()A.表示硫与氧气在点燃条件下反应生成二氧化硫B.参加反应的硫与氧气的质量比是2:1C.反应前后硫原子、氧分子的个数均不变D.参加反应的氧气与生成的二氧化硫的分子个数比为2:13.为除去下列物质中的杂质(括号内是杂质),下列方法正确的是选项选项物质方法ACaO粉末(CaCO3)加入过量的水,充分搅拌后过滤BCuSO4溶液(H2SO4)加入过量CuO粉末,微热,充分反应后过滤NaOH溶液加入过量碳酸钠溶液,充分反应后过滤C[Ca(OH)2]DFe(Fe2O3)加入过量稀盐酸,充分反应后过滤A.AB.BC.CD.D4.过氧化钠(Na2O2)可作呼吸面具中氧气的来源,它与二氧化碳反应后的生成物为()A.Na2CO3和H2B.Na2O和O2C.NaOH和O2D.Na2CO3和O25.下列说法正确的是A.金属都能与氧气发生反应B.生铁的含碳量比钢的含碳量要高C.浓硫酸和固体氢氧化钠都具有吸水性,故它们都可用来干燥CO2气体D.化合物可分为有机物和无机物,碳酸钠和尿素都属于有机物6.下列实验现象的描述不正确的是A.镁条在空气中燃烧发出耀眼白光B.硫在空气中燃烧发出淡蓝色火焰C.点燃羊毛纤维能闻到烧焦的羽毛味D.打开浓盐酸的瓶盖,瓶口出现大量白烟7.归类是学习的一种重要方法,下列归类正确的是选项归类内容A复合肥料NH4HCO3、KNO3、NH4H2PO4B由于空气污染造成的环境问题酸雨、臭氧层空洞、温室效应C合成材料合金、合成纤维、合成橡胶D治疗胃酸过多的药物C.CAl(OH)3、NaHCO3、Ca(OH)2A.AB.BD.D8.硼氯化钠(,其中氢元素的化合价为-1)是一种安全车载氢源,有关硼氢化钠的说法正确的是()A.含4个氢原子B.硼元素的化合价为+3C.只含一种非金属元素D.、B、H三种元素的质量比为1:1:49.今年世界湿地日的主题是:湿地应对气候变化。全球气候变化不断威胁着人类的生存环境,下列气体不会引起温室效应的是B.甲烷C.臭氧D.二氧化碳A.一氧化碳10.2014年5月7日在南京丢失的放射源铱﹣192,于5月10日安全回收。铱﹣192是高危放射源,会危害人体健康、据如图判断,有关铱的说法不正确的是:A.铱的元素符号是IrB.铱原子的原子序数为77C.铱元素是非金属元素D.铱元素的相对原子量为192.211.已知:,现将CO气体与21.4gFe(OH)3在密闭容器中加热一段时间后得到Fe、FexOy混合物12.8g,将此混合物溶于100.0g稀H2SO4恰好完全反应,产生0.2gH2。下列说法正确的是A.生成CO2和H2O共8.6gB.混合物中含5.6g铁元素C.FexOy为Fe2O3D.该稀硫酸溶质的质量分数为19.6%12.下列相关说法用微粒的性质解释不正确的是A.品红在水中扩散、溶液变红——分子在不断运动B.天然气被压缩装入钢瓶——分子之间有间隔C.水烧开后将壶盖掀起——温度升高,分子变大D.氧气和液氧都可作助燃剂——分子相同,化学性质相同二、填空题(本题包括4个小题,每小题7分,共28分)13.小明同学绘制了如图所示A、B两种固体物质的溶解度曲线:(1)曲线A和B的交叉点m表示的含义是_____;(2)50℃时A、B两种物质恰好饱和的溶液降到10℃,所得溶液溶质质量分数的关系是:A_____B(填“大于”、“小于”或“等于);(3)50℃时将35gA物质加入50g水中,经充分溶解所形成的溶液的质量是_____g。14.实验室现有10mL、20mL、100mL的量筒,现量取18mL的盐酸,应取_____mL的量筒,量液时量筒必须放平,视线要与_____保持水平;若某同学量取液体时俯视量筒内液体读出读数为18mL,则所取液体的实际体积应_____18mL(填“<”、“>”或“=”)。15.取适量的紫卷心菜、胡萝卜两种样品,分别在研钵中捣烂,加入酒精溶液(乙醇与水的体积比为1:1...

1、当您付费下载文档后,您只拥有了使用权限,并不意味着购买了版权,文档只能用于自身使用,不得用于其他商业用途(如 [转卖]进行直接盈利或[编辑后售卖]进行间接盈利)。
2、本站所有内容均由合作方或网友上传,本站不对文档的完整性、权威性及其观点立场正确性做任何保证或承诺!文档内容仅供研究参考,付费前请自行鉴别。
3、如文档内容存在违规,或者侵犯商业秘密、侵犯著作权等,请点击“违规举报”。

碎片内容

2023-2024学年四川省青神县重点名校中考化学模试卷含解析.doc

确认删除?