电脑桌面
添加内谋知识网--内谋文库,文书,范文下载到电脑桌面
安装后可以在桌面快捷访问

2023-2024学年安徽省合肥市肥西县重点达标名校中考联考化学试题含解析.doc

2023-2024学年安徽省合肥市肥西县重点达标名校中考联考化学试题含解析.doc_第1页
1/14
2023-2024学年安徽省合肥市肥西县重点达标名校中考联考化学试题含解析.doc_第2页
2/14
2023-2024学年安徽省合肥市肥西县重点达标名校中考联考化学试题含解析.doc_第3页
3/14
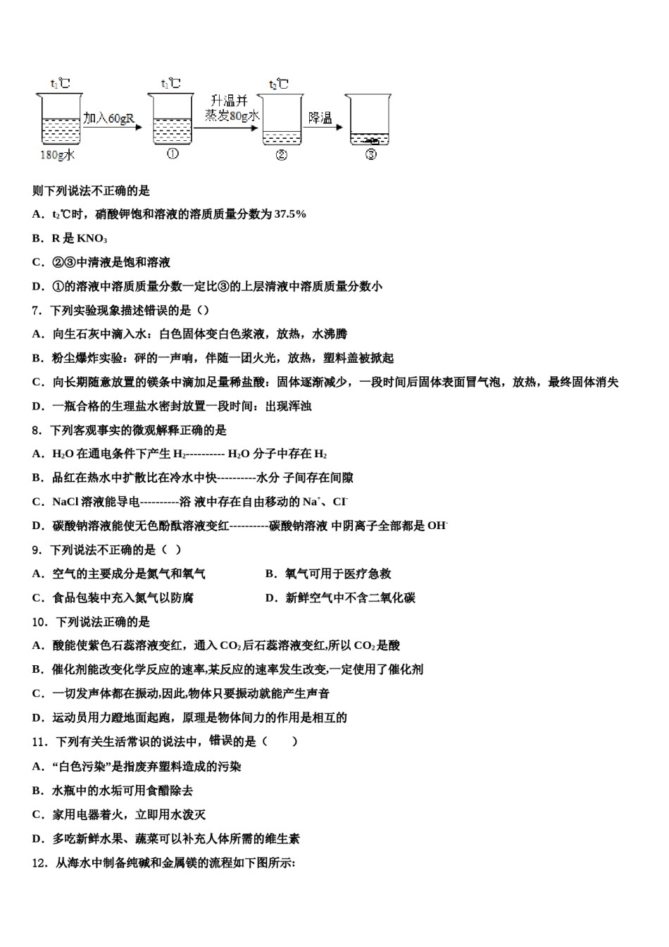
2023-2024学年安徽省合肥市肥西县重点达标名校中考联考化学试题考生请注意:1.答题前请将考场、试室号、座位号、考生号、姓名写在试卷密封线内,不得在试卷上作任何标记。2.第一部分选择题每小题选出答案后,需将答案写在试卷指定的括号内,第二部分非选择题答案写在试卷题目指定的位置上。3.考生必须保证答题卡的整洁。考试结束后,请将本试卷和答题卡一并交回。一、单选题(本大题共15小题,共30分)1.下图所示实验操作,正确的是()A.测溶液pHB.过滤C.稀释浓硫酸D.量取9.3mL液体2.一定条件下,测得反应前后各物质的质量变化如下表所示,其中甲和丁的相对分子质量之比为8:9。下列说法中,正确的是物质甲乙丙丁反应前质量/g2.020.03.020反应后质量/g10.0x3.029.0A.表中x=17B.该反应中乙可能是单质C.该反应中丙一定起催化作用D.该反应的化学方程式中甲和丁的化学计量数之比为1:13.下列鉴别物质所用的试剂或方法,错误的是A.硬水和软水-----------加肥皂水B.硫酸铵和氯化铵-----------加熟石灰研磨C.黄铜和黄金-----------加硝酸银D.木炭粉末和氧化铜粉末-----------加稀硫酸4.2019年3月21日14时48分许,江苏省盐城市响水县陈家港镇化工园区内江苏天嘉宜化工有限公司化学储罐发生爆炸事故,爆炸物质为苯。下图为苯的结构式,根据信息下列有关苯的说法正确的是()A.苯由6个碳原子和6个氢原子构成B.一个苯分子中含有3个氢分子C.苯是一种可燃物D.苯中C、H元素的质量比为1:1.5.下列图示实验操作中,正确的是()A.滴加液体B.量筒读数C.稀释浓硫酸D.点燃酒精灯6.R是硝酸钾或氯化铵中的一种,硝酸钾和氯化铵的溶解度曲线如右图所示某化学兴趣小组的同学进行了如下图所示实验则下列说法不正确的是A.t2℃时,硝酸钾饱和溶液的溶质质量分数为37.5%B.R是KNO3C.②③中清液是饱和溶液D.①的溶液中溶质质量分数一定比③的上层清液中溶质质量分数小7.下列实验现象描述错误的是()A.向生石灰中滴入水:白色固体变白色浆液,放热,水沸腾B.粉尘爆炸实验:砰的一声响,伴随一团火光,放热,塑料盖被掀起C.向长期随意放置的镁条中滴加足量稀盐酸:固体逐渐减少,一段时间后固体表面冒气泡,放热,最终固体消失D.一瓶合格的生理盐水密封放置一段时间:出现浑浊8.下列客观事实的微观解释正确的是A.H2O在通电条件下产生H2----------H2O分子中存在H2B.品红在热水中扩散比在冷水中快----------水分子间存在间隙C.NaCl溶液能导电----------浴液中存在自由移动的Na+、CI-D.碳酸钠溶液能使无色酚酞溶液变红----------碳酸钠溶液中阴离子全部都是OH-9.下列说法不正确的是()A.空气的主要成分是氮气和氧气B.氧气可用于医疗急救C.食品包装中充入氮气以防腐D.新鲜空气中不含二氧化碳10.下列说法正确的是A.酸能使紫色石蕊溶液变红,通入CO2后石蕊溶液变红,所以CO2是酸B.催化剂能改变化学反应的速率,某反应的速率发生改变,一定使用了催化剂C.一切发声体都在振动,因此,物体只要振动就能产生声音D.运动员用力蹬地面起跑,原理是物体间力的作用是相互的11.下列有关生活常识的说法中,错误的是()A.“白色污染”是指废弃塑料造成的污染B.水瓶中的水垢可用食醋除去C.家用电器着火,立即用水泼灭D.多吃新鲜水果、蔬菜可以补充人体所需的维生素12.从海水中制备纯碱和金属镁的流程如下图所示:下列说法错误的是A.流程I依次向粗盐水中加入过量Ca(OH)2溶液、Na2CO3溶液和适量稀盐酸去除杂质B.流程II吸氨是使溶液呈碱性,有利于吸收二氧化碳C.上述流程涉及到三种基本反应类型D.流程IV、V是通过化学方法富集氯化镁13.对下列实际问题或实验的解释正确的是A.甲图:人用力推箱子,即使箱子未动人对箱子也做了功B.乙图:渔民叉鱼时,下叉的位置低于人眼看到的鱼的位置——利用了光的反射原理C.丙图:可以利用此装置除去一氧化碳中的二氧化碳D.丁图:蒸发食盐水时,玻璃棒不断搅拌的目的是防止因局部温度过高,造成液滴飞溅14.“东北名菜”不仅色香味俱全,而且营养丰富。下列“东北名菜”中主要富含维生素和蛋白质的是()A.地三鲜B.西红柿炒鸡蛋C.红烧...

1、当您付费下载文档后,您只拥有了使用权限,并不意味着购买了版权,文档只能用于自身使用,不得用于其他商业用途(如 [转卖]进行直接盈利或[编辑后售卖]进行间接盈利)。
2、本站所有内容均由合作方或网友上传,本站不对文档的完整性、权威性及其观点立场正确性做任何保证或承诺!文档内容仅供研究参考,付费前请自行鉴别。
3、如文档内容存在违规,或者侵犯商业秘密、侵犯著作权等,请点击“违规举报”。

碎片内容

2023-2024学年安徽省合肥市肥西县重点达标名校中考联考化学试题含解析.doc

确认删除?