电脑桌面
添加内谋知识网--内谋文库,文书,范文下载到电脑桌面
安装后可以在桌面快捷访问

2023-2024学年安徽省宿州埇桥区七校联考中考化学对点突破模拟试卷含解析.doc

2023-2024学年安徽省宿州埇桥区七校联考中考化学对点突破模拟试卷含解析.doc_第1页
1/11
2023-2024学年安徽省宿州埇桥区七校联考中考化学对点突破模拟试卷含解析.doc_第2页
2/11
2023-2024学年安徽省宿州埇桥区七校联考中考化学对点突破模拟试卷含解析.doc_第3页
3/11
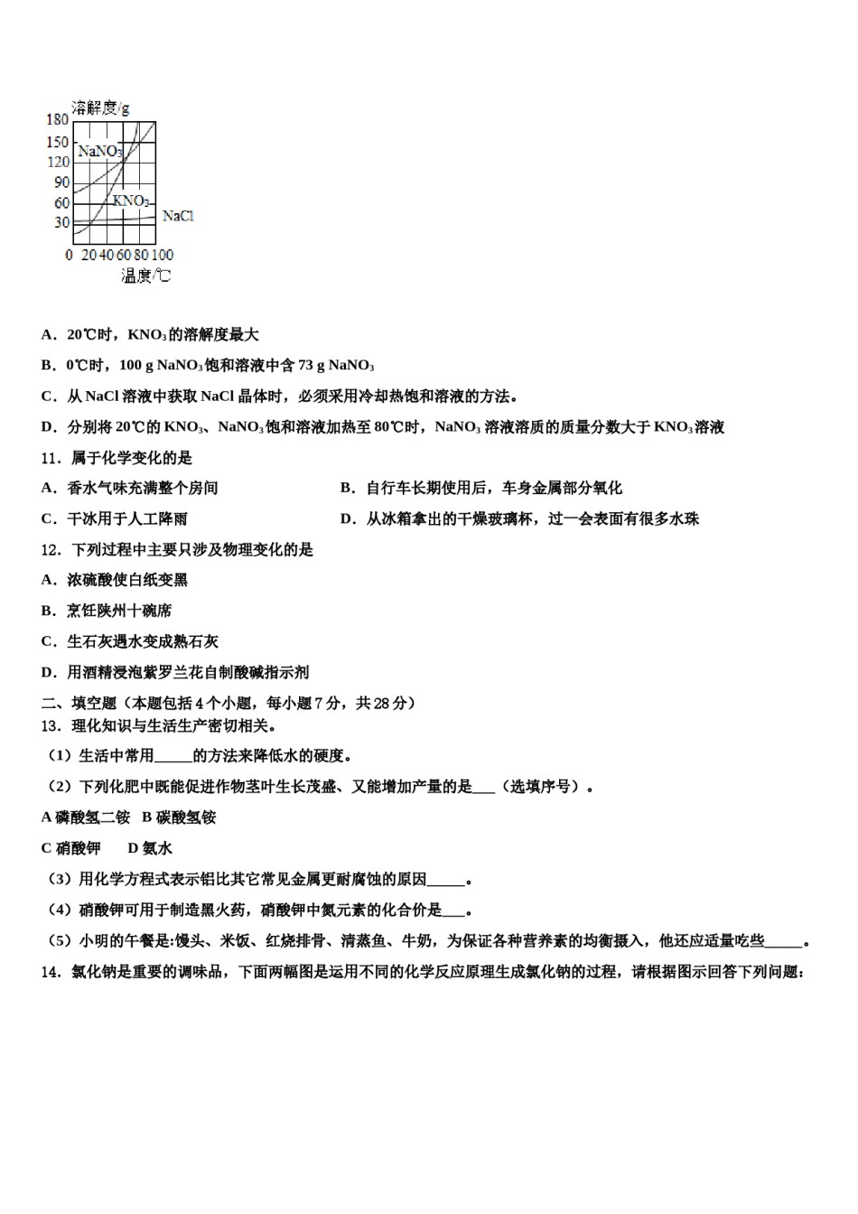
2023-2024学年安徽省宿州埇桥区七校联考中考化学对点突破模拟试卷注意事项:1.答卷前,考生务必将自己的姓名、准考证号、考场号和座位号填写在试题卷和答题卡上。用2B铅笔将试卷类型(B)填涂在答题卡相应位置上。将条形码粘贴在答题卡右上角"条形码粘贴处"。2.作答选择题时,选出每小题答案后,用2B铅笔把答题卡上对应题目选项的答案信息点涂黑;如需改动,用橡皮擦干净后,再选涂其他答案。答案不能答在试题卷上。3.非选择题必须用黑色字迹的钢笔或签字笔作答,答案必须写在答题卡各题目指定区域内相应位置上;如需改动,先划掉原来的答案,然后再写上新答案;不准使用铅笔和涂改液。不按以上要求作答无效。4.考生必须保证答题卡的整洁。考试结束后,请将本试卷和答题卡一并交回。一、选择题(本题包括12个小题,每小题3分,共36分.每小题只有一个选项符合题意)1.现有等质量甲、乙、丙三种金属,分别放入三份溶质质量分数相同的足量稀硫酸中,产生氢气的质量与反应时间的关系如图所示(已知甲、乙、丙在生成物中化合价均为+2价)。则下列说法中错误的是()A.金属活动性:乙>甲>丙B.生成氢气的质量:甲>乙>丙C.相对原子质量:乙>丙>甲D.消耗硫酸的质量:甲>乙>丙2.2018年12月8日,中国在西昌卫星发射中心用长征三号乙运载火箭成功发射嫦娥四号探测器,运载火箭的主要燃料是偏二甲肼(用R表示),其燃烧的化学方程式为:R+2N2O4═3N2↑+4H2O↑+2CO2↑.则偏二甲肼的化学式是()A.C2H8N2B.N2H4C.CH4D.C6H7N3.小红对某无色溶液所含溶质的记录合理的是()A.B.C.D.4.下列各图中“”、“”分别表示不同元素的原子,则其中表示化合物的是A.B.C.D.5.酒精在空气中完全燃烧的化学方程式中。一定不涉及的物质种类是()A.有机物B.酸C.氧化物D.单质6.下列物质在pH=1的溶液中能够大量共存,且形成无色溶液的是A.CaCl2NaOHKNO3B.FeCl3H2SO4KClC.Mg(NO3)2Na2SO4NH4ClD.KClNH4NO3CuSO47.下列对实验现象的描述正确的是A.铜片放入盐酸中有气泡产生B.在硬水中滴入肥皂水会产生浮渣C.铁在空气中燃烧火星四射D.紫色石蕊试液使盐酸变红8.下列变化属于物理变化的是()A.铁生锈B.食物腐烂C.冰雪融化D.蜡烛燃烧9.银杏果中含有银杏酸(银杏酸化学式为C22H34O3),下列有关银杏酸说法正确的是A.从宏观上看:银杏酸分子由碳、氢、氧三种元素组成B.从微观上看:银杏酸由22个碳原子、34个氢原子和3个氧原子构成C.从类别上看:银杏酸属于有机化合物D.从质量上看:银杏酸中碳元素和氢元素的质量比为11:1710.KNO3、NaNO3、NaC1的溶解度曲线如图所示,下列说法正确的是A.20℃时,KNO3的溶解度最大B.0℃时,100gNaNO3饱和溶液中含73gNaNO3C.从NaCl溶液中获取NaCl晶体时,必须采用冷却热饱和溶液的方法。D.分别将20℃的KNO3、NaNO3饱和溶液加热至80℃时,NaNO3溶液溶质的质量分数大于KNO3溶液11.属于化学变化的是A.香水气味充满整个房间B.自行车长期使用后,车身金属部分氧化C.干冰用于人工降雨D.从冰箱拿出的干燥玻璃杯,过一会表面有很多水珠12.下列过程中主要只涉及物理变化的是A.浓硫酸使白纸变黑B.烹饪陕州十碗席C.生石灰遇水变成熟石灰D.用酒精浸泡紫罗兰花自制酸碱指示剂二、填空题(本题包括4个小题,每小题7分,共28分)13.理化知识与生活生产密切相关。(1)生活中常用_____的方法来降低水的硬度。(2)下列化肥中既能促进作物茎叶生长茂盛、又能增加产量的是___(选填序号)。A磷酸氢二铵B碳酸氢铵C硝酸钾D氨水(3)用化学方程式表示铝比其它常见金属更耐腐蚀的原因_____。(4)硝酸钾可用于制造黑火药,硝酸钾中氮元素的化合价是___。(5)小明的午餐是:馒头、米饭、红烧排骨、清蒸鱼、牛奶,为保证各种营养素的均衡摄入,他还应适量吃些_____。14.氯化钠是重要的调味品,下面两幅图是运用不同的化学反应原理生成氯化钠的过程,请根据图示回答下列问题:(1)图1说明元素的化学性质与_____有密切的关系。(2)图2反应的微观实质是_____。15.下图l是锂元素、钠元素在元素周期表中的信息,图2是A~E五种粒子的结构示意图。请回...

1、当您付费下载文档后,您只拥有了使用权限,并不意味着购买了版权,文档只能用于自身使用,不得用于其他商业用途(如 [转卖]进行直接盈利或[编辑后售卖]进行间接盈利)。
2、本站所有内容均由合作方或网友上传,本站不对文档的完整性、权威性及其观点立场正确性做任何保证或承诺!文档内容仅供研究参考,付费前请自行鉴别。
3、如文档内容存在违规,或者侵犯商业秘密、侵犯著作权等,请点击“违规举报”。

碎片内容

2023-2024学年安徽省宿州埇桥区七校联考中考化学对点突破模拟试卷含解析.doc

确认删除?