电脑桌面
添加内谋知识网--内谋文库,文书,范文下载到电脑桌面
安装后可以在桌面快捷访问

2023-2024学年安徽省宿州埇桥区教育集团四校联考中考适应性考试化学试题含解析.doc

2023-2024学年安徽省宿州埇桥区教育集团四校联考中考适应性考试化学试题含解析.doc_第1页
1/13
2023-2024学年安徽省宿州埇桥区教育集团四校联考中考适应性考试化学试题含解析.doc_第2页
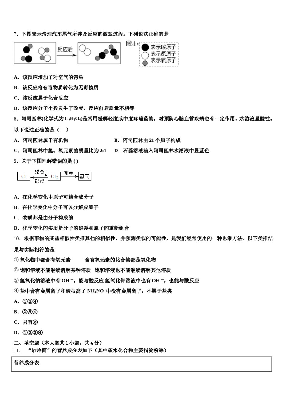
2/13
2023-2024学年安徽省宿州埇桥区教育集团四校联考中考适应性考试化学试题含解析.doc_第3页
3/13
2023-2024学年安徽省宿州埇桥区教育集团四校联考中考适应性考试化学试题注意事项:1.答卷前,考生务必将自己的姓名、准考证号、考场号和座位号填写在试题卷和答题卡上。用2B铅笔将试卷类型(B)填涂在答题卡相应位置上。将条形码粘贴在答题卡右上角"条形码粘贴处"。2.作答选择题时,选出每小题答案后,用2B铅笔把答题卡上对应题目选项的答案信息点涂黑;如需改动,用橡皮擦干净后,再选涂其他答案。答案不能答在试题卷上。3.非选择题必须用黑色字迹的钢笔或签字笔作答,答案必须写在答题卡各题目指定区域内相应位置上;如需改动,先划掉原来的答案,然后再写上新答案;不准使用铅笔和涂改液。不按以上要求作答无效。4.考生必须保证答题卡的整洁。考试结束后,请将本试卷和答题卡一并交回。一、单选题(本大题共10小题,共20分)1.分析推理是化学学习中常用的思维方法,下列推理正确的是()A.氧化物都含氧元素,含氧元素的化合物都是氧化物B.含碳元素的物质充分燃烧会生成CO2,所以燃烧能生成CO2的物质一定是碳元素C.置换反应必须有单质参与,有单质参与的反应都是置换反应D.原子和分子都是构成物质的微粒,因此物质不是由分子构成,就一定是由原子构成2.2018年5月阳泉市举行中考实验操作考试,规范的实验操作是安全进行实验并获得成功的保证。下列实验操作正确的是A.振荡试管充分反应B.溶解NaCl固体C.检验溶液的酸碱性D.干燥气体3.下图为元素周期表的一部分(X元素信息不全)。下列说法正确的是A.碳的化学性质活泼B.X表示N2C.氧原子的质子数是8D.三种元素原子的核外电子数相同4.某校化学兴趣小组利用数字化传感器探究稀盐酸和氢氧化钠溶液的反应过程,测得烧杯中溶液的pH随滴加液体体积变化的曲线如右图所示。下列说法错误的是()A.图中b点所示溶液中,溶质是NaClB.向图中c点所示溶液中滴加无色酚酞,溶液不变色C.该实验是将氢氧化钠溶液逐滴滴入到盛有稀盐酸的烧杯中D.由a点到b点的pH变化过程证明酸和碱发生了中和反应5.身边的一些物质pH如下下列说法正确的是()B.厕所清洁剂不会腐蚀大理石地面A.pH试纸浸入溶液中测其酸碱度D.橘子的酸性强于柠檬C.蚊虫叮咬后涂牙膏可减轻痛痒6.下列对一些事实的解释不正确的是()解释事实A小匙蔗糖放入20mL水中很快就“消失”分子在不断运动B用洗洁精洗涤餐具上的油污洗洁精能溶解油污形成溶液C金刚石的硬度大,而石墨质软碳原子的排列方式不同D盐酸和稀硫酸化学性质相似C.C盐酸和稀硫酸中都含有大量的氢离子A.AB.BD.D7.下图表示治理汽车尾气所涉及反应的微观过程。下列说法正确的是A.该反应增加了对空气的污染B.该反应将有毒物质转化为无毒物质C.该反应属于化合反应D.该反应分子个数发生了改变,反应前后质量不相等8.阿司匹林(化学式为C9H8O4)是常用缓解轻度或中度疼痛药物,对预防心脑血管疾病也有一定作用。水溶液显酸性。以下说法正确的是()A.阿司匹林属于有机物B.阿司匹林由21个原子构成C.阿司匹林中氢、氧元素的质量比为2:1D.石蕊溶液滴入阿司匹林水溶液中显蓝色9.关于下图理解错误的是()A.在化学变化中原子可结合成分子B.在化学变化中分子可以分解成原子C.物质都是由分子构成的D.化学变化的实质是分子的破裂和原子的重新组合10.根据事物的某些相似性类推其他的相似性,并预测类似的可能性,是我们经常使用的一种思维方法。以下类推结果与实际相符的是①氧化物中都含有氧元素含有氧元素的化合物都是氧化物②饱和溶液不能继续溶解某种溶质饱和溶液也不能继续溶解其他溶质③氢氧化钠溶液中有OH一,能与酸反应氢氧化钾溶液中也有OH一,也能与酸反应④盐中含有金属离子和酸根离子NH4NO3中没有金属离子,不属于盐类A.①②④B.②③④C.只有③D.①②③④二、填空题(本大题共1小题,共4分)11.“炒冷面”的营养成分表如下(其中碳水化合物主要指淀粉等)营养成分表项目每100克能量1966千焦蛋白质7.5克脂肪21.8克碳水化合物60.7克钠2300毫克(1)表中“钠”是指_____(填字母序号)a.离子b.分子c.元素d.单质(2)“炒冷面”中含的营养素有_____种。(3)“炒冷面”中使用的食盐可以是加...

1、当您付费下载文档后,您只拥有了使用权限,并不意味着购买了版权,文档只能用于自身使用,不得用于其他商业用途(如 [转卖]进行直接盈利或[编辑后售卖]进行间接盈利)。
2、本站所有内容均由合作方或网友上传,本站不对文档的完整性、权威性及其观点立场正确性做任何保证或承诺!文档内容仅供研究参考,付费前请自行鉴别。
3、如文档内容存在违规,或者侵犯商业秘密、侵犯著作权等,请点击“违规举报”。

碎片内容

2023-2024学年安徽省宿州埇桥区教育集团四校联考中考适应性考试化学试题含解析.doc

确认删除?