电脑桌面
添加内谋知识网--内谋文库,文书,范文下载到电脑桌面
安装后可以在桌面快捷访问

2023-2024学年安徽省阜阳市临泉县中考化学五模试卷含解析.doc

2023-2024学年安徽省阜阳市临泉县中考化学五模试卷含解析.doc_第1页
1/13
2023-2024学年安徽省阜阳市临泉县中考化学五模试卷含解析.doc_第2页
2/13
2023-2024学年安徽省阜阳市临泉县中考化学五模试卷含解析.doc_第3页
3/13
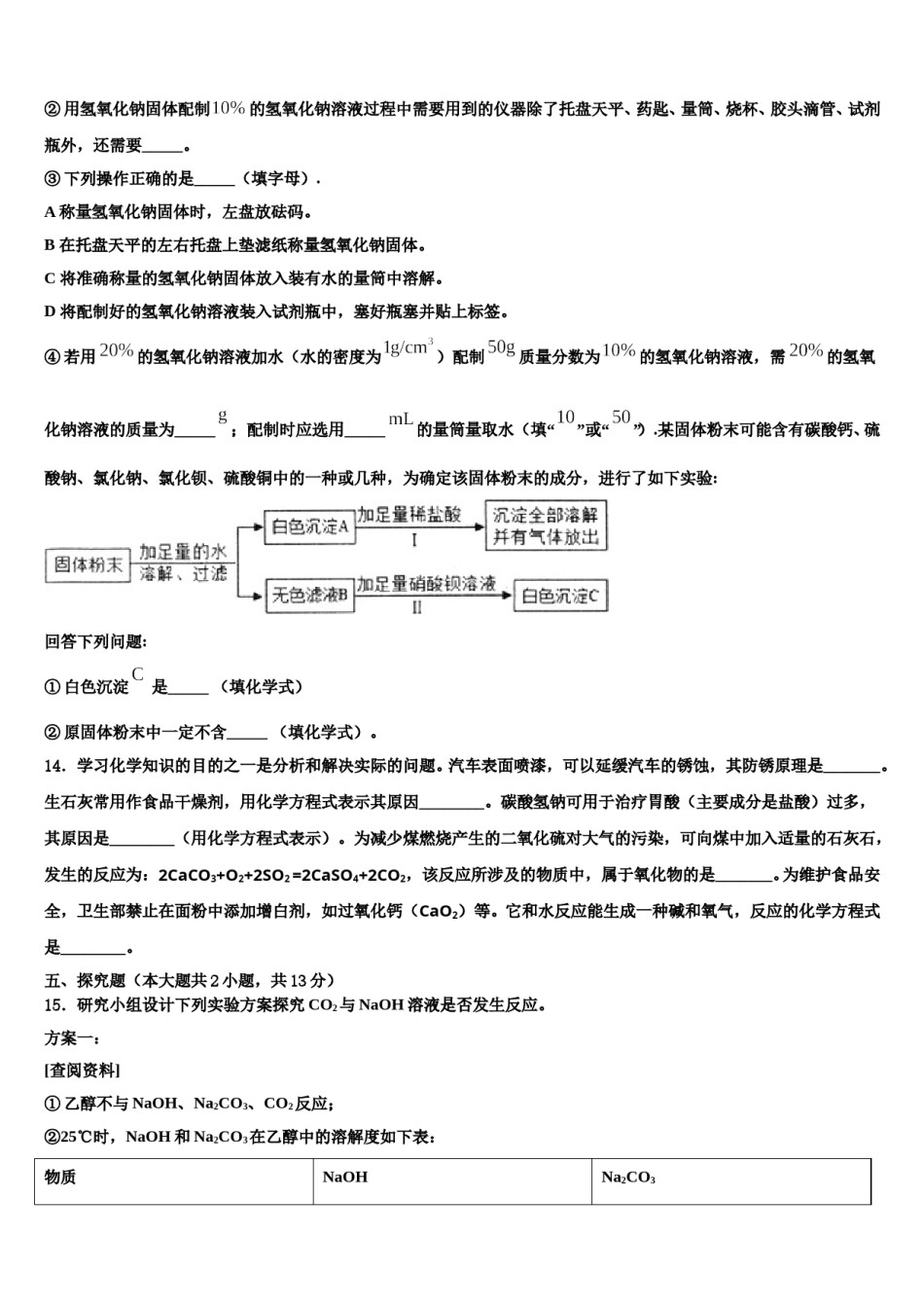
2023-2024学年安徽省阜阳市临泉县中考化学五模试卷注意事项:1.答题前,考生先将自己的姓名、准考证号码填写清楚,将条形码准确粘贴在条形码区域内。2.答题时请按要求用笔。3.请按照题号顺序在答题卡各题目的答题区域内作答,超出答题区域书写的答案无效;在草稿纸、试卷上答题无效。4.作图可先使用铅笔画出,确定后必须用黑色字迹的签字笔描黑。5.保持卡面清洁,不要折暴、不要弄破、弄皱,不准使用涂改液、修正带、刮纸刀。一、单选题(本大题共10小题,共20分)1.下列食品有利于人体健康的是A.无公害蔬菜B.霉变的面包C.甲醛浸泡过的鸡爪D.亚硝酸钠腌制的咸菜2.下列气体不属于空气污染物的是A.臭氧B.二氧化氮C.二氧化碳D.二氧化硫3.下列除去杂质的方法正确的是()选项物质杂质除杂方法ACaCl2溶液稀盐酸加入过量的CaCO3,,过滤B盐酸硫酸加入过量BaCl2溶液,过滤CCu(NO3)2溶液AgNO3溶液加入过量铁粉,过滤DCa(OH)2CaCO3加过量稀硝酸,过滤A.AB.BC.CD.D4.下列变化中属于化学变化的是A.把湿的衣服晒干B.把水壶内水垢用食醋洗去C.把石蜡加热熔化D.把棉线织成布5.在隔绝空气下,用木炭还原氧化铜.下列叙述正确的是()A.反应前后固体中氧原子的物质的量保持不变B.反应前后固体减轻的质量等于氧化铜中氧元素的质量C.反应中消耗的氧化铜与碳的物质的量一定相等D.反应中铜元素在固体中的质量分数逐渐变大6.下列物质能够反应,且有明显现象的是A.浓硫酸注入水中B.将Fe2O3加入NaOH溶液中C.将Na2CO3溶液加入澄清石灰水中D.稀HCl滴入Ba(OH)2溶液中7.下列有关实验操作的“先”与“后”的说法中,正确的是()A.制取气体时,先装药品,后检查装置的气密性B.用托盘天平称量10g固体药品时,先放砝码,后放药品C.用滴管取细口瓶内的液体时,先将其伸入液体内,后挤压取液D.加热KMnO4并用排水法收集O2的实验结束时,先熄灭酒精灯,后移出导管8.下列叙述正确的是A.洒出的酒精在桌上燃烧,应立即用湿抹布扑盖B.氧气是一种重要的燃料,没有氧气就没有燃烧C.缓慢氧化能引起自燃,缓慢氧化都是有害的D.降低可燃物的着火点,可以有效防止火灾的发生9.下列处理事故的方法错误的是()A.厨房煤气管道漏气,立即关闭阀门并开窗通风B.家用电器着火应立切断电源C.图书馆内图书起火,立即用泡沫灭火器扑灭D.扑灭森林火灾的有效方法之一是将大火蔓延路线前的一片树木砍掉10.新修订的《环境空气质量标准》,增加了PM2.5和臭氧的浓度监测指标。下列说法中正确的是()A.PM2.5是指节能减排,将空气中的CO2体积分数控制在2.5%以内B.PM2.5是指大气中直径小于或等于2.5微米的颗粒物C.O3含量的多少与空气质量无关D.O3与O2是同一种物质二、填空题(本大题共1小题,共4分)11.请用化学用语填空。(1)某微粒的结构示意图为该微粒的符号______________。(2)稀有气体氦气的化学式_____________。(3)写出一种不含金属元素的盐的化学式______________三、计算题(本大题共1小题,共5分)12.维生素B2(化学式:C17H20O6N4)是人体必需的营养物质,它能促使皮肤、指甲、毛发的正常生长。请计算:维生素B2的一个分子中含有_____个原子。维生素B2中氧元素与氮元素的质量比为_____(填最简整数比)。四、简答题(本大题共2小题,共8分)13.酸、碱、盐在生产生活中具有广泛的用途。制作“叶脉书签”需用的氢氧化钠溶液,现配制质量分数为的氢氧化钠溶液。①若用氢氧化钠固体配制,需称量氢氧化钠的质量为_____;②用氢氧化钠固体配制的氢氧化钠溶液过程中需要用到的仪器除了托盘天平、药匙、量筒、烧杯、胶头滴管、试剂瓶外,还需要_____。③下列操作正确的是_____(填字母).A称量氢氧化钠固体时,左盘放砝码。B在托盘天平的左右托盘上垫滤纸称量氢氧化钠固体。C将准确称量的氢氧化钠固体放入装有水的量筒中溶解。D将配制好的氢氧化钠溶液装入试剂瓶中,塞好瓶塞并贴上标签。④若用的氢氧化钠溶液加水(水的密度为)配制质量分数为的氢氧化钠溶液,需的氢氧化钠溶液的质量为_____;配制时应选用_____的量筒量取水(填“”或“”).某固体粉末可能含有碳酸钙...

1、当您付费下载文档后,您只拥有了使用权限,并不意味着购买了版权,文档只能用于自身使用,不得用于其他商业用途(如 [转卖]进行直接盈利或[编辑后售卖]进行间接盈利)。
2、本站所有内容均由合作方或网友上传,本站不对文档的完整性、权威性及其观点立场正确性做任何保证或承诺!文档内容仅供研究参考,付费前请自行鉴别。
3、如文档内容存在违规,或者侵犯商业秘密、侵犯著作权等,请点击“违规举报”。

碎片内容

2023-2024学年安徽省阜阳市临泉县中考化学五模试卷含解析.doc

确认删除?