电脑桌面
添加内谋知识网--内谋文库,文书,范文下载到电脑桌面
安装后可以在桌面快捷访问

2023-2024学年山东省济南市莱芜区市级名校中考化学全真模拟试卷含解析.doc

2023-2024学年山东省济南市莱芜区市级名校中考化学全真模拟试卷含解析.doc_第1页
1/12
2023-2024学年山东省济南市莱芜区市级名校中考化学全真模拟试卷含解析.doc_第2页
2/12
2023-2024学年山东省济南市莱芜区市级名校中考化学全真模拟试卷含解析.doc_第3页
3/12
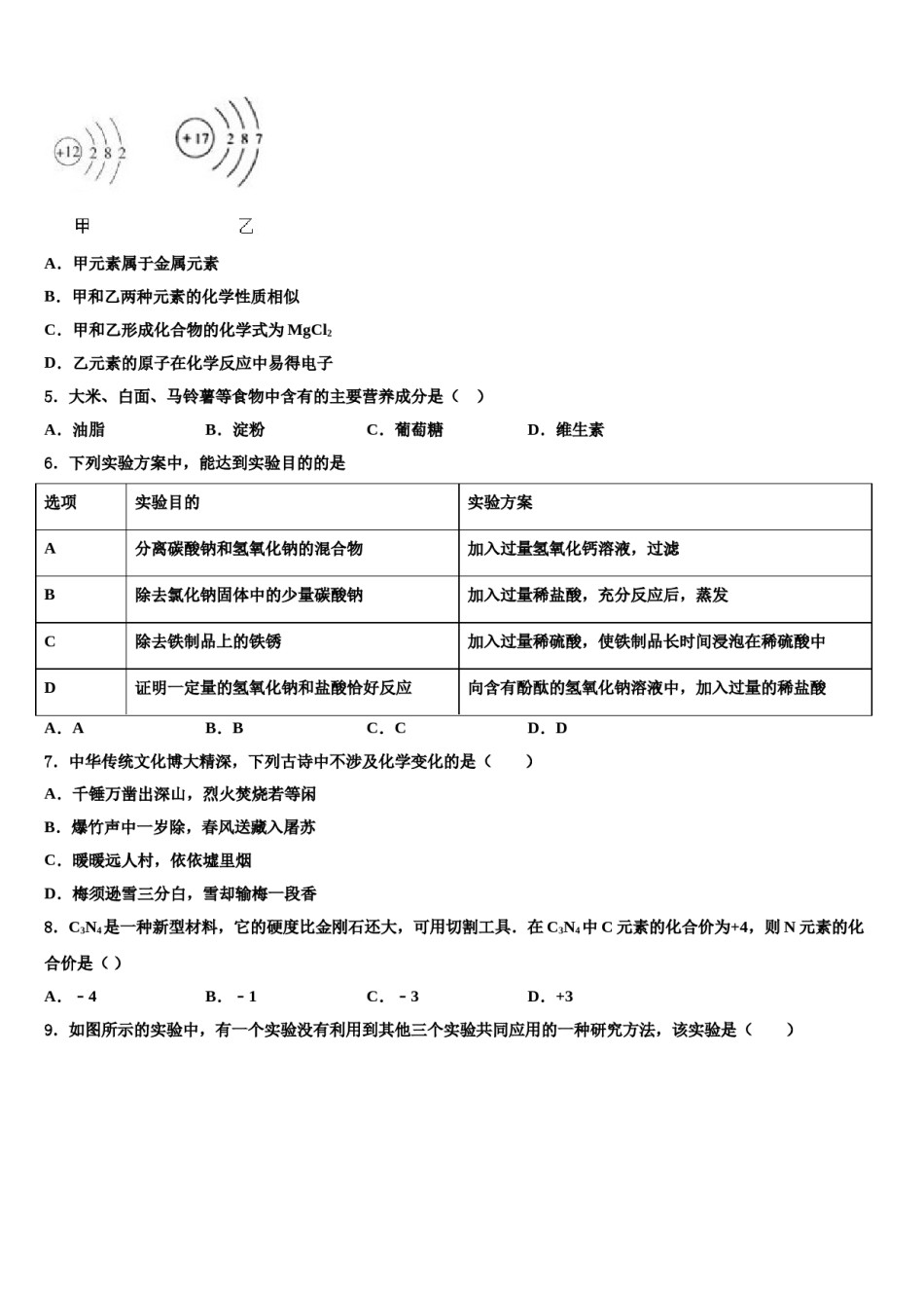
2023-2024学年山东省济南市莱芜区市级名校中考化学全真模拟试卷注意事项:1.答题前,考生先将自己的姓名、准考证号码填写清楚,将条形码准确粘贴在条形码区域内。2.答题时请按要求用笔。3.请按照题号顺序在答题卡各题目的答题区域内作答,超出答题区域书写的答案无效;在草稿纸、试卷上答题无效。4.作图可先使用铅笔画出,确定后必须用黑色字迹的签字笔描黑。5.保持卡面清洁,不要折暴、不要弄破、弄皱,不准使用涂改液、修正带、刮纸刀。一、单选题(本大题共15小题,共30分)1.向一定质量的氧化钙中,加入一定量的水,充分振荡,静置,如下图。下列说法正确的是A.上层清液一定是饱和溶液B.下层白色固体中含有氧化钙C.升高温度可以使杯底固体继续溶解D.烧杯中溶剂的质量与加入的水的质量相等2.下列整理的与化学有关的知识有错误的一组是保护环境的措施灭火实例与原理A减少化石燃料使用——减少雾霾B油锅着火时用锅盖盖灭——隔绝空气生活污水限排——减少水污染住宅失火时用水浇灭——降低温度垃圾分类回收——减少固体废弃物灭森林火灾设置隔离带——隔离可燃物日常物质的区别化学中常见的“三”C硬水和软水——加肥皂水并搅拌D三种可燃性气体——H2、CO、O2酱油和醋——闻气味三种加热仪器——试管、烧杯、蒸发皿铜芯导线和铝芯导线——观察颜色三种构成物质的粒子——分子、原子、离子A.AB.BC.CD.D3.下列物质的化学名称与俗名,对应错误的是A.汞——水银B.氧化钙——生石灰C.碳酸氢钠——小苏打D.氢氧化钠——火碱、纯碱、苛性钠4.如图是两种元素的原子结构示意图,据图分析,下列判断错误的是A.甲元素属于金属元素B.甲和乙两种元素的化学性质相似C.甲和乙形成化合物的化学式为MgCl2D.乙元素的原子在化学反应中易得电子5.大米、白面、马铃薯等食物中含有的主要营养成分是()A.油脂B.淀粉C.葡萄糖D.维生素6.下列实验方案中,能达到实验目的的是选项实验目的实验方案A分离碳酸钠和氢氧化钠的混合物加入过量氢氧化钙溶液,过滤B除去氯化钠固体中的少量碳酸钠加入过量稀盐酸,充分反应后,蒸发C除去铁制品上的铁锈加入过量稀硫酸,使铁制品长时间浸泡在稀硫酸中D证明一定量的氢氧化钠和盐酸恰好反应向含有酚酞的氢氧化钠溶液中,加入过量的稀盐酸A.AB.BC.CD.D7.中华传统文化博大精深,下列古诗中不涉及化学变化的是()A.千锤万凿出深山,烈火焚烧若等闲B.爆竹声中一岁除,春风送藏入屠苏C.暖暖远人村,依依墟里烟D.梅须逊雪三分白,雪却输梅一段香8.C3N4是一种新型材料,它的硬度比金刚石还大,可用切割工具.在C3N4中C元素的化合价为+4,则N元素的化合价是()A.﹣4B.﹣1C.﹣3D.+39.如图所示的实验中,有一个实验没有利用到其他三个实验共同应用的一种研究方法,该实验是()A.验证使石蕊变色的物质是碳酸而不是二氧化碳B.可燃物燃烧的条件C.伏安法测电阻D.研究影响滑动摩擦力大小的因素10.自然界中大部分的金属元素的存在形态是()A.固态B.游离态C.化合态D.液态11.下列说法正确的是()A.房屋着火,可以用水灭火,是因为降低了可燃物的着火点B.天然气泄漏,迅速关闭阀门并开窗通风C.家用电器着火立即用水浇灭D.室内起火,迅速打开所有门窗通风12.属于化学性质的是()A.还原性B.导热性C.挥发性D.溶解性13.“绿色发展”、“低碳生活”等理念逐渐深入民心,下列做法不符合这一理念的是()A.出行多乘交通工具B.生活中用火烧毁废旧塑料和橡胶C.用废旧报纸制作铅笔杆D.农业和园林改浸灌为喷灌和滴灌14.下列物质中氯元素的元素化合价最高的是()A.HClB.HClO2C.HClO3D.Cl215.向盛有酚酞和烧碱溶液的烧杯中滴加稀盐酸,直至液体呈无色。为探究反应后所得溶液中溶质的成分,所选试剂不正确的是B.锌粒A.稀硫酸溶液C.紫色石蕊溶液D.碳酸钠溶液二、填空题(本大题共1小题,共6分)16.分类是学习化学常用的方法。(1)化学反应中有些反应没有明显现象,需要设计实验证明化学反应是否发生。请从反应物或生成物变化的角度,将下列实验中的A与①______(填“B”或“C”)归为一类,理由是②____________。ABC...

1、当您付费下载文档后,您只拥有了使用权限,并不意味着购买了版权,文档只能用于自身使用,不得用于其他商业用途(如 [转卖]进行直接盈利或[编辑后售卖]进行间接盈利)。
2、本站所有内容均由合作方或网友上传,本站不对文档的完整性、权威性及其观点立场正确性做任何保证或承诺!文档内容仅供研究参考,付费前请自行鉴别。
3、如文档内容存在违规,或者侵犯商业秘密、侵犯著作权等,请点击“违规举报”。

碎片内容

2023-2024学年山东省济南市莱芜区市级名校中考化学全真模拟试卷含解析.doc

确认删除?