电脑桌面
添加内谋知识网--内谋文库,文书,范文下载到电脑桌面
安装后可以在桌面快捷访问

2023-2024学年山东省潍坊诸城市达标名校中考化学模拟试题含解析.doc

2023-2024学年山东省潍坊诸城市达标名校中考化学模拟试题含解析.doc_第1页
1/13
2023-2024学年山东省潍坊诸城市达标名校中考化学模拟试题含解析.doc_第2页
2/13
2023-2024学年山东省潍坊诸城市达标名校中考化学模拟试题含解析.doc_第3页
3/13
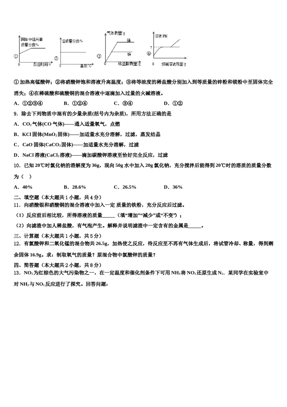
2023-2024学年山东省潍坊诸城市达标名校中考化学模拟试题考生须知:1.全卷分选择题和非选择题两部分,全部在答题纸上作答。选择题必须用2B铅笔填涂;非选择题的答案必须用黑色字迹的钢笔或答字笔写在“答题纸”相应位置上。2.请用黑色字迹的钢笔或答字笔在“答题纸”上先填写姓名和准考证号。3.保持卡面清洁,不要折叠,不要弄破、弄皱,在草稿纸、试题卷上答题无效。一、单选题(本大题共10小题,共20分)1.如图所示,“—”表示相连的两种物质能发生反应,“→”表示一种物质能转化成另一种物质,部分反应物、生成物及反应条件未标出。下列说法错误的是()A.甲是酸,乙和丙可以是金属B.甲是碳,乙和丙可以是氧化物C.甲的物质类别只能是单质或酸D.甲、乙、丙、丁可分属不同类别的物质2.下列操作中正确的是A.连接仪器B.检查气密性C.取用石灰石D.CO2验满3.下列鉴别物质的方法错误的是()A.用酚酞鉴别食盐水和稀醋酸B.用水鉴别生石灰和石灰石C.用燃着的木条鉴别空气和二氧化碳D.用氯化钡溶液鉴别稀盐酸和稀硫酸4.下列四个图像中,能正确反映对应变化关系的是()A.向一定量的稀盐酸B.向一定量的稀盐C.向两份完全相同的稀盐D.向一定量氢氧化钠溶中加入过量的镁粉酸中加入足量的水稀释酸中分别加入锌粉、镁粉液中滴加稀盐酸A.AB.BC.CD.D5.下列实验操作正确的是A.测溶液pH时,把pH试纸伸入待测液中B.实验室用剩的药品应放入指定容器内,不能放回原瓶C.检查装置气密性时,先用手捂住试管外壁再把导管插入水中D.滴加液体药品时,应将胶头滴管伸入试管中,防止液体滴在试管外6.下列关于四种粒子结构示意图的说法正确的是A.①③属于不同种元素B.④属于离子,离子符号为Mg2-C.②③的化学性质相似D.①④均达到相对稳定的结构7.甲、乙、丙、丁四种物质,存在关系:甲+乙一丙+丁下列说法正确的是()A.若丙、丁为盐和水,则甲、乙一定为酸和碱B.若该反应为复分解反应,则生成物中一定有水C.10g甲、20g乙反应生成丙和丁的质量总和≤30gD.若丙为单质,则该反应一定是置换反应8.下列图象能正确反映对应变化关系的是()①加热高锰酸钾;②将硝酸钾饱和溶液升高温度;③将等浓度的稀盐酸分别加入到等质量的锌粉和镁粉中至固体完全消失;④在稀硫酸和硫酸铜的混合溶液中逐滴加入过量的火碱溶液。A.①②③④B.①②④C.③④D.①②9.除去下列物质中混有的少量杂质(括号内为杂质),所用方法正确的是A.CO2气体(CO气体)——通入适量氧气,点燃B.KCl固体(MnO2固体)——加适量水充分溶解,过滤,蒸发结晶C.CaO固体(CaCO3固体)——加适量水充分溶解,过滤D.NaCl溶液(CaCl2溶液)——滴加碳酸钾溶液至恰好完全反应,过滤10.已知20℃时氯化钠的溶解度为36g,现向50g水中加入20g氯化钠,充分搅拌后能得到20℃时的溶质的质量分数为()A.40%B.28.6%C.26.5%D.36%二、填空题(本大题共1小题,共4分)11.向硝酸银和硝酸铜的混合溶液中加入一定质量的铁粉,充分反应后过滤。(1)反应前后相比较,所得溶液的质量_____(填“增加”“减少”或“不变”);(2)向滤渣中加人稀盐酸,有气泡产生。解释并说明滤渣中一定含有的金属是_____。三、计算题(本大题共1小题,共5分)12.有氯酸钾和二氧化锰的混合物共26.5g,加热使之反应,待反应至不再有气体生成后,将试管冷却、称量,得到剩余固体16.9g。求:制取氧气的质量?原混合物中氯酸钾的质量?四、简答题(本大题共2小题,共8分)13.NO1为红棕色的大气污染物之一,在一定温度和催化剂条件下可用NH3将NO1还原生成N1.某同学在实验室中对NH3与NO1反应进行了探究。回答问题:如图一氨气的制备。实验室采用加热氯化铵和熟石灰反应制取氨气。氨气极易溶于水,密度比空气小,有刺激性气味。碱石灰是NaOH与CaO的混合物。①指出图中标号仪器名称:X___。氨气的发生装置可以选择图一中的___(填序号),反应的化学方程式为___。②要收集一瓶干燥的氨气,选择图一中的装置,其连接顺序为:发生装置___(按气流方向,用小写字母表示)。如图二NH3与NO1反应。将上述收集到的NH3充入注射器X中,硬质玻璃管中加入少量催化剂,充...

1、当您付费下载文档后,您只拥有了使用权限,并不意味着购买了版权,文档只能用于自身使用,不得用于其他商业用途(如 [转卖]进行直接盈利或[编辑后售卖]进行间接盈利)。
2、本站所有内容均由合作方或网友上传,本站不对文档的完整性、权威性及其观点立场正确性做任何保证或承诺!文档内容仅供研究参考,付费前请自行鉴别。
3、如文档内容存在违规,或者侵犯商业秘密、侵犯著作权等,请点击“违规举报”。

碎片内容

2023-2024学年山东省潍坊诸城市达标名校中考化学模拟试题含解析.doc

确认删除?