电脑桌面
添加内谋知识网--内谋文库,文书,范文下载到电脑桌面
安装后可以在桌面快捷访问

2023-2024学年山东省烟台市、龙口市中考化学模拟预测题含解析.doc

2023-2024学年山东省烟台市、龙口市中考化学模拟预测题含解析.doc_第1页
1/11
2023-2024学年山东省烟台市、龙口市中考化学模拟预测题含解析.doc_第2页
2/11
2023-2024学年山东省烟台市、龙口市中考化学模拟预测题含解析.doc_第3页
3/11
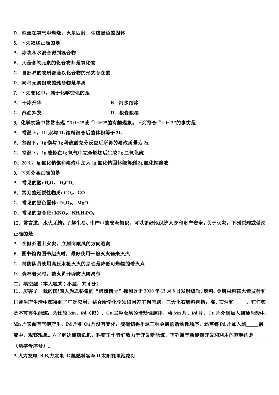
2023-2024学年山东省烟台市、龙口市中考化学模拟预测题注意事项:1.答卷前,考生务必将自己的姓名、准考证号、考场号和座位号填写在试题卷和答题卡上。用2B铅笔将试卷类型(B)填涂在答题卡相应位置上。将条形码粘贴在答题卡右上角"条形码粘贴处"。2.作答选择题时,选出每小题答案后,用2B铅笔把答题卡上对应题目选项的答案信息点涂黑;如需改动,用橡皮擦干净后,再选涂其他答案。答案不能答在试题卷上。3.非选择题必须用黑色字迹的钢笔或签字笔作答,答案必须写在答题卡各题目指定区域内相应位置上;如需改动,先划掉原来的答案,然后再写上新答案;不准使用铅笔和涂改液。不按以上要求作答无效。4.考生必须保证答题卡的整洁。考试结束后,请将本试卷和答题卡一并交回。一、单选题(本大题共10小题,共20分)1.下列生活常见物品中属于有机合成材料的是A.玻璃水杯B.尼龙抹布C.不锈钢锅D.木质桌子2.在物质X的溶液中,分别加入另外三种物质,产生的现象如下表所示。则物质X可能是()加入物质石蕊溶液铁锈氯化钡物质X溶液变为红色溶液变为黄色白色沉淀A.硫酸钠B.氯化钠C.稀硫酸D.稀盐酸3.关于“胆矾”说法错误的是A.颜色:蓝色B.类别:化合物C.化学式:CuSO4∙5H2OD.作用:检验水4.不属于氧气用途的是A.供给呼吸B.富氧炼钢C.支持燃烧D.钢铁生锈5.下列有关化学反应的现象描述错误的是()A.硫在空气中燃烧火焰呈淡蓝色,而在氧气中燃烧火焰呈蓝紫色B.红磷在空气中燃烧产生大量的白雾,放热C.木炭在氧气中燃烧,发出白光,放出热量,产生能使澄清的石灰水变浑浊的气体D.铁丝在氧气中燃烧,火星四射,生成黑色的固体6.下列叙述正确的是A.冰块和水混合得到混合物B.凡是含氧元素的化合物都是氧化物C.自然界的物质都是以化合物的形式存在的D.同种元素组成的纯净物是单质7.下列变化中,属于化学变化的是B.河水结冰A.干冰升华C.汽油挥发D.粮食酿酒8.化学实验中常常出现“1+l=2”或“l+l≠2”的有趣现象。下列符合“l+l=2”的事实是A.常温下,1L水与1L酒精混合后的体积等于2LB.室温下,1g镁与1g稀硫酸充分反应后所得的溶液质量为2gC.室温下,1g硫粉在lg氧气中完全燃烧后生成2g二氧化硫D.20℃,lg氯化钠饱和溶液中加入1g氯化钠固体能得到2g氯化钠溶液9.下列分类正确的是A.常见的酸:H2O、H2CO3B.常见的还原性物质:CO2、COC.常见的黑色固体:Fe3O4、MgOD.常见的复合肥:KNO3、NH4H2PO410.常言道:水火无情。了解生活、生产中的安全知识,可以更好地保护人身和财产安全。关于火灾,下列原理或做法正确的是A.在野外遇上火灾,立刻向顺风的方向逃离B.图书馆内图书起火时,最好使用干粉灭火器来灭火C.消防队员使用高压水枪灭火的原理是降低可燃物的着火点D.森林着火时,救火员开辟防火隔离带二、填空题(本大题共1小题,共4分)11.厉害了,我的国!国人为之骄傲的“嫦娥四号”探测器于2018年12月8日发射成功。燃料、金属材料在火箭发射和日常生产生活中都得到了广泛应用,结合所学化学知识回答下列问题:三大化石燃料包括:煤、石油和_____,它们都是不可再生能源;为比较Mn、Pd(钯)、Cu三种金属的活动性顺序,将Mn片、Pd片、Cu片分别加入到稀盐酸中,Mn片表面有气泡产生,Pd片和Cu片没有变化。要确切得出这三种金属的活动性顺序,还需将Pd片加入到_____溶液中,观察现象。为了解决能源危机,科研工作者们致力于开发新能源,下列属于新能源开发和利用的范畴的是_____(填字母序号)。A火力发电B风力发电C氢燃料客车D太阳能电池路灯三、计算题(本大题共1小题,共5分)12.草木灰中含有可作钾肥的碳酸钾。某同学欲测定草木灰中碳酸钾的含量,称取69g样品于烧杯中,加入29.2g稀盐酸恰好完全反应,充分反应后,称得混合物的总质量为93.8g(忽略二氧化碳的溶解对质量的影响)。请计算:反应过程中产生的二氧化碳质量为_________g。该草木灰样品中碳酸钾的质量分数_______________。四、简答题(本大题共2小题,共8分)13.元素周期表是学习化学的重要工具。下面是元素周期表中1~18号元素原子核外电子排布:请回答下列问题:①第17号元素属于____...

1、当您付费下载文档后,您只拥有了使用权限,并不意味着购买了版权,文档只能用于自身使用,不得用于其他商业用途(如 [转卖]进行直接盈利或[编辑后售卖]进行间接盈利)。
2、本站所有内容均由合作方或网友上传,本站不对文档的完整性、权威性及其观点立场正确性做任何保证或承诺!文档内容仅供研究参考,付费前请自行鉴别。
3、如文档内容存在违规,或者侵犯商业秘密、侵犯著作权等,请点击“违规举报”。

碎片内容

2023-2024学年山东省烟台市、龙口市中考化学模拟预测题含解析.doc

确认删除?