电脑桌面
添加内谋知识网--内谋文库,文书,范文下载到电脑桌面
安装后可以在桌面快捷访问

2023-2024学年广东省东莞市翰林校中考三模化学试题含解析.doc

2023-2024学年广东省东莞市翰林校中考三模化学试题含解析.doc_第1页
1/12
2023-2024学年广东省东莞市翰林校中考三模化学试题含解析.doc_第2页
2/12
2023-2024学年广东省东莞市翰林校中考三模化学试题含解析.doc_第3页
3/12
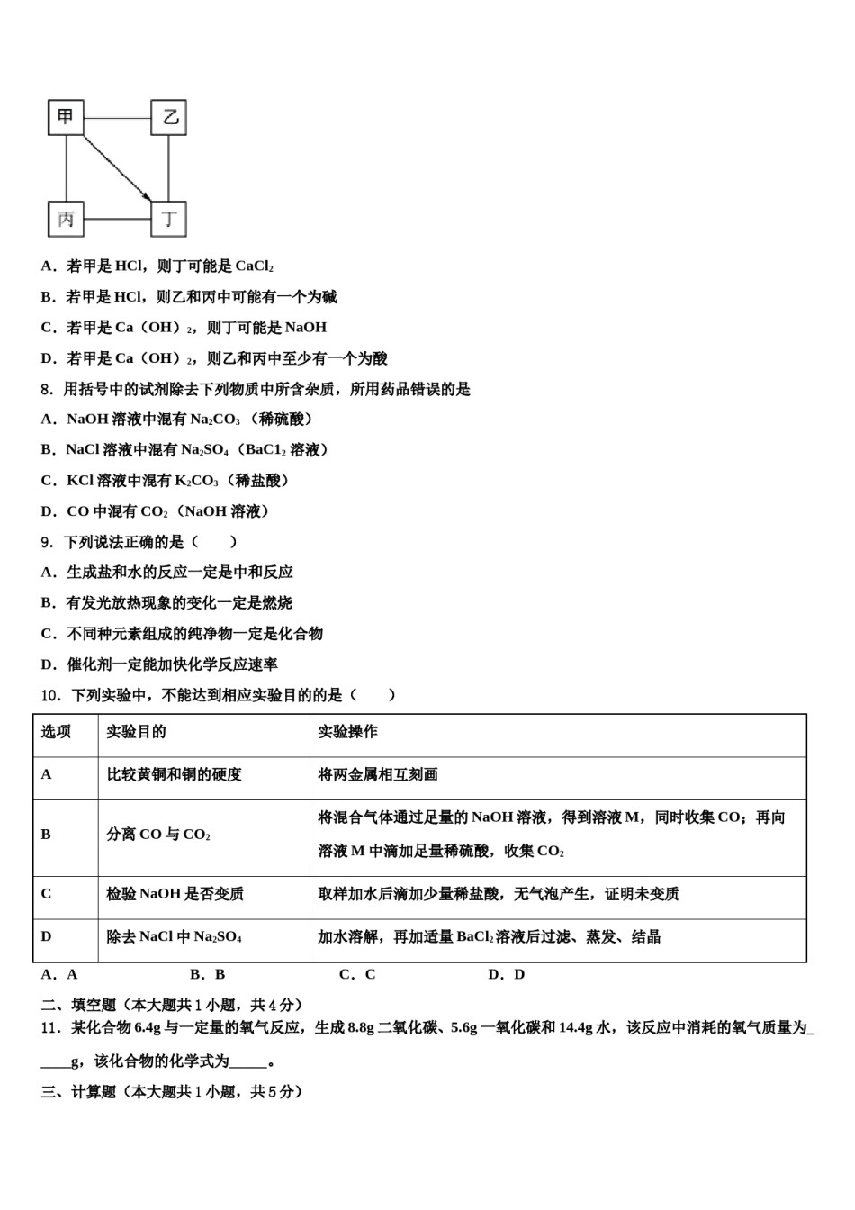
2023-2024学年广东省东莞市翰林校中考三模化学试题考生请注意:1.答题前请将考场、试室号、座位号、考生号、姓名写在试卷密封线内,不得在试卷上作任何标记。2.第一部分选择题每小题选出答案后,需将答案写在试卷指定的括号内,第二部分非选择题答案写在试卷题目指定的位置上。3.考生必须保证答题卡的整洁。考试结束后,请将本试卷和答题卡一并交回。一、单选题(本大题共10小题,共20分)1.一氧化二氮和一氧化碳是环境污染性气体,可在催化剂表面转化为无害气体。该反应前后分子种类变化的微观示意图如下。下列说法不正确的是A.甲的化学式为N2OB.该反应是置换反应C.反应前后原子总数不变D.生成的丙与丁分子个数比为1:12.认识燃烧原理可以利用和控制燃烧。下列说法正确的是A.只要达到可燃物燃烧所需的最低温度,可燃物就能燃烧B.工厂锅炉用煤加工成粉末状,可使煤燃烧更剧烈、更充分C.室内起火,应该迅速打开所有门窗通风D.水能灭火,主要是因为水蒸发吸热,降低了可燃物的着火点3.均衡膳食,有利于人体健康。临近中考,小明为了给自己增加营养,制定了如食谱:用你所学知识,建议小明还应该增加的食物是()主食米饭副食红烧牛肉、花生米、清蒸鱼饮料牛奶A.凉拌黄瓜B.红烧排骨C.烧豆腐D.炒鸡蛋4.从微观的角度认识物质及其变化,更有助于了解物质组成及变化的本质。从下列图片中不能获取的信息是()A.构成物质的粒子之间有间隔B.硅原子是由原子核和电子构成的C.受热水分子运动速率加快D.构成物质的粒子有分子、原子和离子5.氧气是我们身边常见的物质,以下有关氧气的叙述正确的是()A.物质与氧气发生的反应都是氧化反应B.鱼、虾等能在水中生存,是由于氧气易溶于水C.氧气具有可燃性D.物质在氧气中燃烧的反应一定是化合反应6.在一密闭容器中加入甲、乙、丙、丁四种物质,在下定条件下发生化学反应,测得反应前及t1、t2时各物质质量如图所示。下列说法中不正确的是A.该反应为化合反应B.丙可能为该反应的催化剂C.该反应中,乙、丁的质量变化之比为7∶5D.该反应中,甲、乙的质量变化之比为1∶47.甲、乙、丙、丁是初中化学常见的物质,常温下,它们具有如图所示关系.“﹣”表示连接的两种物质能反应,“→”表示物质转化的方向,下列推断错误的是()A.若甲是HCl,则丁可能是CaCl2B.若甲是HCl,则乙和丙中可能有一个为碱C.若甲是Ca(OH)2,则丁可能是NaOHD.若甲是Ca(OH)2,则乙和丙中至少有一个为酸8.用括号中的试剂除去下列物质中所含杂质,所用药品错误的是A.NaOH溶液中混有Na2CO3(稀硫酸)B.NaCl溶液中混有Na2SO4(BaC12溶液)C.KCl溶液中混有K2CO3(稀盐酸)D.CO中混有CO2(NaOH溶液)9.下列说法正确的是()A.生成盐和水的反应一定是中和反应B.有发光放热现象的变化一定是燃烧C.不同种元素组成的纯净物一定是化合物D.催化剂一定能加快化学反应速率10.下列实验中,不能达到相应实验目的的是()选项实验目的实验操作A比较黄铜和铜的硬度将两金属相互刻画B分离CO与CO2将混合气体通过足量的NaOH溶液,得到溶液M,同时收集CO;再向溶液M中滴加足量稀硫酸,收集CO2C检验NaOH是否变质取样加水后滴加少量稀盐酸,无气泡产生,证明未变质D除去NaCl中Na2SO4加水溶解,再加适量BaCl2溶液后过滤、蒸发、结晶A.AB.BC.CD.D二、填空题(本大题共1小题,共4分)11.某化合物6.4g与一定量的氧气反应,生成8.8g二氧化碳、5.6g一氧化碳和14.4g水,该反应中消耗的氧气质量为_____g,该化合物的化学式为_____。三、计算题(本大题共1小题,共5分)12.向10g硫酸钠溶液中不断滴加氯化钡溶液,加入氯化钡溶液质量与生成沉淀的质量变化关系如图所示,完成以下问题:(1)生成沉淀的质量是__g;(2)恰好完全反应时过滤,计算所得滤液中溶质的质量分数是多少?________四、简答题(本大题共2小题,共8分)13.“小手拉大手、创建文明城”,通过创建全国文明城市,盘锦的天更蓝了、辽河水更清了。我们可以用__________来检验辽河水是软水还是硬水。生活中烧水的水壶常常出现水垢,可用厨房中的___________除去水垢。电解水实验,常常在水中加入少量的...

1、当您付费下载文档后,您只拥有了使用权限,并不意味着购买了版权,文档只能用于自身使用,不得用于其他商业用途(如 [转卖]进行直接盈利或[编辑后售卖]进行间接盈利)。
2、本站所有内容均由合作方或网友上传,本站不对文档的完整性、权威性及其观点立场正确性做任何保证或承诺!文档内容仅供研究参考,付费前请自行鉴别。
3、如文档内容存在违规,或者侵犯商业秘密、侵犯著作权等,请点击“违规举报”。

碎片内容

2023-2024学年广东省东莞市翰林校中考三模化学试题含解析.doc

确认删除?