电脑桌面
添加内谋知识网--内谋文库,文书,范文下载到电脑桌面
安装后可以在桌面快捷访问

2023-2024学年广东省中山市三校中考押题化学预测卷含解析.doc

2023-2024学年广东省中山市三校中考押题化学预测卷含解析.doc_第1页
1/13
2023-2024学年广东省中山市三校中考押题化学预测卷含解析.doc_第2页
2/13
2023-2024学年广东省中山市三校中考押题化学预测卷含解析.doc_第3页
3/13
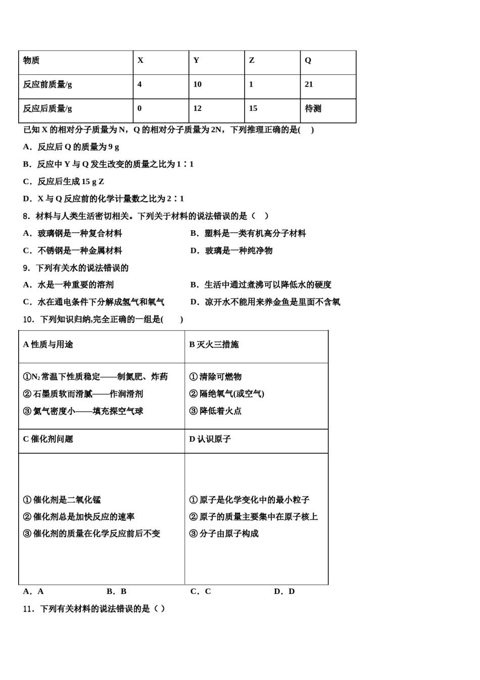
2023-2024学年广东省中山市三校中考押题化学预测卷注意事项:1.答题前,考生先将自己的姓名、准考证号填写清楚,将条形码准确粘贴在考生信息条形码粘贴区。2.选择题必须使用2B铅笔填涂;非选择题必须使用0.5毫米黑色字迹的签字笔书写,字体工整、笔迹清楚。3.请按照题号顺序在各题目的答题区域内作答,超出答题区域书写的答案无效;在草稿纸、试题卷上答题无效。4.保持卡面清洁,不要折叠,不要弄破、弄皱,不准使用涂改液、修正带、刮纸刀。一、单选题(本大题共15小题,共30分)1.下列古代发明及应用中,不涉及化学变化的是A.陶瓷烧制B.火药使用C.粮食酿酒D.甲骨刻字2.煤油中含有噻吩(用X表示),噻吩具有令人不愉快的气味,其燃烧时发生反应的化学方程式表示为:X+6O24CO2+SO2+2H2O,则噻吩的化学式为A.C4H4SB.C4H6SC.CH4D.C4H8S3.下列实验操作正确的是()A.CO2验满B.稀释浓硫酸C.给液体加热D.将KNO3倒入量筒中配制溶液4.如图为运用数字化实验测量向盛满二氧化碳的密闭装置内注入石灰浆(含有氢氧化钙的白色浑浊液体)并振荡装置后相对压强的变化曲线,结合数据分析下列说法错误的是()A.曲线①到②压强上升,是因为石灰浆注入装置时,挤压了瓶内气体B.曲线②到③压强缓慢下降是因为没有振荡装置,装置内二氧化碳气体没有来得及和石灰浆反应C.曲线③到④迅速下降是振荡装置后,石灰浆和瓶内二氧化碳发生反应的结果D.曲线表明氢氧化钙可用于检验二氧化碳5.下列变化属于化学变化的是()A.玻璃破碎B.食物腐烂C.车胎爆炸D.冰雪融化6.学习了单质、氧化物、酸、碱、盐的性质后,发现有很多不同类别的物质在发生反应时都有盐生成(其它物质省略),如图所示。下列说法错误的是()A.若生成的盐是硫酸钾,则①中发生的反应可称为中和反应B.若生成的盐是硫酸亚铁,则通过置换反应来实现只有⑥C.若生成盐是碳酸钙,由③来实现的反应物可以是纯碱和熟石灰D.图中⑤处应补充的文字可以是金属氧化物和酸或非金属氧化物和碱7.在一个密闭容器内有四种物质,在一定条件下完全反应后,测得反应前后各物质的质量如下:物质XYZQ反应前质量/g410121反应后质量/g01215待测已知X的相对分子质量为N,Q的相对分子质量为2N,下列推理正确的是()A.反应后Q的质量为9gB.反应中Y与Q发生改变的质量之比为1∶1C.反应后生成15gZD.X与Q反应前的化学计量数之比为2∶18.材料与人类生活密切相关。下列关于材料的说法错误的是()A.玻璃钢是一种复合材料B.塑料是一类有机高分子材料C.不锈钢是一种金属材料D.玻璃是一种纯净物9.下列有关水的说法错误的A.水是一种重要的溶剂B.生活中通过煮沸可以降低水的硬度C.水在通电条件下分解成氢气和氧气D.凉开水不能用来养金鱼是里面不含氧10.下列知识归纳,完全正确的一组是()A性质与用途B灭火三措施①N2常温下性质稳定——制氮肥、炸药①清除可燃物②石墨质软而滑腻——作润滑剂②隔绝氧气(或空气)③氦气密度小——填充探空气球③降低着火点C催化剂问题D认识原子①催化剂是二氧化锰①原子是化学变化中的最小粒子②催化剂总是加快反应的速率②原子的质量主要集中在原子核上③催化剂的质量在化学反应前后不变③分子由原子构成A.AB.BC.CD.D11.下列有关材料的说法错误的是()A.橡胶都是人工合成材料B.棉花、羊毛是天然纤维C.涤纶、锦纶是合成纤维D.商场购物时用布袋代替塑料袋12.如图所示的一组实验可用于研究燃烧条件。下列说法中,正确的是A.此组实验烧杯中的热水只起提高温度的作用B.图1中水下白磷未燃烧是由于没有与氧气接触C.图1实验不能比较白磷和红磷的着火点高低D.若将图2中白磷换成红磷,也能观察到燃烧现象13.三种物质在密闭容器中发生反应,反应前后质量比例的变化关系如图所示,下列说法正确的是()A.反应中CaO为催化剂B.该反应是复分解反应C.反应后容器中固体质量减少D.反应后容器中氧元素质量分数增大14.工业上冶炼金属锰的反应是3MnO2+4Al3Mn+2Al2O3,该反应中的还原剂是A.MnO2B.AlC.MnD.Al2O315.下列对金属和金属材料的认识中,不正确的是A.不锈钢是永不生锈的铁合金B.铁在潮湿的空...

1、当您付费下载文档后,您只拥有了使用权限,并不意味着购买了版权,文档只能用于自身使用,不得用于其他商业用途(如 [转卖]进行直接盈利或[编辑后售卖]进行间接盈利)。
2、本站所有内容均由合作方或网友上传,本站不对文档的完整性、权威性及其观点立场正确性做任何保证或承诺!文档内容仅供研究参考,付费前请自行鉴别。
3、如文档内容存在违规,或者侵犯商业秘密、侵犯著作权等,请点击“违规举报”。

碎片内容

2023-2024学年广东省中山市三校中考押题化学预测卷含解析.doc

确认删除?