电脑桌面
添加内谋知识网--内谋文库,文书,范文下载到电脑桌面
安装后可以在桌面快捷访问

2023-2024学年广东省开平市月山初级中学中考五模化学试题含解析.doc

2023-2024学年广东省开平市月山初级中学中考五模化学试题含解析.doc_第1页
1/11
2023-2024学年广东省开平市月山初级中学中考五模化学试题含解析.doc_第2页
2/11
2023-2024学年广东省开平市月山初级中学中考五模化学试题含解析.doc_第3页
3/11
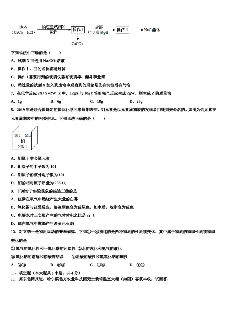
2023-2024学年广东省开平市月山初级中学中考五模化学试题考生请注意:1.答题前请将考场、试室号、座位号、考生号、姓名写在试卷密封线内,不得在试卷上作任何标记。2.第一部分选择题每小题选出答案后,需将答案写在试卷指定的括号内,第二部分非选择题答案写在试卷题目指定的位置上。3.考生必须保证答题卡的整洁。考试结束后,请将本试卷和答题卡一并交回。一、单选题(本大题共10小题,共20分)1.有X、Y、Z三种金属,将三种金属分别浸入稀硫酸中,Y溶解并放出氢气,X、Z不溶解;将X浸入Z的硫酸盐溶液中,在X的表面有Z析出。则三种金属的活动性由强到弱排列顺序正确的是A.X>Y>ZB.Y>X>ZC.Y>Z>XD.X>Z>Y2.如图为某反应的微观示意图,不同的球代表不同的元素的原子,下列说法错误的是()A.该反应属于分解反应B.该反应生成物全部为化合物C.该反应前后原子的种类、数目都未改变D.该图示能表示双氧水制取氧气的反应3.维生素C(化学式为C6H8O6)主要存在于蔬菜和水果中,它能增强人体对疾病的抵抗力,下面关于维生素C的说法正确的是()A.它由6个碳元素,8个氢元素,6个氧元素构成B.维生素C中,C、H、O元素的质量比是6:8:6C.它是一种氧化物D.它是由C6H8O6分子构成的4.下列各组物质在溶液中能大量共存且形成无色溶液的是A.NaClBaCl2Na2CO3B.KNO3HClCaCl2C.H2SO4FeCl3NaNO3D.NaOHHNO3NH4NO35.下列化学用语的使用及其表示的意义,正确的是()A.Cl2—2个氯原子B.FeSO4—硫酸铁C.2CO2—2个二氧化碳分子D.Mg+2—镁元素的化合价为价6.某兴趣小组利用实验室制CO2的废液得到CaCO3和NaCl晶体,过程如下:下列说法中正确的是()A.试剂X可选用Na2CO3溶液B.操作Ⅰ、Ⅱ的名称都是过滤C.操作I需要用到的玻璃仪器有玻璃棒、漏斗和量筒D.稍过量的试剂X加入到废液中观察到的现象是先有沉淀后有气泡7.在化学反应2X+Y=2W+Z中,12gX与18gY恰好完全反应生成2gW,则生成Z的质量为A.1gB.6gC.18gD.28g8.2019年是联合国确定的国际化学元素周期表年。钔元素是以元素周期表的发现者门捷列夫命名的。如图为钔元素在元素周期表中的相关信息。下列说法正确的是()A.钔属于非金属元素B.钔原子的中子数为101C.钔原子的核外电子数为101D.钔的相对原子质量为258.1g9.下列对于实验现象的描述正确的是A.红磷在氧气中燃烧产生大量的白雾B.氧化铜与盐酸反应,溶液颜色变为蓝绿色,加水后,逐渐变为蓝色C.电解水时正负极产生的气体体积之比是2:1D.硫在氧气中燃烧产生淡蓝色火焰10.对立统一是物质运动的普遍规律,下列①一④描述的是两种物质的性质或变化,其中属于物质的物理性质或物理变化的是①氧气的氧化性和一氧化碳的还原性②水的汽化和氦气的液化③氯化钠的溶解和硝酸钾结晶④盐酸的酸性和氢氧化钠的碱性A.②③B.②④C.①④D.①③二、填空题(本大题共1小题,共4分)11.据东北网报道:哈尔滨北方农业科技园无土栽培温室大棚(如图)喜获丰收,试回答:建造大棚所用的外部塑料名称一般是___________薄膜,而内部没有铁做支架,因为铁易________;大棚内的绿色大叶蔬菜主要为人体提供的营养素是______;为防止植物倒伏,且叶色浓绿,应施加的一种化肥是_________(填化学式)无土栽培,在配制右表中一份营养液时,表中备注不要用硬水配置营养液,推测原因是_____________________。三、计算题(本大题共1小题,共5分)12.含有少量的氯化钠,某同学为测定该纯碱样品中,取15g样品,全部溶解在100g水中,再加入217g氯化钙溶液。恰好完全反应,过滤干燥,得到10g沉淀。计算:纯碱样品中碳酸钠的质量;所加氯化钙溶液中溶质的质量分数(计算结果保留到0.1%);反应后所得溶液中溶质的质量分数。四、简答题(本大题共2小题,共8分)13.将t2℃时将一定量的甲物质加入100g水中,完全溶解,再降温至t1℃,析出10g甲,则t2℃加入甲的质量为_____g;将t2℃时乙的饱和溶液浓度变大应采取的方法有_____。14.Al、Fe、Cu是工农业常用到的三种金属。(1)利用2A1+Fe2O3A12O3+2Fe反应实现铁轨的焊接,该反应中Al作_____(填“氧化剂”或“还原剂”),此反应的基本反应类型是_____;...

1、当您付费下载文档后,您只拥有了使用权限,并不意味着购买了版权,文档只能用于自身使用,不得用于其他商业用途(如 [转卖]进行直接盈利或[编辑后售卖]进行间接盈利)。
2、本站所有内容均由合作方或网友上传,本站不对文档的完整性、权威性及其观点立场正确性做任何保证或承诺!文档内容仅供研究参考,付费前请自行鉴别。
3、如文档内容存在违规,或者侵犯商业秘密、侵犯著作权等,请点击“违规举报”。

碎片内容

2023-2024学年广东省开平市月山初级中学中考五模化学试题含解析.doc

确认删除?